6月1日起疲劳驾驶新规上线:4小时休息不足20分钟属违规
3月27日消息,据报道,近日,公安部发布的《机动车驾驶人疲劳驾驶认定规则》将于2026年6月1日起在全国统一实施,新规明确了疲劳驾驶量化认定标准,所有机动车驾驶人须严格遵守。
免费影视、动漫、音乐、游戏、小说资源长期稳定更新! 👉 点此立即查看 👈
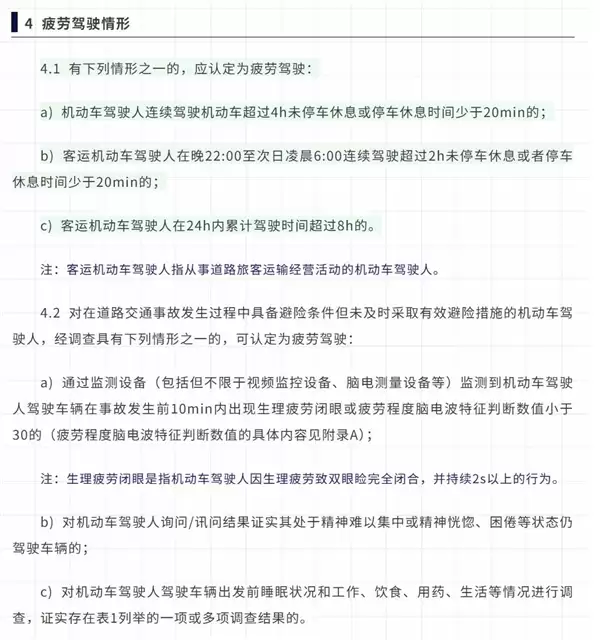
新规核心条款为:机动车驾驶人连续驾驶机动车超过4小时未停车休息,或停车休息时间少于20分钟,即认定为疲劳驾驶,属于交通违规行为。该标准适用于家用轿车、SUV、货车、客车、网约车、出租车等全部车型,全国统一执行,无地域与车型差异。

计时规则清晰,连续驾驶时长从上一次有效休息结束后重新计算,加油、缴费、短暂停靠、车内怠速等情况,均不计入有效休息时间。
新规还对客运车辆作出更严格规定,22时至次日6时客运驾驶人连续驾驶超2小时未休息或休息不足20分钟,24小时内累计驾驶超8小时,同样认定为疲劳驾驶。
此次新规将疲劳驾驶认定从经验判断转为可量化标准,依托定位系统、驾驶员监测设备等取证,认定更规范、执行更统一。
驾驶人违规将面临相应记分与罚款处罚,若引发交通事故,还会在事故定责、理赔处理中从严认定,相关责任与后果更为严重。


相关攻略
您在打车时有没有遇到过这种情况?网约车司机昏昏欲睡,等个红灯都要闭目养神,而您在一边心惊肉跳,双手紧紧抓住把手,恨不得替他开一会儿。如今一条新规可能会改变这一切。近日,公安部正式发布《机动车驾驶人疲
3月27日消息,据报道,近日,公安部发布的《机动车驾驶人疲劳驾驶认定规则》将于2026年6月1日起在全国统一实施,新规明确了疲劳驾驶量化认定标准,所有机动车驾驶人须严格遵守。新规核心条款为:机动车驾
热门专题
热门推荐
TripMate是什么 规划一次完美的旅行,最磨人的往往是前期的信息海选和行程拼图。现在,一款名为TripMate的AI旅行助手,正试图把我们从这种繁琐中解放出来。简单来说,它是一个由人工智能驱动的个人旅行规划工具,核心目标就一个:让个性化的行程规划变得又快又省心。用户不必再在各种攻略网站间反复横跳
Artwo是什么 浏览器标签页多到能开火车,收藏夹杂乱得像毛线球——这大概是每个深度上网冲浪者的日常痛点。Artwo的出现,正是为了终结这种混乱。这款工具的核心,是将AI的智能与网页资源管理深度结合,帮你把散落各处的网页信息,整理成井井有条的知识库。它不仅仅是个高级书签管理器,更像是一个能理解你需求
Best AI Jobs是什么 当你琢磨着在人工智能领域找份新工作时,面对海量却不精准的招聘信息,是不是常常感到头疼?这时候,一个专业的垂直平台就显得尤为重要了。Best AI Jobs,正是为此而生。它是一个专注于人工智能领域的职业搜索引擎,核心使命就是帮用户在全球范围内精准定位AI相关的职位。无
FreeAIKit是什么 当你听到“AI工具套件”时,脑子里会浮现什么?复杂的代码、难懂的术语,还是昂贵的订阅费?FreeAIKit的出现,可以说彻底打破了这些刻板印象。这个由Easy With AI打造的综合平台,目标非常明确:让AI变得触手可及。它集成了图像生成、市场营销、生产力提升等一系列工具
WPS Office是什么 提到办公软件,很多人的第一反应可能是微软的Office套件。但今天,我们得好好聊聊另一个重量级选手——WPS Office。它出自中国的金山软件,是一款功能完整的免费办公解决方案。简单来说,它集成了文档编辑、表格处理、幻灯片制作以及PDF工具于一体,旨在为用户提供一个流畅





