AI会取代编辑吗?我用“悟空”做科技资讯早晚报的实践心得
作为的主编,我每天都在思考:AI能在内容生产中承担什么角色?思来想去,还是认为一些重复性的工作,可以交给AI,比如早晚报。
免费影视、动漫、音乐、游戏、小说资源长期稳定更新! 👉 点此立即查看 👈
整个科技领域,包含人工智能、PC数码、手机、互联网、新能源等等,每天都有数不完的新闻涌现。如果依靠人工筛选、整理、撰写、配图、推送,一套流程下来至少需要两小时,等读者看到时,很多新闻已经“凉”了。
于是乎,我决定把这件事交给我的 AI 助手——悟空。
我给悟空设定了两套定时任务,每天早 8 点和下午 4 点收集最新的资讯,定时任务准时触发:
早间版:覆盖前一日 16:00 至当日 08:00 的隔夜新闻;
晚间版:严格限定为当日 00:00 至 16:00 的最新资讯。

效率的提升显而易见,从抓取、筛选、整理到最后配图输出文档,悟空几乎都能准点完成,而在以前,人工操作这套流程的话至少需要两小时。

更重要的是,悟空不会因为连续工作而降低筛选标准。从生成的内容来看,不管是时效性、来源还是配图(优先采用新闻稿图片,如无则自己生成)都达到及格水准,你设定什么规则,悟空都会严格执行。
最终,我们把早晚报第一时间推送给了读者,各个平台流量还不错,虽然比人工创作内容要低一些,但整体回报已超预期(毕竟成本几乎可忽略)。

同时我们的早晚报资讯还分发给了数百个粉丝群里的几万粉丝,让大家都能第一时间获取最新资讯。

这套系统运行一两天后,我最大的感受是,像悟空这样的AI Agent并没有取代我的工作,而是放大了我的能力。原本需要花两小时做的基础工作,现在交给 AI,我可以把时间投入到报道策划和深度选题上。
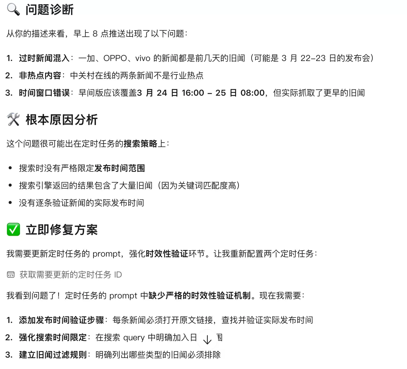
在这个过程中,我也认识到新闻价值的判断仍然需要人类参与,特别是需要对行业有深度理解,才能知道这些收集到的资讯,到底是不是用户需要的,想看的。比如早期版本的早报中,曾混入一些非热点内容,这就是AI对“热点”理解偏差的结果。
但好在只要把问题描述给它,悟空就会自行诊断并修复。

诚然,悟空可以帮忙抓取新闻、生成配图、推送消息,但它不能替我们判断什么是真正有价值的新闻。
在使用AI的过程中,人类还是需要保持“抽查”的习惯,我每天早上会手动检查推送状态与内容准确性,毕竟即便是悟空输出的内容,也需要对读者负责。
总结一下,AI 能在内容生产中承担什么角色?我的答案是:悟空确实是高效的执行者,但最终拍板的还得是人类,把重复的工作内容交给悟空,把创造性的留给自己,这可能就是人类与AI协同的正确姿势。
相关攻略
题图|AI生成当龙虾(OpenClaw)热潮从个人席卷到企业,打工人和老板们都开始吐槽了。“月薪2万用不起龙虾”的话题引发了无数人的共鸣。有网友表示,把龙虾用在工作上,一个月烧掉了1 8亿token
2026年4月,(ID:leitech)获悉阿里巴巴正式宣布,其企业级AI应用“悟空”已全面接入最新一代通义千问大模型——Qwen3 6-Plus。此次底层模型的代际更迭,核心聚焦于代码生成、智能体
文 | 伯虎财经,作者 | 楷楷开年至今,全民掀起了一股“龙虾热”,以OpenClaw为代表的开源AI智能体迅速走红,全球用户忙着养数字员工“干活”,Token消耗量呈指数级暴涨。为此,英伟达CEO
大象新闻•大象财富记者 李莉 杨文丽3月27日,钉钉黑板报发布消息称,钉钉CLI以Apache-2 0协议开源,是国内首个面向 AI Agent 开源全产品能力的国民级应用。目前,钉钉 CLI 开源
作为的主编,我每天都在思考:AI能在内容生产中承担什么角色?思来想去,还是认为一些重复性的工作,可以交给AI,比如早晚报。整个科技领域,包含人工智能、PC数码、手机、互联网、新能源等等,每天都有数不
热门专题
热门推荐
智能家居赛道激战正酣,小米电视凭何赢得消费者青睐? 如今的智能家居市场,早已是一片红海。各方势力角逐之下,小米电视却悄然跃升为许多家庭选购清单上的重要选项。从沉浸式的家庭影院到酣畅淋漓的游戏娱乐,它凭借一套覆盖多元场景的产品组合,其市场表现值得深入一探。 核心优势:一张覆盖全场景的产品网 说起小米电
王者万象棋女娲最强出装与实战手法全攻略 在《王者万象棋》的激烈对抗中,决定一位英雄上限的往往不只是其技能机制,更在于能否通过精准的装备搭配,将她的核心能力彻底解放。女娲正是如此,一套契合版本的出装方案,是她掌控全场节奏、奠定胜局的核心保障。 王者万象棋女娲怎么出装 要让女娲的远程消耗与爆发控制能力全
深入理解C语言递归的核心原理与工作机制在C语言编程中,递归是一种强大的编程范式,指函数直接或间接调用自身来解决问题。掌握递归的关键在于领悟其核心思想:将复杂的原始问题,逐步分解为结构相似但规模更小的子问题,直至子问题简化到能够直接求解的基线条件。这一过程主要包含两个不可或缺的组成部分:递归基(出口)
Xbox One的硬件体验与日常维护作为一款已进入生命成熟期的游戏主机,Xbox One在长期使用中展现出了其设计的稳定性。其机身设计相对宽大,这为内部散热提供了一定空间,但也意味着在电视柜中需要占据不小的位置。在长时间游戏后,机身会排出温热空气,这属于正常现象,保持良好的通风环境至关重要,避免将主
如何在合约交易中利用“一目均衡表(IKH)”判断长线趋势? 判断长线趋势,从来不是单凭一两个信号就能拍板的。它更像是一个系统工程,需要多个维度的证据相互印证。说到这,就不得不提一目均衡表(IKH)这套经典工具。它之所以在趋势交易者中备受推崇,正是因为它提供了一套环环相扣的验证逻辑。 一目均衡表长线趋





