花町娱乐拿下3D网游《群龙默示录》独家运营与二次开发权
2026年3月17日,黑龙江王氏国信网络科技有限公司(以下简称“花叮娱乐”)正式对外宣布,已经与台湾游戏研发厂商“思维工坊”签约,获得旗下3D玄幻经典网游《群龙默示录》在中国大陆的独家运营权、二次开发权。
免费影视、动漫、音乐、游戏、小说资源长期稳定更新! 👉 点此立即查看 👈

《群龙默示录》(Dragon"s Prophet,曾用名:龙之预言者)是一款3D奇幻MMORPG网游,采用自研RENA引擎构建欧式奇幻大陆奥拉蒂亚。游戏以第二次群龙之战后恶魔黑龙再度威胁世界为背景,玩家可与300余种习性各异的龙兽缔结契约,通过骑乘捕捉、培育龙巢伙伴参与战。该游戏架空了一个“人与龙兽”共存的世界,以‘龙’为主轴展开了一系列冒险故事,游戏拥有RENA心跳引擎、Auto-Target无锁定战斗以及攻击技能 COMBO 系统,无限制自由空战、驯龙系统、载具战斗、甚至空岛沙盒玩法,等待玩家的探索。



目前,《群龙默示录》运营团队也已经在紧密的筹备游戏的相关上线的运营计划。后续将逐步公布游戏内测信息。我们也诚邀热爱《群龙默示录》的玩家加入最新交流群1090637864,一起享受在奥拉蒂亚大陆的游戏乐趣吧!
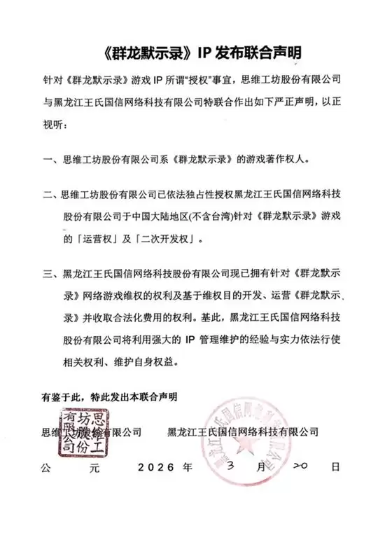
关于《群龙默示录》我司联合声明相关文件如下:

关于花叮娱乐
花叮娱乐隶属于黑龙江王氏国信网络科技有限公司,成立于2005年,是全国首家集交友、视频、资讯、游戏平台、游戏研发、于一体的娱乐资讯聚合综合性 。公司以怀旧经典IP复活、老端游深耕打造为核心,并以“健康玩游戏”为信念,努力为玩家打造出顶尖优秀的游戏产品。目前公司所运营的游戏有:端游《连城绝》、《露娜2:光明战记》、《上古封神之萨满现世》、《十二之天》系列等。
热门专题
热门推荐
Origin Code发布VORTEX系列专用分体式水冷冷头模块 2026年4月7日,知名内存模组品牌Origin Code正式发布了专为VORTEX系列内存打造的分体式水冷冷头模块,官方售价为899元。这款产品的推出,为追求极致散热性能、低温和系统视觉一体化的高端DIY玩家及超频爱好者,提供了一个
荣耀WIN游戏本定档4月23日:性能释放突破250瓦,电竞体验全面升级 2026年4月7日,荣耀正式揭晓了全新WIN游戏本的发布日期:4月23日。这款备受瞩目的产品其实早已不是秘密,早在去年12月,荣耀PC产品负责人就已经在公开渠道透露了新品的进展,并确认了一个关键身份——它将成为《三角洲行动》职业
内存供应趋紧,苹果部分Mac交付周期显著延长 进入2026年第二季度,全球半导体产能的重新分配仍在持续。一个不容忽视的趋势是,人工智能应用的爆发式增长,正持续推高对高性能内存芯片的需求,导致DRAM市场供应整体趋紧。自去年下半年开始的这轮价格上涨,让终端设备制造商普遍感受到了成本压力,即便是供应链管
荣威全新i6上市:7 49万起售,搭载8155芯片与国潮 2026年4月30日,荣威品牌旗下的全新一代紧凑型轿车i6正式推向市场。新车一口气带来了三款配置,分别命名为长久版、豪久版与臻久版,官方给出的指导价区间定在7 49万元到8 49万元。不过,眼下正值上市初期,官方还推出了限时抢订政策,实际支付
暗黑破坏神4:憎恨之王上线后,术士职业迅速跻身当前版本最具统治力的职业行列 其核心能力涵盖恶魔召唤、地狱火攻击与神秘印记体系,其中一种以“召唤即献祭”为运转逻辑的召唤流派正展现出显著优势。 这次资料片带来的技能系统重构,可以说是一次彻底的革新:所有被动技能被移除,每个主动技能都扩展成了拥有多节点分支





