realme UI 三月升级推送,适配真我GT Neo5等多款机型
IT之家 3 月 25 日消息,realme UI 最新今日在真我社区发布了 3 月体验升级计划,新版本已开启陆续推送。

▲ IT之家评测室:realme 真我 GT8 Pro 体验评测
免费影视、动漫、音乐、游戏、小说资源长期稳定更新! 👉 点此立即查看 👈
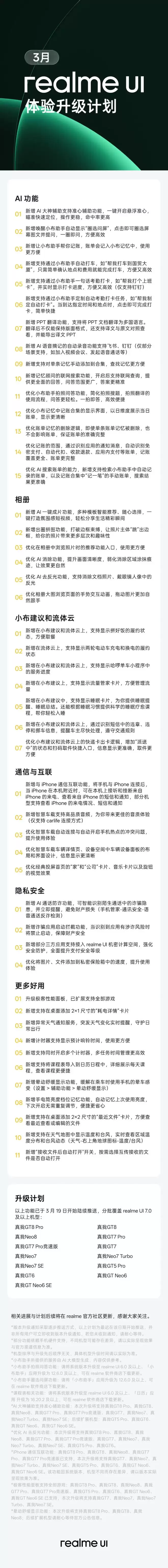
据介绍,realme UI 三月体验升级内容包括 AI 大神辅助准心辅助、小布助手自动打车 / 一句话考勤打卡(仅支持钉钉)/ 自动显示“圈选问屏”、与 iPhone 通信互联、出圈拼图、AI 通话防诈、PPT 文档翻译、晕动舒缓、智慧车载高品质音频等功能。
真我手机最新表示,以上功能已于 3 月 19 日开始陆续推送,分批覆盖 realme UI 7.0 及以上机型:
真我 GT8 Pro 真我 GT8 真我 Neo8 真我 GT7 Pro 真我 GT7 Pro 竞速版 真我 GT7 真我 Neo7 真我 Neo7 Turbo 真我 Neo7 SE 真我 GT5 Pro 真我 GT6 真我 GT Neo6 真我 GT Neo6 SE
IT之家附 realme UI 三月体验升级计划如下:

相关攻略
IT之家 3 月 25 日消息,realme UI 最新今日在真我社区发布了 3 月体验升级计划,新版本已开启陆续推送。▲ IT之家评测室:realme 真我 GT8 Pro 体验评测据介绍,rea
春风拂面,万物复苏,三月不仅是季节的更替,更是影视圈的丰收季。本月,各大视频平台齐发力,推出了涵盖古装传奇、都市励志、悬疑复仇、刑侦喜剧等多题材精品剧集。从江湖智斗到商海浮沉,从高智商复仇到跨界刑侦
说实话,三月份还没过半,OPPO这波操作有点密集了。近期笔者还在和朋友聊天,说说今年各家节奏都压得很紧,没想到OPPO直接来了个“三喜临门”,一边是ColorOS 16的正式推送时间表落地,一边是F
三月空调大战骤然升级,当全行业还在沉迷“低价引流、安装加价”的老套路时,家电圈发现,美的空调直接掀翻牌桌,以“一价全包”硬核承诺,向持续多年的行业潜规则正式宣战,让隐形消费全清零。周简 撰写2026
vivo今年三月的排兵布阵已经开始了,这次没有一股脑把所有旗舰塞进同一场发布会,而是三款产品、三个定位、三条赛道,分进合击。其中vivo X300 Ultra继续死磕影像天花板,X300s用大直屏+
热门专题
热门推荐
智能文本处理引擎在文本分类中的优点 提到文本分类,很多人首先想到的是海量数据和繁琐的人工标注。但智能文本处理引擎的出现,正在彻底改变这一局面。那么,它究竟带来了哪些实实在在的优势呢?以下几个方面,或许能给你清晰的答案。 高效性 面对成山堆的文本数据,人工逐篇审阅分类的效率瓶颈显而易见。智能文本处理引
快递面单OCR识别:让物流信息“开口说话”的技术 在现代物流体系中,让一纸面单上的信息快速、准确地“活”起来,是提升效率的关键。这背后,倚赖的正是光学字符识别技术,也就是我们常说的OCR。这项技术的核心任务很明确:把快递面单上印刷或手写的文字信息,通过图像扫描转化为计算机能直接理解和处理的数字格式,
半监督信息抽取 信息抽取这事儿,如果纯靠人工标注,耗时费力;如果全无监督,效果又难以保证。于是,一种折中且高效的策略应运而生——半监督信息抽取。它巧妙地将监督学习与无监督学习的优势结合了起来。 那么,它具体是如何运作的呢?简单说,就是先由人工“播种”。研究者会预先定义好需要抽取的关系类型,并手动添加
超级自动化平台:企业效率革命的核心引擎 如果说单一的工具是解决特定问题的“螺丝刀”,那么超级自动化平台,就是为企业提供的一整套“智能工具箱”。它并非某项孤立的技术,而是集机器人流程自动化、人工智能、机器学习等多种能力于一身的综合性解决方案。更关键的是,它还集成了低代码开发、智能流程编排与数据分析等功
多平台电商店铺财务账单核对指南 在多个电商平台同时运营店铺,财务账单的核对工作是一项不小的挑战。这事儿有多重要,想必各位掌柜都深有体会。今天,咱们就来系统地聊聊,怎么把这份复杂的工作变得清晰、高效。 一、统一数据格式:打好基础第一步 想象一下,面对来自不同平台、格式各异的报表,光是“对齐口径”就能让





