DNF天命者气运誓约套装效果解析与属性一览
《地下城与勇士》千海天版本定于3月26日正式上线。届时,游戏将推出全新的誓约装备系统,共计提供12种誓约供玩家选择,例如天命者的气运誓约。那么,天命者的气运誓约套装具体效果如何呢?接下来就为大家详细展示这套套装的效果一览。
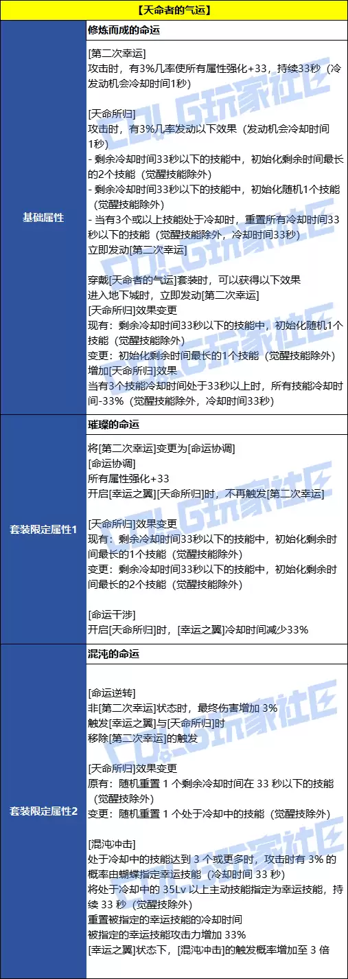
天命者的气运誓约套装效果一览

相关攻略
DNF千海天版本会在3月26日上线,届时会有新的誓约装备系统,有12中誓约供玩家选择,比如女武神誓约,那么DNF女武神誓约套装效果是什么?下面就给大家带来DNF女武神誓约套装效果一
DNF千海天版本会在3月26日上线,届时会有新的誓约装备系统,有12中誓约供玩家选择,比如造化自然誓约,那么DNF造化自然誓约套装效果是什么?下面就给大家带来DNF造化自然誓约套装
DNF千海天版本会在3月26日上线,届时会有新的誓约装备系统,有12中誓约供玩家选择,比如天命者的气运誓约,那么DNF天命者的气运誓约套装效果是什么?下面就给大家带来DNF天命者的
DNF千海天版本会在3月26日上线,届时会有新的誓约装备系统,有12中誓约供玩家选择,比如混沌净化誓约,那么DNF混沌净化誓约套装效果是什么?下面就给大家带来DNF混沌净化誓约套装
DNF千海天版本会在3月26日上线,届时会有新的誓约装备系统,有12中誓约供玩家选择,比如精灵国度誓约,那么DNF精灵国度誓约套装效果是什么?下面就给大家带来DNF精灵国度誓约套装
热门专题
热门推荐
猎豹浏览器免安装网页版入口是https: web lemur-browser com,具备界面简洁响应迅速、多端同步无缝衔接、安全防护层级丰富、文档处理能力突出、资源兼容性广泛覆
据昆仑万维集团消息,3月27日下午,昆仑万维(300418 SZ)旗下天工AI顺利举办“世界模型前沿技术与天工AIGC全家桶大模型生态”专场发布会,携Matrix-Game 3 0、SkyReels
本报(chinatimes net cn)记者石飞月 北京报道大模型未来会走向哪里?OpenClaw的爆火似乎为全行业指明了一个方向,但接踵而至的舆论质疑,又让这个答案变得扑朔迷离。3月27日,在2
Anthropic一款尚未发布的新AI模型因数据泄露意外曝光,引发市场对AI颠覆网络安全行业的担忧再度升温,网络安全板块股价周五盘前全线下挫。据《财富》杂志报道,Anthropic正在开发并已开始向
3月初,腾讯在深圳总部楼下设立“龙虾站”,引发千人排队尝鲜。OpenClaw掀起的“全民养虾”热潮,在短短一个月内让更多人看到了AI Agent深入业务场景的价值,随即推动Token调用量大规模增长





