电动汽车电驱升级指南:功率MOSFET选型与系统适配解析
电动汽车产业正朝着智能化与高性能方向加速演进,作为整车“动力中枢”的驱动电机控制器,其核心功率转换元件——功率MOSFET的选型设计,直接关系到系统效率、功率密度、热管理效能及长期运行可靠性。面对高压、大电流、高频开关及高温工况等严苛需求,行业专家提出了一套以场景适配为导向的功率MOSFET优化选型方案,为电驱系统开发提供了系统性技术参考。

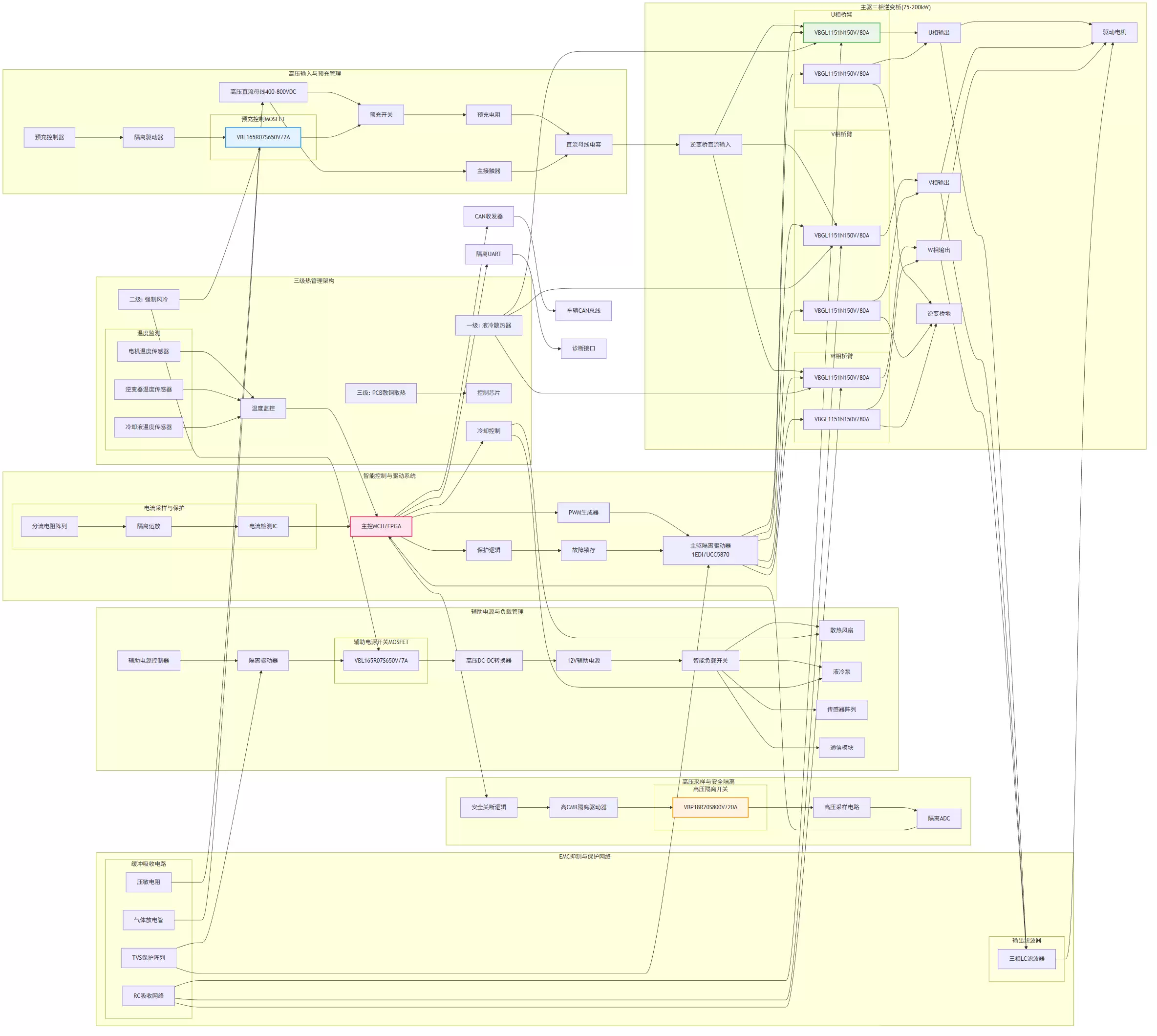
在高压侧采样与安全保护场景中,VBP18R20S(N型MOS,800V/20A,TO247封装)凭借800V超高耐压能力,为800V平台提供了充足的设计裕量。该器件在10V驱动电压下导通电阻仅为220mΩ,配合宽结温范围特性,可同时满足高压采样回路隔离与冗余安全断开双重需求。实际应用中需注意,其关断漏电流可能影响采样精度,需搭配高共模抑制比隔离驱动器使用。该器件已成功应用于某品牌电动汽车的逆变器安全模块,显著提升了系统故障下的高压隔离可靠性。
系统级设计层面,驱动电路与热管理的协同优化成为关键。以VBGL1151N为例,其搭配1EDI系列或UCC5870等车规级隔离驱动IC,通过开尔文连接降低寄生电感,并增设源米勒钳位电路,有效抑制了高频开关下的电压震荡。在热设计方面,该器件作为核心散热单元,采用水冷散热器与低热阻绝缘垫片组合方案,多并联时通过均流设计确保热平衡。某主机厂实测数据显示,该方案使控制器功率密度提升至38kW/L,较传统方案提高22%。
电磁兼容性与可靠性保障体系同样至关重要。针对功率器件开关产生的电磁干扰,方案提出在桥臂中点并联低感薄膜电容,并在电机输出端加装三相滤波器的组合抑制措施。对于电压尖峰问题,所有高压开关管漏-源极均并联RC吸收网络或TVS管,配合严格的功能分区布局与多层屏蔽设计,使系统通过CISPR 25 Class 5等级测试。在可靠性防护方面,通过电压/电流/温度三重降额设计,集成短路、过流、过温保护功能,并在电源输入端设置压敏电阻与气体放电管,构建起全方位防护体系。

该方案的技术价值体现在多个维度:采用低损耗SGT/SJ工艺器件,使系统效率突破98.5%;通过器件参数矩阵化设计,实现400V至800V平台的无缝兼容;严格遵循AEC-Q101车规标准,确保控制器15年使用寿命。某新能源车企应用数据显示,采用优化选型方案后,其主力车型NEDC续航里程增加18%,电机控制器体积缩小30%,系统故障率下降至0.3次/万公里。
针对不同功率等级需求,方案提供差异化升级路径:200kW以上主驱系统可通过并联VBGL1151N或选用电流等级更高的模块实现功率扩展;预驱与功率管集成化设计可简化开发流程;在超高频应用场景,VBP18R20S位置可评估SiC MOSFET替代方案。智能MOSFET的选型应用成为新趋势,内置电流/温度传感功能的器件可实现实时状态监测,为预测性维护提供数据支撑。
热门专题
热门推荐
摘要由实在Agent通过智能技术生成。此内容由AI根据文章内容自动生成,并已由人工审核。 随着企业数字化转型进入智能体(Agent)驱动的新阶段,如何平衡AI创新与安全合规成为关键挑战。尤其在《网络安全等级保护基本要求》(等保2 0)的严格框架下,企业级智能体的部署必须同时满足效率提升与合规保障的双
使用情景 对于外贸从业者来说,年终总结绝非简单的例行汇报。它是一次至关重要的年度复盘与战略规划,既要系统梳理过去一年的业绩成果与经验得失,也要为来年的市场开拓与业务增长指明清晰路径。在全球贸易竞争白热化的今天,一份逻辑严谨、数据详实、洞察深刻的总结报告,不仅是个人专业能力的集中体现,更是赢得管理层支
使用情景 又到年末了,年度安全工作总结是每个团队都绕不开的环节。这份总结的价值,远不止于一份简单的回顾。它更像是一份“体检报告”,清晰地告诉你过去一年安全工作的“健康状况”——哪里做得好,哪里还有隐患,从而为来年的精准施策打下坚实的基础。 不过,说起写总结、做PPT,不少人就开始头疼了:内容怎么组织
Zcash (ZEC) 月度暴涨520%:深度解析后市行情与关键点位 近期,隐私币龙头Zcash (ZEC) 上演了一场令人瞩目的行情,月度涨幅高达520%,价格一度逼近300美元,创下自2021年12月以来的新高。在加密市场整体承压的背景下,ZEC的逆势狂飙吸引了全球投资者的目光。本文将结合技术分
在存量竞争的时代,电商售后数据早已超越了“成本中心”的单一角色,它正成为洞察产品质量、优化物流链路、提升用户忠诚度的核心战略资产。然而,现实往往骨感:多平台、多店铺、多套ERP系统并存,数据散落一地。靠人工手动汇总?不仅耗时费力,更关键的是,你永远无法实现真正的实时预警与敏捷响应。那么,电商售后数据





