荣耀MagicOS 3.0升级揭秘:眼动翻页+AI护眼,去炫光更实用
最近的荣耀手机在市场中的表现力度真的是非常激进,一方面是新机正在不断突破,无论是Magic V6还是Robot Phone,都极具吸引力。
另一方面,荣耀还进军机器人领域,这对于其发展来说,真的是带来了很不错的表现,起码未来多年都不会被时代给淘汰。
关键除了硬件之外,荣耀手机的软件优化也一直没有落后,比如近期的荣耀MagicOS公布了3月升级,这次带来了超级多的功能。
这次的版本将于本月上旬逐步推送,并且Magic8的首发特性正在加速覆盖,对于荣耀老机型用户来说,期待值还是很高的。

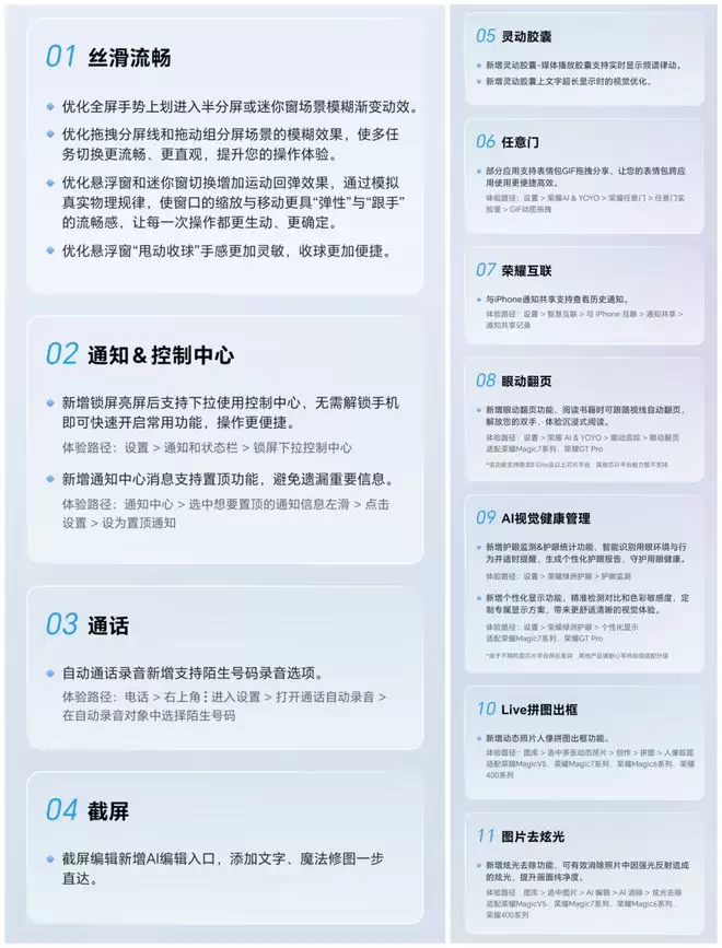
先聊这个最抓眼球的功能,眼动翻页的原理说起来不复杂,那就是前置摄像头配合低功耗红外发射器,持续映射用户的视线方向,当系统检测到视线已到达页面底部时,自动触发翻页。
但真正让我觉得这玩意儿成了的是荣耀在功耗和适配上的处理,据技术资料显示,这套眼动模块基于荣耀自研的MagiBrain AI框架,所有推理都在本地完成。
而且适配范围也挺广,荣耀正式显示目前已支持荣耀阅读、番茄免费小说、微信读书、七猫免费小说、起点读书、书旗小说、晋江小说、掌阅、京东读书等主流阅读应用。
这次3月升级,适配机型扩展到Magic7系列和荣耀GT Pro,条件是搭载骁龙8 Elite及以上芯片平台,说白了这功能对NPU算力有要求,老机型暂时带不动。

不过使用上有一些限制,需要全屏阅读(隐藏状态栏和导航栏),横屏、分屏、小窗模式下无法使用。
最新建议眼睛距离屏幕30-40cm,保持人脸正对,避免刘海、眼镜框遮挡,这些限制能接受,毕竟技术还在迭代期,能做到现在这个程度已经超出预期。
然后还新增了AI视觉健康管理,更新内容里提到两个新功能:护眼监测&护眼统计,以及个性化显示。
前者能智能识别用眼环境与行为,当检测到用户连续不良用眼时,适时弹出提醒,并生成个性化护眼报告;后者则通过精准检测用户的对比度和色彩敏感度,定制专属显示方案。

用过荣耀Magic8的朋友应该知道,这功能最早出现在这款新机上,4320Hz PWM调光是硬件底子,但主动监测+个性化调节才是软件层的加分项。
这次下放到荣耀Magic7系列和GT Pro,意味着更多用户能体验到什么叫屏幕主动适应你,但同样会有一些细节值得关注。
那就是照明环境闪烁检测,荣耀Magic8内置的高性能Flicker传感器可以识别不良闪烁照明环境并进行预警。
如果你经常在图书馆、咖啡馆等公共场所用手机,这个功能能提醒你这灯光频闪伤眼,换个位置吧,虽然听起来有点小题大做,但对眼睛敏感的用户来说是真有用。

其次,图库这次更新的炫光去除功能可能是摄影党最想要的。
拍玻璃橱窗里的展品、翻拍老照片、逆光拍人像,这些场景下炫光几乎是不可避免的,以前的办法是后期用PS慢慢修,现在荣耀说可以一键去除。
适配的机型范围也是非常的广,包括Magic V5、Magic7系列、Magic6系列、400系列,正在使用这些机型的用户有福了。
配合之前已经上线的AI消除功能(智能圈选障碍物消除),图库的AI修图能力越来越接近桌面端工具,虽然消除大面积复杂物体时细节还有优化空间,但方向是对的。

动效与交互也下了很大的功夫,优化全屏手势上划进入半分屏或迷你窗的模糊渐变动效,拖拽分屏线和拖动组分屏的模糊效果也更流畅。
悬浮窗和迷你窗切换增加了运动回弹效果,模拟真实物理规律,让窗口缩放更有弹性,听起来玄乎,上手感受就是更跟手了。
通知和控制中心也有实用更新,锁屏亮屏后支持下拉使用控制中心,不用解锁就能开WiFi、调亮度,通知中心新增消息置顶,避免遗漏重要信息。
此外,通话自动录音新增陌生号码选项,对经常接骚扰电话的用户来说,这功能省心;灵动胶囊支持媒体播放实时显示频谱律动,文字超长时也有视觉优化。

综上信息所述,这次升级最核心的信息其实是Magic8的首发特性正在适配更多机型,毕竟硬件更新周期越来越长,用户换机欲望下降,系统维护和功能下放就成了留住用户的关键。
版本3月上旬起逐步推送,如果你是Magic7系列或GT Pro用户,记得留意系统更新,其他机型也别急,只要在适配列表里,总会轮到的。
那么问题来了,大家期待此次的升级吗?一起来说说看吧。
相关攻略
IT之家 4 月 6 日消息,追觅现已在京东上架一款 DL01 护眼台灯,该产品主打上下立体光源,定价为 599 元。该机整体采用白色配色,支架支持 5 轴调节,灯顶配备有调光旋钮。台灯嵌入微波雷达
今年,天马「好屏·天马行」的系列活动还在继续,2026年的开场地点选在了武汉天马第6代柔性AMOLED生产线,打出了「像素级护眼天工好屏」的Slogan,把重点放在了像素级护眼方案上。(图源:雷科技
快科技3月30日消息,今天,微星正式推出了首款圆偏光技术加持的护眼显示器PRO MAX 271QPHW E14,主打长时间使用的视觉舒适度,目前已上架京东,到手价1299元。该显示器采用27英寸IP
IT之家 3 月 26 日消息,iQOO Z11 系列手机于今晚正式发布并开售。作为主打长续航与高刷体验的机型,本次发布的 iQOO Z11 配备了 9020mAh 容量电池以及 165Hz 护眼电
IT之家 3 月 25 日消息,iQOO 手机最新今日继续预热 iQOO Z11,重点介绍了 165Hz 护眼电竞屏、9020mAh 蓝海电池以及防护等级。根据最新规划,iQOO Z11 将在 3
热门专题
热门推荐
《识质存在》中后期配装与打法全解析:从生存到精通 进入《识质存在》的中后期,战场环境陡然严峻。敌人的伤害与生存压力同步攀升,单纯的武器升级已不足以应对挑战。真正的战力构建,是一个系统工程,它涵盖了武器、道具、模块天赋与侵入节点的协同搭配。如果你正为如何配装而困惑,下面的攻略或许能为你指明方向。 一、
《黑袍纠察队》主演揭秘阿什莉隐藏的勇敢!她如何从傀儡CEO到副总统,注射五号化合物长出第二张脸,在祖国人阴影下求生。第五季剧情解析,点击查看! 在埃里克·克里普克打造的《黑袍纠察队》宇宙里,科尔比·米尼菲饰演的阿什莉·巴雷特,绝对算得上最让人过目不忘的角色之一。尽管她在沃特国际的企业和整治阶梯上步步
一路向西斩妖除魔 《遥遥西土》Steam好评如潮 最近Steam上杀出了一匹黑马:由法国独立工作室Evil Raptor开发的4人合作射击游戏《遥遥西土(Far Far West)》,一登陆抢先体验就收获了玩家“好评如潮”的顶级评价。看看数据就知道有多夸张:在超过2700条玩家评价中,好评率稳稳站在
探索Midnight Season 1最快地城排名:S-Tier Collegiate Calamity等攻略,优化刷本效率,提升装备和进度 开门见山地说,在《Midnight》第一赛季里,并非所有地城(Delves)的“性价比”都一样。有的流程紧凑,一路畅通无阻;有的则弯弯绕绕,耗时费力。为了帮你
SpringBoot2 7 x将logback升级到1 3 x以上版本的全过程解析 不少开发者在尝试将SpringBoot 2 7 x项目中的Logback升级到1 3 x或更高版本时,都会遇到一个典型的启动报错。这背后的原因其实很明确:SpringBoot 2 7 x默认依赖的是logback-c





