上海科学家《自然》发文:精准基因编辑或改写自闭症治疗前景
以自闭症为代表的神经发育性疾病困扰着无数家庭,长期以来“无药可用”的困境让患者家庭背负着沉痛的身心与经济压力。北京时间2月19日凌晨,国际权威学术期刊《自然》在线发表一项重磅成果,为这类疾病的基因治疗带来突破性进展,这项研究通过构建人源化的突变小鼠模型,验证了颅内精准基因编辑的可行性,同时研究进一步证明该技术具备跨物种应用的可能性,为后续临床试验积累了充足的前期数据。
上述研究由上海交通大学医学院附属新华医院发育行为儿童保健科及教育部-上海市环境与儿童健康重点实验室教授李斐、副研究员杨佶团队,与上海交通大学医学院松江研究院仇子龙教授团队、复旦大学脑科学转化研究院研究员程田林团队和中国科学院分子细胞科学卓越创新中心李劲松院士团队通力合作完成。

发表的论文。本文件图片均为 研究团队 供图
构建小鼠模型,量身体制定修复基因缺陷
此次研究聚焦的Snijders Blok–Campeau综合征(SNIBCPS),是一种典型的神经发育性疾病,其“罪魁祸首”已被明确——CHD3基因的突变,这一基因的异常会导致儿童神经发育发运障碍,患者出现自闭症特征、全面发育迟缓、语言障碍、智力障碍及肌张力低下等一系列问题,给患者成长和家庭生活带来极大挑战。长期以来,由于病因复杂、靶向困难,该病始终缺乏针对性治疗方法。
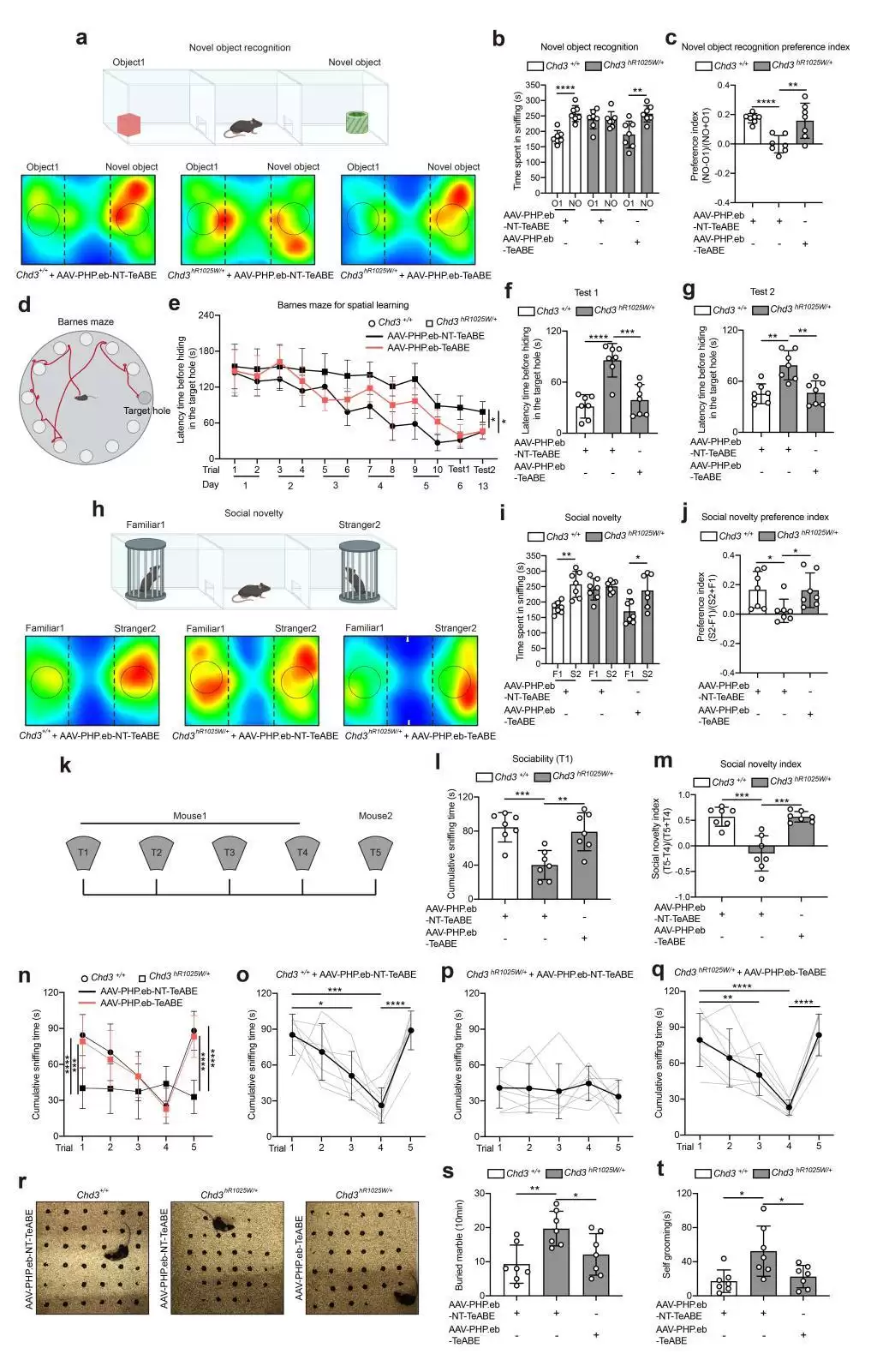
针对临床中已明确的CHD3-R1025W热点高频突变,研究团队首先构建了人源化的突变小鼠模型。这些小鼠完美复刻了患者的核心症状,出现了社交回避、重复刻板动作、认知迟缓、发声异常以及运动不协调等行为异常,为后续治疗研究搭建了精准的“疾病模拟平台”。

研究团队构建人源化的突变小鼠模型。
研究团队创新性地设计了一款新型腺嘌呤碱基编辑器——TadA- embedded adenine base editor(TeABE),它就像一位专为修复该基因缺陷而生的“精密工匠”。与传统基因编辑技术可能造成DNA双链断裂的“粗犷操作”不同,这款“工匠”能精准识别并将突变的A·T碱基对修复为正常的G·C碱基对,整个过程如同在书页上修正单个错字,不会破坏DNA的整体结构,大幅降低了基因编辑过程中可能出现的基因组紊乱风险。
为了找到最优质的“修复方案”,研究团队在细胞水平上对数十种引导RNA(sgRNA)与编辑器的组合进行了筛选,最终锁定了编辑效率最高、“误改”风险(脱靶效应)最低的组合。
在完成实验室筛选后,研究团队通过尾静脉注射的方式,将这款定制“基因编辑器”送入突变小鼠体内。令人振奋的是,编辑器成功抵达小鼠多个脑区,实现了精准的靶向修复,且几乎没有对周围正常基因造成影响。
更关键的是,随着CHD3蛋白水平显著恢复,小鼠的行为异常也得到了直接地改善。在三箱社交实验中,原本回避同伴的小鼠开始主动与同类互动;在新物体识别实验中,它们能清晰分辨新物体与熟悉物体,认知缺陷得到缓解;在巴恩斯迷宫学习实验中,其学习和记忆能力也恢复正常。同时,小鼠的运动能力也同步提升,肌张力增强,原本不协调的步态变得稳健。
跨物种应用具备可行性,临床应用未来可期
基因治疗的临床转化,安全性是重中之重。为了确保这款“基因编辑器”的安全性,研究团队通过GUIDE-seq技术在全基因组范围内“排查”可能的脱靶位点。结果显示,在人类细胞中潜在的脱靶位点编辑率均低于1%,在小鼠脑中这一数值更低,几乎可以忽略不计。
此外,研究团队还对编辑过程中可能产生的次要突变进行了功能验证,确认这些微小突变不会影响CHD3蛋白的正常功能,进一步为治疗的安全性筑牢了防线。
要让基因治疗真正走向人类临床,还需证明其在更接近人类的动物模型中同样安全有效。为此,研究团队在非人灵长类(猕猴)模型中开展了鞘内注射AAV9-TeABE实验。结果显示,编辑器在猕猴脑内高效表达并完成拼接,成功检测到明确的碱基编辑活性。这一成果不仅证明了该技术具备跨物种应用的可能性,更为后续临床试验积累了充足的前期数据。
研究人员坦言,从动物模型到人类临床治疗,还有很长的路要走。目前,研究团队已在规划下一步实验,包括优化编辑器结构、探索更安全的递送方式、建立人源类器官疾病模型以及构建大型动物长期安全性评价体系等。希望不远的将来,基于碱基编辑的基因治疗策略为更多神经发育疾病患者带来希望。
相关攻略
人体内长期存在来自母亲的少量细胞,称为“微嵌合”。它们通过胎盘进入胎儿体内并伴随一生,不仅帮助免疫调节、促进器官修复和神经发育,还可能影响移植效果。尽管与某些疾病相关,这种细胞共存体现了生命间深刻的生物学连接。
首张动物鼻腔嗅觉受体分布图绘成 来源:科技日报 科技日报记者 张梦然 嗅觉这事儿,说来奇妙。它帮我们感知环境、预警危险,甚至能瞬间唤醒一段尘封的记忆。但你知道吗?与其他感官相比,嗅觉背后的生物学机制,长期以来就像一团迷雾。视觉、听觉的受体在大脑里如何“排兵布阵”,科学家已经摸得比较清楚;可到了嗅觉这
《柔美的细胞小将3》放出新预告,金高银饰演的柔美已经从小职员变成知名作家。事业成了,人却麻了——她的“细胞村”全员休眠,生活干得像隔夜面包。 从职场新人到畅销作家,柔美的职业路径堪称完美。但问题来了:事业登顶之后呢?预告片里,金高银那张写满疲惫的脸,比任何台词都更有说服力。她的内心世界,那个曾经热闹
在《细胞》与《科学》的视野中:衰老的本质与产业变革 顶级学术期刊正在重塑我们对衰老的认知——它不再仅仅是皱纹或白发,而被定义为一种“系统性失序”。其中,慢性炎症与血管功能衰退构成了两条核心通路:前者通过促炎因子加速细胞老化,后者则因微循环受阻而削弱营养输送与代谢效率。二者相互交织,最终形成一个难以逆
美媒:关键蛋白被发现或可逆转脱发 美国《科技日报》4月21日文章,原题:科学家发现一种可能有助于逆转脱发的“保护者”蛋白 脱发之后,为什么头发再也长不回来了?新加坡国立大学的研究人员近期在英国《自然·通讯》上发表的一项研究,或许给出了一个关键答案。研究揭示,一种名为MCL-1的蛋白质,扮演着毛囊干细
热门专题
热门推荐
在麒麟操作系统上配置SSH公钥登录,不仅能免去每次输入密码的繁琐,更能显著增强远程连接的安全性。整个过程并不复杂,核心步骤围绕密钥生成、公钥部署和服务端配置展开。本文将详细介绍几种主流方法,涵盖从自动化部署到手动配置,助你轻松完成麒麟系统SSH密钥登录设置。 一、使用ssh-keygen与ssh-c
登录循环闪退应先删 Xauthority和 ICEauthority文件、修复 tmp权限为1777、重置ukui mate dconf配置、清理磁盘空间、重装lightdm并重新配置。 在银河麒麟操作系统中输入密码后,屏幕一闪又回到登录界面,这种“登录循环”问题确实令人困扰。这通常并非硬件故障,而
GUSD是一种与美元1:1锚定的合规稳定币,由Gemini交易所发行并受纽约州金融服务部监管。其核心价值在于为加密世界提供透明、受监管的美元等价物,主要应用于交易、支付和价值存储。投资者需关注其中心化托管风险、监管政策变化及智能合约潜在漏洞,理解其作为传统金融与加密市场桥梁的定位与局限。
在Windows 11系统中,确保系统音频稳定输出到指定设备(如已连接的耳机或已配对的蓝牙音箱),核心在于正确配置默认音频输出设备。您可以通过任务栏快速设置、系统设置应用、控制面板声音对话框、音量混合器下拉菜单或Win+Ctrl+V快捷键这五种主流方案,实现即时切换或永久性配置,彻底解决声音输出错乱
宏胜集团近期发生重要人事与业务调整。总裁办主任叶雅琼、销售总经理吴汀燕、法务部部长周卓盈及生产管理科科长吴潘潘等多位高管已离职,该消息已获接近集团人士证实。与此同时,集团启动了部分非生产业务的外包运作,显示出其正在优化内部结构与运营模式。这一系列变动可能意味着公司正处于战略调整期,旨在聚焦核心业务并





