Bridge长程自主模块+MCP浏览器控制全解析
熟悉 Bridgic 的朋友可能已经了解,在 Bridgic 的最底层,我们采用动态编排来统一调度确定性模块与自主性模块,旨在将各类智能组件整合到一个系统中无缝协作。
免费影视、动漫、音乐、游戏、小说资源长期稳定更新! 👉 点此立即查看 👈
近期我们刚刚发布了 Bridgic v0.3.0b1 版本,不仅升级了长程自主智能模块,还完善了 MCP 集成能力。今天我就来和大家聊聊,如何组合这些底层能力来实现一些有趣的高自主性功能,以及将自主模块融入 Bridgic 风格编排体系背后的设计思路。
接下来的内容分为四个部分:
Bridgic 长程自主性模块的设计思路。一个案例:用自然语言控制浏览器实时查询金价。Agent Skills 出现之后,MCP 还有用吗?分享一些 MCP 资源。
Bridgic 长程自主性模块的设计思路
了解 Bridgic 的朋友可能知道,在其架构的最底层,我们通过动态编排来统一协调确定性模块与自主性模块,目的是让不同的智能组件能在一个系统里顺畅配合。
在 Bridgic 的上一个版本中,其实已经有一个基于 ReAct 的自主性模块(具体实现是 ReActAutoma 类)。但是,对于执行真正长程的自主性任务来说,ReActAutoma 存在一个问题:随着时间的推移,调用工具的结果会以 ToolMessage 的形式不断追加到上下文中,导致“上下文爆炸”和“目标漂移”。
因此,我们对自主性模块进行了重大升级,使其更适合执行长程的自主性任务。这个新模块的实现,叫做 ReCentAutoma。它是一个增强的 ReAct(Reasoning and Acting)循环,实现了一种称为 ReCENT(Recursive Compressed Episodic Node Tree)的记忆压缩算法。具体来说:
ReCENT 算法会在合适的时机对情景记忆进行压缩,在保留关键语义的前提下避免上下文窗口爆炸。ReCentAutoma 显式地提供了 goal 参数和 guidance 参数,允许开发者明确任务目标和任务指导信息。这些信息不会被 ReCENT 算法压缩,确保智能体在长时间运行时能够保持目标聚焦。
值得一提的是,ReCentAutoma 的内部实现也是基于 Bridgic 底层的动态编排来进行的。因此,ReCentAutoma 也能够享受到 Bridgic 框架底层提供的可观测性集成能力和 human-in-the-loop 的中断、恢复等能力。换句话说,在 Bridgic 的世界里,动态编排既用于编排确定性模块和自主性模块,将这两种类型的模块融合在一个系统中,也同时用于编排自主性模块的内部结构。底层是统一的。
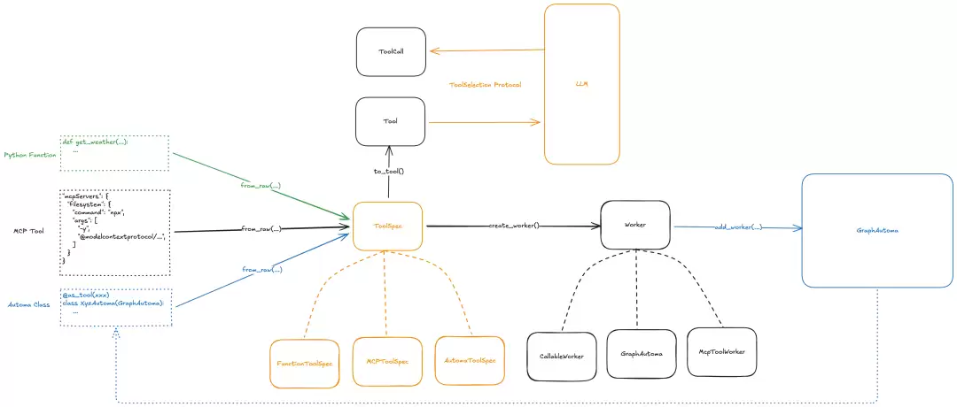
另外,为了让这个自主性模块能够与市面上现有的工具更轻松地对齐,Bridgic 这个版本对 MCP 集成能力也进行了完善(引入了 ToolSetBuilder)。至此,Bridgic 的“工具架构”已自成体系,可以用下面的图来表达(点击看大图):

热门专题
热门推荐
海信E7S Pro RGB-Mini LED电视发布:4K 180Hz玲珑真彩背光屏,政企双补价6999元起 3月10日,海信正式推出了E7S Pro RGB-Mini LED电视。这款新品最引人注目的亮点,无疑是它那极具竞争力的“政企双补价”——起售价定在了6999元。 核心画质:玲珑真彩背光屏与
用docker来安装openclaw 前言 最近OpenClaw的热度确实居高不下,但它本质上仍是一个处于高速成长期的系统,远未到“成熟稳定”的阶段。这不奇怪,看看开源代码库,一天一个Release算是常态,频繁且快速的迭代正是它活力的体现。 随之而来的,自然是各种意料之外的Bug、与第三方插件的兼
加密货币世界正在产生比以往任何时候都都多的数据。面对数百条区块链、数千种代币以及源源不断涌现的新型去中心化应用,驾驭这一复杂格局对于投资者、开发者和分析师而言都极具挑战性。可靠、实时的区块链数据对于做出明智的决策和驱动下一代加密产品至关重要。 这正是 Chainbase (C) 试图解决的难题。这个
15岁学生花8684元网购苹果iPhone 16,激活日期竟显示1978年 最近一起网购纠纷,听起来有点魔幻。一位15岁的初二学生,攒钱买了台新款iPhone,激活后一看购买日期,居然是1978年。这到底是怎么回事?背后又藏着一个怎样的消费陷阱? 事情发生在江苏苏州。初二学生小金(化名)向媒体反映了
听劝:微软将停止向 Teams 用户自动发送“会议录制过期提醒”邮件 3月11日,微软公布了一项“听劝”的政策调整:将取消默认通过邮件自动发送 Teams 会议录制过期提醒。这意味着,自6月1日起,当会议录制内容即将被永久删除时,多数用户的收件箱将能保持清净,不会再收到系统发来的提醒邮件。 这一调整





