物理AI芯片5年冲刺全球第一,美团腾讯联手押注重磅IPO

智东西
作者 李水青
编辑 漠影
智东西2月2日报道,1月30日,中国边缘AI芯片独角兽企业爱芯元智启动全球招股,预计于2月10日在香港联交所挂牌上市。该公司拟全球发售约1.05亿股H股,其中中国香港发售股份1049.16万股,国际发售股份9442.36万股。
这是物理AI浪潮下来自“边端侧大脑”领域的重要IPO进展。成立于2019年的爱芯元智主要供应AI推理系统芯片(SoC),专注于为边缘计算与终端设备AI应用打造高性能感知与计算平台。

据招股书披露,以2024年出货量计,爱芯元智在全球视觉端侧AI推理芯片市场位列前五,全年芯片出货约912万颗,市场份额约6.8%;在中高端视觉端侧AI推理芯片细分市场,其市占率达24.1%,位居行业首位。
爱芯元智的股东包括美团旗下的北京酷讯科技和深圳龙珠、腾讯投资、联想之星,以及连续多年蝉联中国芯片首富的豪威集团创始人、董事长及控股股东虞仁荣等。在2024年底完成C轮融资后,爱芯元智的投后估值达到106亿元。
生成式AI引发的算力竞赛正在进入新阶段。行业关注焦点逐渐从云端算力规模,转向推理能力能否以更低成本、更高能效落地部署到边缘侧和终端。爱芯元智在边缘AI算力上的路线选择和技术积累,使其在当下“云-边-端”算力结构重新分工的节点上,占据了更优势的身位。
一、乘风物理AI,让“边端侧大脑”看得清、算得准
近来,物理AI(Physical AI)频繁出现在具身智能、智能终端与智能辅助驾驶等场景讨论中。和以文字、图片生成为核心的大语言模型不同,物理AI更强调模型在真实世界中的连续感知与行动能力。边缘侧算力正从辅助角色转变为物理AI系统的基础设施。
随着推理能力向边缘侧、端侧下沉,模型架构也随之演进。据了解,将视觉、语言与动作深度耦合的VLA(Vision-Language-Action)架构,已成为具身智能领域的主流技术路线之一,而这也对边缘侧推理能力提出了更高要求:需要在支持主流模型架构的同时,兼顾能效和稳定性。
不同于数据中心,边缘侧AI的核心关注点并非算力峰值,而是单位能耗下的稳定输出。这也是边缘AI芯片架构与通用GPU逐渐分化的主要原因。在功耗、散热和成本受限的边缘计算场景中,面向AI负载原生设计的AI芯片,通常以能效为首要约束,强调长期运行的稳定性与可靠性。
爱芯元智的技术路径即围绕这一目标展开。据招股书披露,其核心算力单元爱芯通元混合精度NPU采用以算子为指令集的设计,强调对主流视觉与多模态模型结构的原生支持。这颗NPU相比通用GPU,在执行同样的推理任务时,能获得更高的能效比。
爱芯智眸AI-ISP则将传统图像信号处理与AI算法结合,使视觉数据在进入推理阶段前完成降噪、增强与结构化处理,减少数据在系统内部的无效搬运,降低对外部算力与带宽的依赖。
两者的结合,可以让边缘终端“看得更清晰、算得更省力”。
此外将感知与推理放在同一SoC内协同处理的设计,有助于降低系统级时延、提升功耗表现,这也使得爱芯元智的芯片产品更适配端侧设备对长期稳定运行的需求。
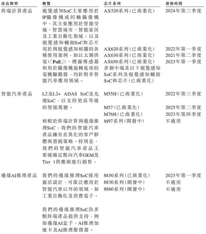
根据招股书,截至2025年9月30日,爱芯元智累计交付量已突破1.65亿颗SoC,已独立开发五代SoC(即AX630A、AX620A、AX650N、AX620E及AX520C系列)并实现商业化。

二、1.65亿颗SoC背后:从验证到放量,商业化落地加速
从已披露数据来看,爱芯元智的端侧AI推理芯片已跨过概念验证阶段,进入量产周期。截至2025年9月30日,爱芯元智已独立开发的五代SoC已实现商业化,在视觉终端计算、智能汽车和边缘AI推理应用中实现大规模生产;累计交付的SoC超过1.65亿颗。

根据灼识咨询的数据,按2024年出货量计,爱芯元智是全球第一大中高端视觉端侧AI推理芯片提供商(市占率为24.1%)、全球第五大视觉端侧AI推理芯片提供商(市占率为6.8%)、中国第二大国产智能驾驶SoC供应商(售出超过51.8万颗智能汽车SoC)、中国第三大边缘AI推理芯片供应商(市占率为12.2%)。
从应用端看,根据招股书,其AI推理芯片的应用场景涵盖个人设备、智能汽车、信息系统等领域,这些细分市场预计到2030年将在全球市场实现54.4%、48.9%及19.7%的出货量年复合增长率,在中国市场有望以更高增速发展,分别达到59.9%、55.3%、22.5%。

智能汽车是端侧AI率先规模化落地的场景之一。车辆对实时性、可靠性、安全性要求极高,同时具备明确的规模化需求和成本约束,这也为像爱芯元智这样的端侧算力平台提供了现实检验环境。根据招股书,爱芯元智已推出覆盖不同层级需求的智能汽车SoC产品矩阵,包括已量产的M55H、面向全球化ADAS开发的M57系列,以及面向中高阶行泊一体、高速领航等需求的M76H。
而从更长周期看,智能辅助驾驶绝非物理AI的全部。随着AI在包括具身智能在内的各类智能终端中应用的不断拓展,对高效稳定的端侧算力的需求也势将持续增长。爱芯元智在这方面也有丰富的技术储备。据了解,公司面向边缘计算推出边缘智能芯片AX8850,并基于该芯片提供M.2算力卡等即插即用的算力扩展方案;同时在端侧大模型适配与部署层面进行探索,推动多模态与推理模型在边缘终端落地。
结语:物理AI风起,边缘与终端侧AI算力价值凸显
当前AI产业的关注重心,正逐渐从以模型规模为核心的云端AI,转向更强调实时性、可靠性与环境适应能力的物理AI。无论是CES 2026上被反复提及的端侧智能,还是围绕VLA等路线展开的端到端探索,都指向同一方向:AI需要在真实世界中形成稳定、可持续的运行闭环。
在这一趋势下,爱芯元智凭借在边缘与端侧AI领域的技术积累和量产经验,在能效、实时性与规模化之间取得平衡,为物理AI和多模态智能在边端侧落地提供可复制的算力底座。随着AI持续走向更广泛的应用场景,爱芯元智这样的边端侧AI算力提供平台的价值也将进一步凸显。

相关攻略
隼瞻科技完成近亿元融资,其独特“IP+EDA工具”双轮驱动模式备受关注。公司拥有完备处理器IP货架及自研专用EDA平台ArchitStudio,通过软件定义硬件理念大幅缩短设计周期。该方案显著降低专用处理器设计门槛,助力端侧AI等场景高效落地,推动本土芯片架构创新。
4月27日,蚂蚁集团旗下全模态AI助手“灵光”App正式上线“体验世界模型”创新功能。用户仅需上传一张图片,即可在手机端一键生成长达60秒的沉浸式3D场景,并以第一人称视角自由探索。这一过程如同体验一款轻量级互动游戏,用户可在AI实时构建的动态环境中随意漫游。该功能无需本地部署与复杂配置,打开App
OpenAI近期正式发布了名为“保证容量”(Guaranteed Capacity)的全新服务方案,旨在帮助企业客户提前锁定未来一至三年的AI计算资源。在当前全球算力供应持续紧张的背景下,这项服务相当于为企业提供了一张长期稳定的“算力保障票”。 根据官方披露的细则,该服务的运行机制清晰直接:客户可自
近日,联想与中国一汽集团深化战略合作的消息,再次将“AI+智能制造”推向了行业焦点。此次合作超越了传统的设备采购,直指汽车产业智能化转型的核心命题——如何构建一个坚实、高效且绿色的智能算力底座,以应对汽车仿真计算、智能座舱开发等前沿场景带来的海量数据处理需求。 中国一汽企业生态战略营销部企业板块负责
科技板块近期出现回调,分析指出这主要受短期因素影响,人工智能等产业的中期趋势未变。投资布局可关注“算力”与“复苏”双主线,算力方向包括AI、光模块、PCB、存储芯片等核心环节;复苏方向则涉及电网设备、人形机器人及部分传统周期板块。中报业绩将成为验证各细分领域景气度的关键指标。
热门专题
热门推荐
现货持有者坚守仓位,比特币接近115,000水平 近期比特币(BTC)价格接近$115,000水平,市场整体情绪谨慎,但现货持有者依旧坚守仓位,显示出一定的多头信心。 市场现状与资金流动 那么,当前市场的资金究竟在如何流动?分析显示,一个有趣的现象正在上演:短线资金的流入其实相当有限,市场热度并未急
目录 要点介绍:分析师称XRP呈现“最强看涨结构”高位清算集中于2 90美元以上区域 周四,XRP价格稳稳站在了2 80美元上方。这个位置守住了,意味着什么?意味着市场向那个经典的“杯柄形态”目标价——6美元以上——又迈进了一步。 要点介绍: 先看几个核心数据:周四XRP报收2 82美元。技术分析显
近期,以太坊(ETH)衍生品市场经历了短暂的闪崩,但随后价格快速企稳,交易者开始关注关键突破点——$4,500水平。 ETH衍生品市场现状 市场情绪往往在剧烈波动后显露真容。从最新的链上数据和期权、永续合约的交易情况来看,那场短暂的闪崩更像是一次压力测试——结果是,市场波动率显著下降,多空力量似乎进
DOGE单日暴涨11%,交易量激增四倍,市场风向变了? 最近,加密货币市场又热闹起来了。DOGE(狗狗币)上演了一出“旱地拔葱”,价格单日暴涨11%,更关键的是,成交量直接翻了四倍。这种“价量齐升”的场面,无疑给整个迷因币板块打了一针强心剂,市场情绪肉眼可见地回暖了。 DOGE价格拉升原因分析 那么
如何安全获取欧易(OKX)官方APP?一份详尽的下载与使用指南 Binance币安 欧易OKX ️ Huobi火币️ 当人们谈论“欧易易欧”时,指的往往是那个全球顶尖的数字资产交易平台——欧易(OKX)。作为业务版图庞大的行业巨头,其官方APP无疑是用户进行交易、查看行情和管理资产的核心工具。不过,





