国产AI芯片龙头寒武纪首度年度盈利,净利润激增4.5倍
1月30日消息,素有“寒王”之称的寒武纪,作为国产AI芯片第一股,其股价在去年经历大幅上涨。公司成立十年以来,首次实现了年度盈利。
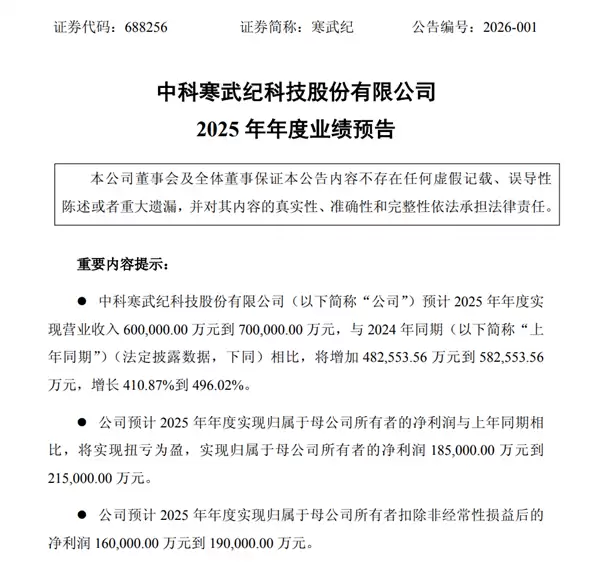
该公司今晚公布了2025年度业绩预告,预计在2025财年,公司营业总收入将达到60亿至70亿元人民币。与上年同期(以下简称“上年同期”)的法定披露数据相比,这一数字将增加约48.26亿至58.26亿元,同比增幅达410.87%至496.02%。
公司预计在2025年度,将实现归属于母公司所有者的净利润扭亏为盈,预计盈利范围为18.5亿至21.5亿元人民币。
对于业绩实现逆转的原因,寒武纪在公告中解释称,公司始终深耕于人工智能芯片产品的研发与技术创新领域。
报告期内,受益于人工智能行业算力需求的持续攀升,公司凭借产品的优异竞争力不断拓展市场,积极推动人工智能应用场景落地。本期营业收入较上年同期大幅增长,进而带动公司整体经营业绩提升,最终实现了净利润的扭亏为盈。

寒武纪公司成立于2016年,主业是AI人工智能芯片研发,并于2020年在科创板上市,创造了当时审核最短时间纪录。
由于先进芯片研发到上市需要大量资金和时间投入,寒武纪过去几年一直处于亏损状态。从2018年到2024年的六年间,累计亏损额超过50亿元。公司在2024年第四季度首次实现单季度盈利,并在2025年首次实现全年盈利。
寒武纪的AI芯片拥有多个系列,不过由于众所周知的原因,其正式上市的最新产品线仍停留在多年前的思元370系列,规格已然落后。公开可查的信息显示,公司在2023年发布了思元590,旨在对标英伟达的A100芯片;随后的思元690性能翻倍,对标的是H100,据称能达到后者性能的80%至90%。
更新一代产品线的信息尚不明确。网络上有关于思元790的传闻,称其采用Chiplets芯粒封装技术,但相关性能信息比较混乱,似乎与思元690的描述有所混淆,同样也宣称对标H100,这显然不太符合行业发展的常理。
截至1月30日收盘,寒武纪股价报1258.89元,市值超过5300亿元。其股价在去年一度冲高至1600元左右,市值接近7000亿元。

相关攻略
寒武纪思元370芯片采用7nm工艺与Chiplet技术,集成390亿晶体管,算力达256TOPS。其MLU370-X8加速卡搭载双芯,支持LPDDR5内存与MLU-Link多芯互联,提供高效训练与推理性能。实测显示,该卡在250W功耗下性能媲美主流350WGPU,多卡扩展效率突出。
寒武纪2025年营收接近65亿元,同比增长超450%,并实现约20 6亿元净利润,首次全年盈利。云端产品贡献主要收入,规模效应与成本控制推动利润率提升。AI算力需求增长与国产替代趋势为公司带来机遇,但存货高企、客户集中及市场竞争加剧等风险仍需关注。未来需持续技术创新并拓展新市场以巩固发展。
寒武纪AI芯片产品全解析:云端与边缘计算解决方案 在人工智能技术飞速发展的当下,算力基础设施已成为产业智能化的基石。作为国产AI芯片领域的代表性企业,寒武纪始终致力于为各行各业的智能化转型提供强大、可靠的硬件算力支撑。其产品体系全面覆盖从边缘侧到云数据中心的全场景AI计算需求。 寒武纪的产品线规划清
2026年4月29日,人工智能芯片领军企业寒武纪正式披露了其第一季度财务报告,多项核心业绩指标展现出强劲的增长态势。 财报数据显示,本报告期内,寒武纪实现营业总收入28 85亿元,较去年同期大幅攀升159 56%。其盈利能力的提升尤为显著:归属于上市公司股东的净利润达到10 13亿元,同比激增185
热门专题
热门推荐
制作PPT用什么软件好?2024年五大主流工具深度评测 无论是职场汇报、学术答辩还是项目路演,一份专业且吸引人的PPT演示文稿都至关重要。面对众多制作工具,如何选择最适合自己的那一款?本文将对五款主流的PPT软件进行全方位对比分析,从功能、协作、设计到易用性,助您根据核心需求做出最佳决策,高效打造令
今日A股市场整体走势偏弱,朗玛信息(股票代码300288)股价同步调整,截至收盘下跌3 16%,全天成交额4783 73万元,换手率为1 77%,公司总市值约为35 21亿元。股价的短期波动,引发了投资者对其核心投资逻辑与未来潜在机会的深入探讨。 异动深度解析:AI医疗战略的机遇与挑战 朗玛信息是市
《超级蠕虫大战圣诞老人2》是一款休闲益智游戏,攻略涵盖基本操作、关卡解锁与道具使用。玩家需掌握战斗策略与技能升级,熟悉敌人特性和环境机制。合理运用道具并完成隐藏任务可获取奖励,多人模式注重策略博弈。建议多练习并参与社区交流,同时注意游戏时长以保护视力。
在Kimi里搜索“2026年北京积分落户政策细则”,如果跳出来的总是房产中介的软文、培训机构的广告或者各种自媒体猜测,那说明默认的联网检索没有经过过滤。想要获得干净、权威的结果,必须主动使用结构化的提示词进行限定。 用结构化提示词锁定权威信源 这一步是关键,直接决定了你看到的信息是来自官方发布渠道,
为避免代码丢失,Qoder编辑器需手动开启自动保存功能。全局设置中可开启开关并选择触发条件,如按时间间隔或窗口失去焦点时保存。还可为特定项目单独配置,覆盖全局设置。若功能失效,需检查文件位置是否只读、用户权限是否足够,并避免直接编辑受保护的系统文件。





