卓越医疗开启招股:拟募资3亿,2月6日上市,何小鹏等参与认购

免费影视、动漫、音乐、游戏、小说资源长期稳定更新! 👉 点此立即查看 👈
雷递网 雷建平 1月29日
卓正医疗控股有限公司(简称“卓正医疗”,股票代码:“2677”)日前开启招股,计划于2026年2月6日在港交所上市。
卓正医疗拟全球发售475万股,发行区间为57.70港元至66.60港元,最高募资3.16亿港元。

卓正医疗的基石投资者分别为Health Vision、金域医学检验、明略科技、Galaxy Dynasty,合共认购9079万港元。具体来看,Health Vision认购4400万港元,金域医学检验认购300万美元,明略科技认购200万美元,小鹏汽车董事长、CEO何小鹏旗下基金Galaxy Dynasty则认购100万美元。
最近八个月的营收为6.96亿元
卓正医疗于2012年在深圳创立,采用线上、线下一体化服务的新模式,在北京、上海、广州、深圳、成都、重庆、武汉、长沙、苏州、杭州等主要城市运营近30家物理网点。
卓正医疗的服务涵盖内科及全科、外科、妇产科、儿科、齿科、皮肤科及医学美容、眼科、耳鼻喉科、个性化体检、日间手术、航空转运、国际转诊等多个专业类别。
自2024年1月至3月,卓正医疗收购了武汉神龙天下合计51.04%股权,武汉神龙天下拥有武汉北斗星儿童医院及两家武汉诊所。武汉神龙天下已于2024年3月28日起成为卓正医疗的非全资附属公司。
招股书显示,卓正医疗2022年度、2023年度、2024年度的营收分别为4.73亿元、6.9亿元、9.59亿元;毛利分别为4398万元、1.34亿元、2.26亿元;经营亏损分别为1.37亿元、6693万元、4688万元;期内利润则分别为-2.22亿元、-3.53亿元以及8023万元。

卓正医疗2025年前八个月营收为6.96亿元,上年同期的营收为6.15亿元;毛利为1.67亿元,上年同期的毛利为1.52亿元;经营利润为1273万元,而上年同期的经营亏损为2989万元;期内利润为8321万元,上年同期的期内利润为5216万元。

卓正医疗2022年度、2023年度、2024年度经调整净利润分别为-1.23亿元、-4357万元、1070万元;2025年前八个月经调整净利润为1045万元,上年同期的经调整净利润为2442万元。
上市前最新估值达5.1亿美元
卓正医疗的执行董事分别为王志远、施翼;非执行董事分别为曹少山、张向东、魏国兴、陈小红女士、郝瑞;独立非执行董事分别为陈锐女士、王咏刚、王高飞、朱恒鹏博士。
自公司成立以来,卓正医疗已完成多轮融资。
其中,2017年完成的C轮融资金额达3529万美元,每股成本为3.7143美元,投后估值为1.46亿美元;

2019年9月,公司进行了5000万美元的融资,每股成本为5.6876美元,投后估值达到2.9亿美元;
2024年8月,卓正医疗再次获得6000万美元融资,每股成本为8.8258美元,投后估值攀升至5.1亿美元。
腾讯与H Capital为主要股东
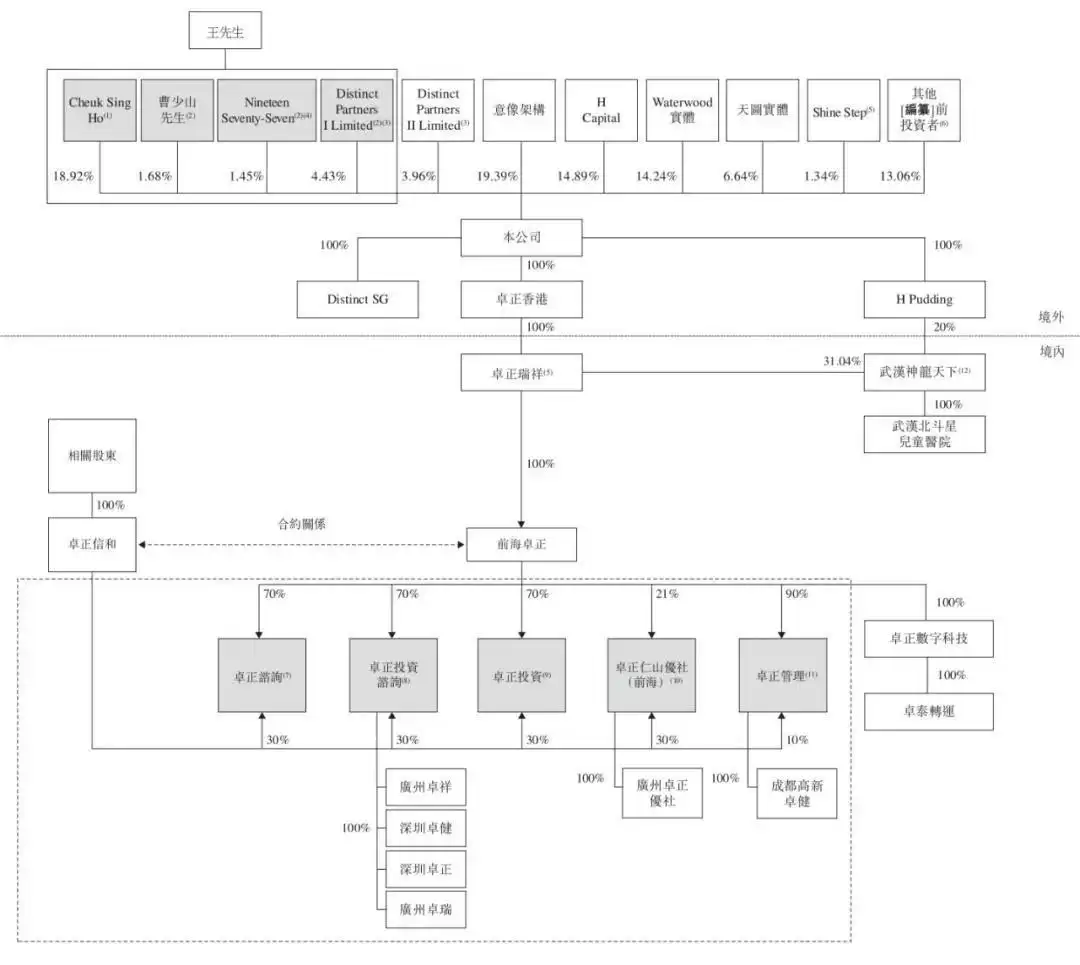
上市前,Cheuk Sing Ho持股为18.92%,曹少山持股为1.68%,Nineteen Seventy-Seven持股为1.45%,Distinct Partners I Limited持股为4.43%,Distinct Partners II Limited持股为3.96%;

腾讯持股为19.39%, H Capital持股为14.89%,仁山优社创科(香港)持股为1.92%,北京天图兴北投资中心(有限合伙)持股为4.65%,成都天图天投东风股权投资基金中心持股为1.99%;

Waterwood Tactics持股为1.66%,Martrix Partners China II(经纬中国)持股2.98%,Martrix Partners China II-A持股0.33%,北京明启企业旗下Waterwood DHC(富德生命)持股为12.58%;中金康瑞壹期(宁波)股权投资基金合伙企业持股为3.32%。

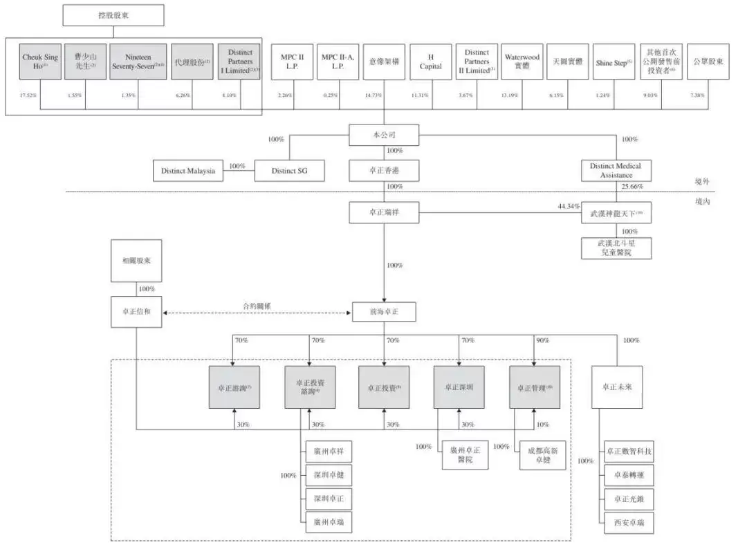
完成首次公开发售后,Cheuk Sing Ho持股将调整为17.52%,曹少山持股为1.55%,Nineteen Seventy-Seven持股为1.35%,Distinct Partners I Limited持股为4.1%,Distinct Partners II Limited持股为3.67%;
腾讯持股将调整为14.73%, H Capital持股为11.31%,天图实体持股为6.15%,Shine Step持股为1.24%,MPC II持股为2.26%,MPC II-A持股为0.25%,Waterwood实体持股为13.19%,公众股东持股为7.38%。
本文由雷递媒体创始人雷建平撰写,如需转载请务必注明来源。
相关攻略
雷递网 雷建平 1月29日卓正医疗控股有限公司(简称:“卓正医疗”,股票代码:“2677”)日前开启招股,准备2026年2月6日在港交所上市。卓正医疗拟全球发售475万股,发售区间为57 70港元到
12月30日,Meta以数十亿美元收购中国AI创业公司Manus,这是中国AI企业在全球市场取得的又一次重大突破。Manus创始人肖弘将出任Meta副总裁,这位来自华中科技大学的90后创业者,用不到
热门专题
热门推荐
百度网盘个人版如何转企业版?完整切换步骤详细指南 当个人网盘难以满足团队文件共享与协作需求时,百度网盘提供的企业版无疑是高效解决方案。本文将为你详细解析如何直接在百度网盘App内,将个人账户一键切换至功能更强大的企业版,快速开启团队文件管理新模式。 第一步:进入个人中心页面 首先,请确保已安装并打开
“AI+eSIM”云智终端方案正式商用,首批合作项目5G AI CPE成功落地 在MWC 2026世界移动通信大会上,产业合作迎来重大进展。由全球移动通信系统协会(GSMA)与中国联通共同倡导的“‘AI+eSIM’云智终端合作联通方案”正式对外发布,并迅速完成首个商业化项目签约。中国联通联合通则康威
洛克王国世界水泡壳技能搭配完全指南:打造攻防一体的战术核心 世界水泡壳的技能池设计充满了战术深度,完美诠释了攻防一体的战斗哲学。无论是纯粹依靠威力压制对手的技能,还是具备控制、辅助等战略功能的技能,都能在其技能库中找到。掌握其技能搭配的核心思路,是让世界水泡壳在对战中发挥出全部潜力的关键,能够轻松取
现货比特币ETF单周吸金14 2亿美元,强势回归背后的市场信号 加密货币市场正迎来关键转折点。近期数据显示,现货比特币ETF资金流入呈现爆发式增长,成为近期最受关注的市场风向标。这不仅反映了机构资金的重新布局,更可能预示着市场供需结构的深层变化。 数据解读:创纪录的资金流入意味着什么? 根据专业追踪
河西竹篮打水奇遇触发地点指南 想要成功触发《燕云十六声》中颇具趣味的“竹篮打水”奇遇,玩家需要首先前往河西地图的特定区域进行探索。该触发点位置较为隐蔽,建议在河西沿岸的村落与水边场景多番巡视。当你接近正确位置时,可以留意游戏内的环境暗示,例如独特的视觉标识、背景音效的变化或氛围的微妙转变,这些都是系





