多地将取消固定分时电价,电力市场化定价成新趋势

免费影视、动漫、音乐、游戏、小说资源长期稳定更新! 👉 点此立即查看 👈
(图片来源:摄图网)
2026年,我国电力行业正迎来一场意义深远的市场化变革。随着新能源装机规模持续攀升,传统电力定价机制与实际供需之间的矛盾日益凸显,全国多地正逐步取消固定分时电价,未来电力价格将全面交由市场主导形成。
数据显示,截至2026年初,全国已有11个省市发布通知,调整分时电价政策。其中,9个地区已明确落地取消固定分时电价,另有2个地区(江苏、山西)正在公开征求意见。
2025年12月17日,国家发改委、国家能源局印发的《电力中长期市场基本规则》明确核心条款:自2026年3月1日起,直接参与电力市场交易的经济主体,其电价不再由政府统一规定分时电价水平和时段。
分时电价机制曾是电力市场化过渡阶段的核心调控手段。它将一天划分为高峰、平段、低谷时段,并设定差异化的固定价格,旨在引导用户错峰用电。然而,随着新能源装机激增,这一机制的局限性愈发明显:传统的时段划分已与实际供需情况脱节。例如,中午12:00-14:00本是工商业用电集中时段,曾被划为平段或高峰,电价为0.8-1.0元/度;但如今光伏装机爆发,午间电力供大于求,批发价常跌至0.1-0.2元/度,用户仍需按固定高价缴费,导致“绿电浪费”。反之,传统晚高峰(18:00-21:00)虽是居民用电高峰,但光伏离场后电力成本极高,固定电价无法反映这一动态变化,导致资源错配与价格扭曲。
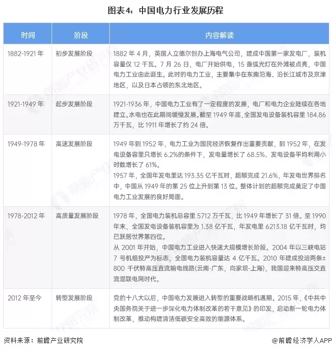
中国电力工业自1882年上海南京路首次装机发电以来,已走过144年历程。如今,行业正经历从规模扩张到绿色转型的关键跨越。

我国新能源发电装机容量首次超过火电装机规模
截至2024年底,全国发电装机容量达33.5亿千瓦,同比增长14.6%。其中,包括风电、太阳能发电以及生物质发电在内的新能源发电装机达14.5亿千瓦,历史上首次超过火电规模。非化石能源发电量同比增量占比超八成,达到84.2%,绿色低碳转型成效显著。

我国太阳能发电装机容量呈爆发式增长
我国太阳能发电行业虽起步较晚,但发展迅猛。尤其是2013年以来,在国家及各地区政策的强力驱动下,太阳能发电在我国呈现爆发式增长。
根据国家统计局数据显示,2015年至2024年,我国太阳能装机容量以“W”型增速持续攀升,2024年底达8.87亿千瓦。到2025年3月进一步增至9.46亿千瓦,同比增幅达45.2%。截至2025年3月,全国太阳能发电装机累计容量已达到9.46亿千瓦。

业内普遍认为,取消固定分时电价是电力市场化改革的必然选择。此次政策调整的核心,是将电价定价权从政府转移至市场,通过实时供需关系决定价格,让价格信号更真实、准确地引导资源配置。这将激励用户调整用电行为、配置储能设施、发展虚拟电厂,最终提升整个电力系统的运行效率。
热门专题
热门推荐
红色沙漠星之塔怎么进入 好消息是,星之塔的进入方式非常直接,它会在主线流程中自动解锁,你完全不需要提前满世界探索或者寻找隐藏入口。 当你跟随主线指引,到达星之塔所在的那片区域后,抬头就能看到它矗立在山顶。接下来要做的很简单:沿着图中这条醒目的红色路线所示的楼梯,一路向上攀登,就能直达山顶的星之塔正门
《王者荣耀世界》即将正式与玩家见面 备受期待的开放世界RPG手游《王者荣耀世界》,已经进入了上线前的最后阶段。官方释放的大量前瞻信息中,地图设计与剧情体验无疑是两大核心亮点。而作为游戏首赛季(S1)的重头戏,全新区域“姑射山”的登场,显然不仅仅是添一张新地图那么简单。它被深度植入了原创剧情,旨在为玩
红色沙漠动力核心怎么获得 想拿到动力核心,目标很明确:找到那些固定刷新的阿比斯守卫。它们常在一些特定地点徘徊,比如坍塌城门区域的悬崖边上,就是不错的狩猎场。 找到目标后先别急着动手,这里有个关键步骤能省下大量时间:在开打前,务必手动保存一下游戏。这相当于给自己买了一份“保险”,万一守卫没掉你想要的东
《王者荣耀世界》已正式官宣将于2026年4月上线 千呼万唤始出来,腾讯天美工作室的开放世界MMOARPG《王者荣耀世界》,终于敲定了2026年4月的上线日期。消息一出,玩家社区的讨论热度再次被点燃。在众多引人注目的首发角色里,“元流之子”以其鲜明的定位和独特的技能设计,成为焦点中的焦点。最近,不少玩
《王者荣耀世界》英雄获取全指南:三种核心方式,快速组建强力阵容 在《王者荣耀世界》的开放世界中开启冒险之旅,作为“元流之子”的你,最令人期待的体验莫过于招募那些熟悉与全新的英雄伙伴。无论是伽罗、东方曜等经典角色,还是“冷春”这样的原创人物,他们的独特故事与强大技能,共同构成了这个东方幻想世界的核心吸





