科学家研发出安全新疗法,可远程遥控克制癌病痛
在晚期癌症患者中,超过四分之三的人会经历严重的癌痛苦,这种疼痛不仅持续存在,还会突然爆发,让患者的生活质量大大降低。目前常用的强效止痛药比如阿片类药物虽然有效,但是容易上瘾、副作用大,而且无法精准控制释放。那么,有没有更安全、更聪明的方法呢?
免费影视、动漫、音乐、游戏、小说资源长期稳定更新! 👉 点此立即查看 👈
中国科学技术大学刘世勇教授团队的谭佳佳特任副研究员等人将目光投向了一种来自河豚的天然毒素——河豚毒素(TTX,Tetrodotoxin)。它是一种很强的局部麻醉剂,能够精准阻断疼痛信号的传递,而且不会让人上瘾。
但是,它的毒性很强,如果直接在血液中跑遍全身就会非常危险,同时它的效果也会很快消失。所以,关键是如何把它安全、准确地送到疼痛部位,并且只在需要的时候才进行释放。

图 | 谭佳佳(来源:谭佳佳)
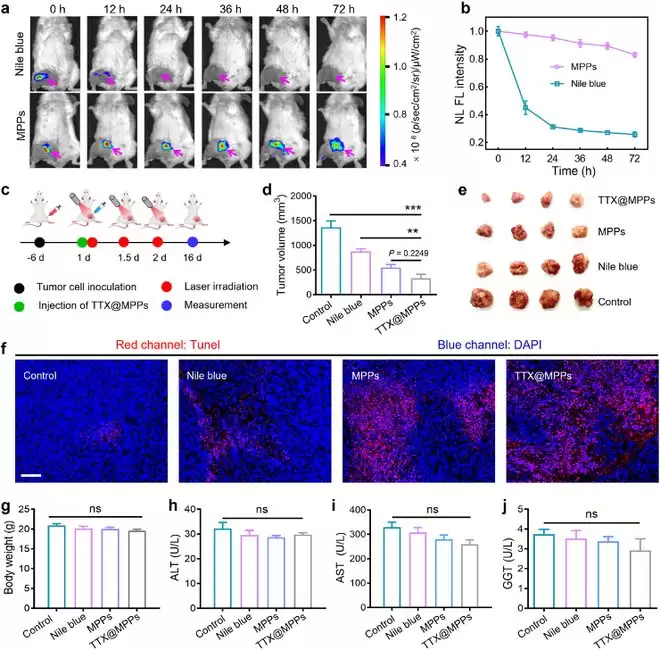
谭佳佳告诉 DeepTech:“就创新性而言,这项研究首次提出并实现了通过光热效应改变聚合物囊泡疏水微区的流动态,从而调控药物释放;同时,它也是首个在缓解癌痛的同时,还能对肿瘤本身产生治疗作用的智能递送系统。”
像酒心巧克力一样融化的智能胶囊
本次团队设计了一个非常精巧的智能胶囊,学名叫做可熔聚碳酸酯聚合物囊泡(MPP,Metable Polycarbonate Polymersome)。它其实是一个极其微小的空心球,球的壳壁由一种特殊的、半结晶状的聚碳酸酯材料做成,由于非常的致密,因此能够把包裹在里面的河豚毒素牢牢锁住,防止它提前泄漏。
这个球壁里面还镶嵌了一种名为尼罗蓝的光敏分子。尼罗蓝有这样一种超能力:当使用一束特定波长的660纳米的红光照射它的时候,它会迅速吸收光能,并将能量转化为热量。这种热量可不是一点点而已,它足以让球壁也就是那层半结晶的聚碳酸酯实现局部融化,从固态变成更加稀软的流体状态。
这就像一颗酒心巧克力,平时外壳坚硬,里面的夹心不会漏出来。但是,当你使用吹风机的热风对着它的某个点吹一会,那个点的巧克力壳就会融化,里面的夹心就能流出来。
本次设计的智能胶囊也是如此:红光就是那个吹风机,尼罗蓝就是吸收热量的点,当胶囊壳壁被局部融化,里面锁住的止痛药河豚毒素就能被精准地释放出来。一旦停止光照,胶囊内壁又会冷却凝固,重新把口封上。这意味着,止痛药的释放是可控制和可重复的,就像一个能够使用遥控器进行开关的微型药泵一样。


(来源:https://onlinelibrary.wiley.com/doi/10.1002/anie.20)
既止痛,又抗癌
这个设计的精妙之处远不止于可控地释放药物。那个负责吸收光、产生热的尼罗蓝分子,本身还是一位抗癌战士。在红光的照射之下,它除了能够产生热量之外,还能够产生活性氧。活性氧就像一颗颗微型炸弹,可以破坏和杀死肿瘤细胞。
因此,这个小小的智能胶囊同时扮演了三个角色:
第一个角色是安全的药库,在平时的黑暗环境之中,它会牢牢地锁住强效但是有毒的止痛药河豚毒素,保护身体的其他部分;
第二个角色是按需止痛的微泵,当癌痛发作的时候,使用红光照射肿瘤部位,胶囊局部受热开口,河豚毒素就会被释放,从而快速阻断局部神经的疼痛信号,实现按需镇痛;
第三个角色是协同抗癌的伙伴,面对同一次光照,在释放止痛药的同时,其自身产生的热和活性氧还能直接攻击癌细胞,抑制肿瘤的生长。
(来源:https://onlinelibrary.wiley.com/doi/10.1002/anie.20)
从应用前景来看,这项研究有望提供一种替代阿片类药物的新策略,在提高安全性的同时实现按需镇痛。此外,其所选用的染料分子兼具光热与光动力效应,因此该体系还能对肿瘤产生一定的抑制作用,这为实现联合治疗、降低系统毒性提供了可能。

(来源:https://onlinelibrary.wiley.com/doi/10.1002/anie.20)
谭佳佳表示,下一步他们计划将这一概念发展为一种平台化技术。例如,探索该镇痛泵与放疗、化疗或免疫疗法联用,研究其协同效应及给药时序的影响。
此外,目前他们采用的是光触发,给药方式也限于瘤内或肌肉注射。未来其希望开发尺寸更小的囊泡,以便实现静脉给药,并探索超声、X射线等其他触发方式,以拓展其精准给药的适用范围。
参考资料:
相关论文https://onlinelibrary.wiley.com/doi/10.1002/anie.202522563
相关攻略
IT之家 3 月 16 日消息,荣耀 MagicOS 最新微博今日公布了 MagicOS 系统的 3 月更新内容。据介绍,MagicOS 系统本月将带来取餐码上线 YOYO 建议 & 灵动胶囊、YO
闻乐 发自 凹非寺量子位 | 公众号 QbitAIOpenClaw,塌房了。这个体现开源开发者精神的顶流,干了一件非常不开源精神的事。一款叫Evolver的插件,10分钟登顶ClawHub,24小时
在晚期癌症患者中,超过四分之三的人会经历严重的癌痛苦,这种疼痛不仅持续存在,还会突然爆发,让患者的生活质量大大降低。目前常用的强效止痛药比如阿片类药物虽然有效,但是容易上瘾、副作用大,而且无法精准控
IT之家 12 月 30 日消息,消息源 Tarun Vats 于 12 月 28 日在 X 平台发布推文,称三星近期向 One UI 8 5 测试版用户推送了时钟(Clock)应用更新,版本号为
热门专题
热门推荐
《三国:天下归心》香香连击队全面解析:后期最强阵容搭配攻略 在策略手游《三国:天下归心》中,如何打造一支能够主宰战局的后期王牌队伍?本篇将为您深入剖析以孙尚香为核心的“香香连击队”终极搭配方案。该阵容由孙尚香、蔡文姬、貂蝉三位核心武将构成,其独特之处在于通过蔡文姬与貂蝉的完美辅助联动,极大化触发孙尚
爱奇艺极速版营业执照信息查询全攻略 在使用爱奇艺极速版应用时,无论是出于消费保障、商务合作考量,还是日常维权需要,核实其背后的实际运营主体与工商信息都是十分必要的环节。查询其营业执照信息有着明确且可靠的操作路径,可以帮助用户清晰了解服务提供方的合法资质。 官方权威途径:国家企业信用信息公示系统查询
在《红色沙漠》的“堕落之神”任务中,古代闪电装置的解谜环节是挑战巨化泰坦BOSS前的核心难点。整个电塔谜题由五座塔构成,其核心在于正确的激活与连接顺序。为了让各位冒险家能快速通关,本篇攻略将详细解析闪电塔的正确操作步骤。咱们这就开始,一步步点亮所有的电塔。 《红色沙漠》堕落之神任务:闪电塔解谜全流程
洛克王国炽心勇狮全面解析:技能、获得方法与实战指南 在《洛克王国》的众多宠物中,炽心勇狮以其传奇守护者的身份和强大的火焰力量而备受瞩目。作为火系宠物的代表之一,它的核心特征在于那颗永不熄灭的火焰心脏,这不仅是它力量的象征,更是其所有强大技能的能量源泉。由炽心勇狮喷发出的烈焰,拥有随着战斗进程而不断增
洛克王国公平鸽图鉴详解:裁判型宠物的属性技能与获取攻略 在洛克王国的众多宠物当中,公平鸽以其鲜明的裁判官形象与独特的对战定位,成为了许多玩家关注的对象。这只严格恪守自身准则的宠物,完美诠释了何为“公正严明”。它的行事守则堪称一套独特的生存哲学:执着于介入每一场争执,绝不因任何原因延误“出庭”,坚持做





