腾讯股东减持量子跃动股份,持股比例不足1%

免费影视、动漫、音乐、游戏、小说资源长期稳定更新! 👉 点此立即查看 👈
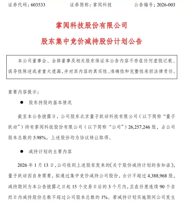
掌阅科技股份有限公司于1月14日发布股东减持计划公告。公司持股5%以上的股东北京量子跃动科技有限公司因资金安排需要,拟通过集中竞价交易方式减持其所持公司部分股份。
截至公告披露日,量子跃动持有掌阅科技股份共计26,257,246股,占公司总股本的5.98%,上述股份均来源于此前通过协议转让方式取得。本次减持计划拟减持股份不超过4,388,968股,即不超过公司总股本的1%。减持期间预计为2026年2月5日至2026年5月6日,若期间公司股票处于停牌状态,则相应顺延。减持过程中将严格遵守相关法规关于任意连续90日内减持比例不超过公司总股本1%的规定。
公告显示,量子跃动所持股份源自2020年11月与公司实际控制人签署的股份购买协议。在完成股份过户后,该股东曾承诺自转让完成之日起18个月内不对外转让所持股份。截至目前,该锁定期限已届满,本次减持计划符合此前作出的承诺内容。
公司同时提醒,本次减持计划的实施存在不确定性,具体减持进度将根据市场环境、股价波动等因素由股东自主决定。本次减持不会对公司控制权结构产生影响,亦不会导致公司控股股东或实际控制人发生变化。
热门专题
热门推荐
TripMate是什么 规划一次完美的旅行,最磨人的往往是前期的信息海选和行程拼图。现在,一款名为TripMate的AI旅行助手,正试图把我们从这种繁琐中解放出来。简单来说,它是一个由人工智能驱动的个人旅行规划工具,核心目标就一个:让个性化的行程规划变得又快又省心。用户不必再在各种攻略网站间反复横跳
Artwo是什么 浏览器标签页多到能开火车,收藏夹杂乱得像毛线球——这大概是每个深度上网冲浪者的日常痛点。Artwo的出现,正是为了终结这种混乱。这款工具的核心,是将AI的智能与网页资源管理深度结合,帮你把散落各处的网页信息,整理成井井有条的知识库。它不仅仅是个高级书签管理器,更像是一个能理解你需求
Best AI Jobs是什么 当你琢磨着在人工智能领域找份新工作时,面对海量却不精准的招聘信息,是不是常常感到头疼?这时候,一个专业的垂直平台就显得尤为重要了。Best AI Jobs,正是为此而生。它是一个专注于人工智能领域的职业搜索引擎,核心使命就是帮用户在全球范围内精准定位AI相关的职位。无
FreeAIKit是什么 当你听到“AI工具套件”时,脑子里会浮现什么?复杂的代码、难懂的术语,还是昂贵的订阅费?FreeAIKit的出现,可以说彻底打破了这些刻板印象。这个由Easy With AI打造的综合平台,目标非常明确:让AI变得触手可及。它集成了图像生成、市场营销、生产力提升等一系列工具
WPS Office是什么 提到办公软件,很多人的第一反应可能是微软的Office套件。但今天,我们得好好聊聊另一个重量级选手——WPS Office。它出自中国的金山软件,是一款功能完整的免费办公解决方案。简单来说,它集成了文档编辑、表格处理、幻灯片制作以及PDF工具于一体,旨在为用户提供一个流畅





