双星创始人84岁与子决裂,家族内斗拒交棒美国经理人
1月5日消息,步入2026年开年,百年鞋企“双星名人”的控制权之争便上演了一场决裂大戏。
免费影视、动漫、音乐、游戏、小说资源长期稳定更新! 👉 点此立即查看 👈
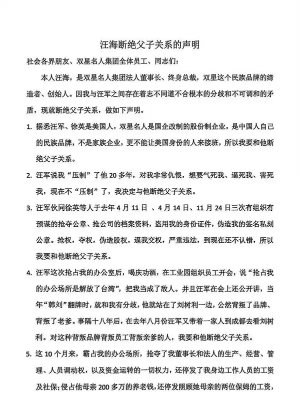
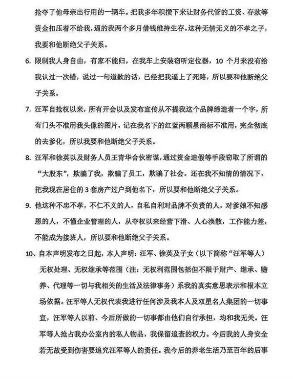
84岁的双星创始人汪海发布了一封公开信,正式宣告与儿子汪军、儿媳徐英断绝关系。
汪海在信中控诉对方多次“抢夺公章”、“逼迫宫让”,直指其“背叛品牌、背叛父亲”。
这封公开信里,汪海还详细列举了九条理由,痛斥绝不能将企业交到“拥有美国身份的人”手中。
汪海强调,汪军与徐英均为美国国籍,双星名人是属于中国人的民族品牌,绝不能由外籍人士接手传承。

公开资料显示,双星名人集团的前身是国营青岛第九橡胶厂,原本隶属青岛市重点国企——青岛双星集团。
其创厂于1921年,至今已有百年历史,是我国最早的制鞋工厂之一。
在汪海的带领下,20世纪80年代双星名人迅速崛起成为行业龙头,其运动鞋产品曾连续15年蝉联全国销量冠军。
2008年,双星集团完成改制,鞋服业务独立为双星名人集团。
据多家媒体报道,双方的矛盾首次曝光于2025年4月。
当时,一封署名为汪海的公开信在网络上流传,信中控诉儿子汪军、儿媳徐英及孙子汪梓栋通过“抢夺公章、限制人身自由”等手段逼迫交权。
信中称,2025年4月11日,汪梓栋曾限制汪海人身自由长达2小时,随后徐英、汪军带人闯入办公室,破坏监控设备、殴打工作人员、阻挠会议,企图抢夺公章但未能得逞。
次月,双星名人集团的微信公众号发文提到“总经理汪军代表新一届领导班子”,而其中已经不见汪海的身影。
此后,双方展开了长达半年多的“拉锯战”,直至汪海发布公开信,决心与对方断绝关系。



相关攻略
在护肤品这个极度依赖“成分叙事”的行业里,新分子的诞生往往伴随着漫长的盲目试错。但现在,“物理人工智能(Physical AI)”正在试图终结这种不确定性。 这是一个关于乳铁蛋白的故事。它曾是母乳中
撰文| 吴先之编辑| 王 潘1月28日,福建泉州德化县县城里最大的一家瓷器艺术馆内,淘系头部主播@蜜蜂惊喜社 正在直播。临近的安溪县县领导一行人驱车而来,其中一位气质干练的女副县长走进直播间里互
一场带货直播竟然让女星baby(杨颖)成为群嘲对象,她本人遭到高定设计师嫌弃,造型团队涉嫌违约,还连累了代言品牌,一整个“三输”局面,没有一方落下好!瓜要从头开始吃,事情要从baby参加的一场带货直
封面新闻记者 张越熙1月6日,极米科技在CES 2026国际消费电子展上全球首发AI眼镜品牌“MemoMind”,这也意味着,作为全球家用投影市场头部玩家,正式切入高速增长的智能穿戴赛道。极米公布的
1月5日消息,2026年开年,百年鞋企“双星名人”的控制权之争上演决裂戏码。84岁双星创始人汪海发布公开信,正式宣布与儿子汪军、儿媳徐英断绝关系。汪海控诉对方多次“抢公章”“逼宫”,直指其“背叛品牌
热门专题
热门推荐
5月9日,欧洲央&行管委、西班牙央&行行长埃斯克里瓦的一席话,在金融科技圈激起了不小的波澜。他直言不讳地指出,人工智能的迅猛发展,正在迫使我们重新审视金融基础设施和网络安全的“压舱石”是否足够稳固。这番话并非危言耸听,而是点出了一个正在发生的现实:我们正身处一场前所未有的技术变革浪潮之中,它不仅重塑
五月初数据显示,MicroStrategy增持5 6万枚比特币,耗资约33 6亿美元,占同期上市公司总购量的28倍。此举既支撑市场,也彰显其对比特币长期价值的信心,同时引发对其杠杆风险的讨论。公司行为被视为风向标,或推动更多机构配置比特币。
Linux系统安全基线是围绕账户、认证、服务和日志的动态校准过程。配置错误可能比不配置更危险。需排查UID为0的非root账户并妥善处理。pam_cracklib so配置中参数含义易误解,如minlen和带负号的credit参数,且配置位置必须正确。关闭SSH的root登录前,需确保普通用户具备密钥登录等条件。设置命令历史时,HISTSIZE与HISTTI
网盘同步时产生的冲突文件会占用双倍空间并扰乱同步。可通过访达搜索手动删除,或使用终端命令批量清理。也可利用Spotlight全局筛选,或重置客户端同步数据库以根治问题。部分网盘还提供图形化管理面板,便于用户对比并选择保留版本。
贝莱德计划推出两只代币化货币市场基金,一只将现有国债基金在以太坊上代币化,另一只为面向加密投资者的新产品。此举将传统资产引入区块链,提升可编程性,主要面向合格机构投资者,标志着代币化基金走向规模化,可能促进传统金融与加密生态融合。





