地下城堡4:骑士与破碎编年人性选择攻略,1-6章选择分支
本文将为玩家提供《地下城4》中人性路线选择的详细参考表。针对人性路线的加点,我们建议如下分配:自私4点、混沌15点、秩序15点、光明20点、黑暗20点。需要注意的是,达到自私4点后即可解锁强大的辅助效果,大幅提升全队的暴击率与爆伤能力。
免费影视、动漫、音乐、游戏、小说资源长期稳定更新! 👉 点此立即查看 👈

《地下城4:骑士与破碎编年史》人性选择1-6章攻略:
一、人性路线加点推荐
人性路线建议配置为:自私4点、混沌15点、秩序15点、光明20点、黑暗20点
自私属性只需加到4点,就能激活实用的辅助效果,提升队伍暴击伤害。
混沌15点可培养出强力的射手,秩序15点则能塑造出坚实的战士
作为最强坦克,治疗型角色和法师在剧情初期都是默认4点属性,其中ad属于控制型射手,擅长使用缴械弓,能够有效应对策略卡牌。
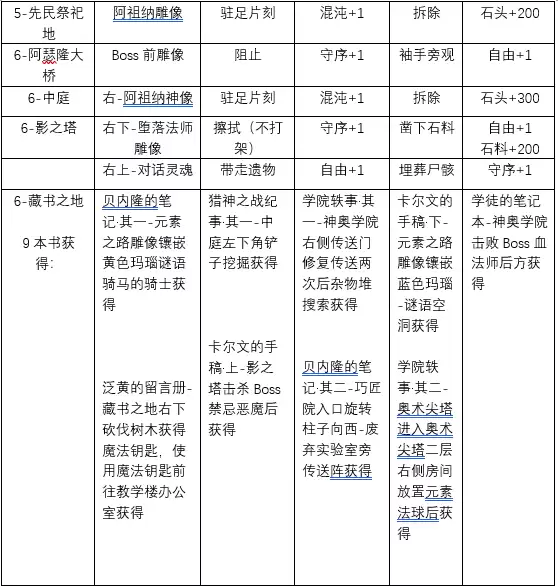
玩家无需过于纠结,这张表仅供大致参考(主要对前3章有帮助)。随着剧情推进,你会解锁一个亡灵npc,赠送礼物即可获得人性点数。届时根据需要查漏补缺即可,每天都可以进行操作。



相关攻略
地下城堡4骑士与破碎编年史人性选择参考表,人性路线建议:自由4-混沌15-守序15-光明20-全20,自由4是很厉害的辅助,加全队暴击爆伤。混沌15是最强射手,守序15是最强战士,
地下城堡4骑士与破碎编年史第80层怎么通关?肯定有诸多小伙伴们在第80层挑战时,都遭遇到了敌人的猛攻,那么玩家如何使用更为巧妙的技巧,通关游戏呢?本期小编就给大家带来了,地下城堡4
地下城堡4骑士与破碎编年史罪者深渊怎么打?不少的玩家在打罪者深渊时总是会频繁的卡顿,不知道应该怎么样才顺利的通过。要想打通15层,并不是没有任何的方法。地下城堡4罪者深渊怎么打?先
地下城堡4骑士与破碎编年史哪些角色值得培养,游戏中有很多角色,很多小伙伴们对这些角色的选择有些犹豫,不知道应该怎么选,下面为大家带来一些游戏中值得培养的角色,以及这些角色的天赋和套
艾尔德林诺是《地下城堡4》中一名出色的远程法系输出角色。他操作简便且伤害可观,非常适合偏爱远程作战风格的玩家,能为您带来稳定而高效的战斗体验。下面是地下城堡4艾尔德林诺强度一览~
热门专题
热门推荐
“我们的代码,终将写入繁星”:追觅科技成立天文BU,构建从地面到太空的生态闭环 “我们的代码,终将写入繁星。”这句来自追觅科技的宣言,不只是一句诗意的口号,更是一份清晰的战略升级路线图。就在9月10日,这家中国科技企业正式宣告成立天文业务单元(BU),由此完成了一次至关重要的战略跃迁。这标志着其“全
Just Learn是什么 提起用AI为教育赋能,Just Learn这款工具是个绕不开的名字。它由Just Learn公司开发,核心目标非常明确:一手帮教师扩展专业能力,一手为学生打造个性化的学习旅程。说到底,它的价值在于通过AI驱动学习和24 7全天候辅导这两大核心,把教育资源重新“盘活”,让老
Vue 渲染机制深度解析:Patch 函数核心逻辑与优化策略 Vue js 的响应式系统实现了数据驱动视图的核心理念。然而,当数据发生变化时,视图是如何被高效且准确地更新的呢?这背后的核心引擎,正是虚拟 DOM 体系中的 Patch 函数。它并非直接操作真实 DOM,而是通过深度比对新旧虚拟节点(V
《空之轨迹SC》完全重制版《空之轨迹 the 2nd》正式定档2026年9月17日,登陆多平台 日本Falcom官方正式公布,经典日式角色扮演游戏《空之轨迹SC》的完全重制版——《空之轨迹 the 2nd》,将于2026年9月17日全球同步发售。本作将登陆任天堂Switch 2、Switch、Pla
AI艺术提示生成器是什么 简单来说,你可以把它理解为一个永不枯竭的创意火花塞。这个基于前沿AI技术的工具,专为破解创作瓶颈而生,无论你是专业画师还是灵感偶尔“罢工”的爱好者,它都能派上用场。它的工作原理并不复杂:依托当前顶级的OpenAI模型,将你的初步想法“催化”成一系列具体、新颖且富有启发性的艺





