中盐集团IPO获受理,中信建投承保荐上交所
1月3日消息,中盐股份有限公司(以下简称“中盐股份”)于2025年12月30日向上交所递交的首次公开募股(IPO)申请已获受理。公司本次计划募集资金约16.02亿元,由中信建投证券股份有限公司担任保荐机构,北京市嘉源律师事务所提供法律服务,立信会计师事务所(特殊普通合伙)负责审计工作。
免费影视、动漫、音乐、游戏、小说资源长期稳定更新! 👉 点此立即查看 👈
中盐股份的主营业务涵盖食用盐、工业盐及其他各类盐产品的研发、生产与销售,并涉及盐相关产品的经营。报告期内(2022年至2025年上半年),公司营业收入分别为78.86亿元、76.91亿元、70.44亿元及31.25亿元;对应净利润分别为8.15亿元、7.31亿元、6.92亿元和1.61亿元。

按产品或服务类别划分,中盐股份的主营业务收入构成如下:

以下是中盐股份各主要产品的毛利率表现:

公司前五大客户的销售情况如下:

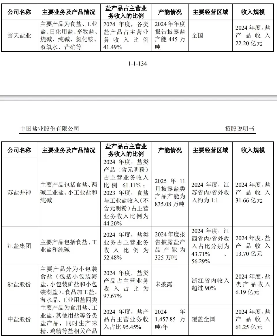
中盐股份与同行业可比公司的经营数据对比如下:

热门专题
热门推荐
加密货币行业翘首以盼的监管里程碑,终于有了实质性进展。美国证券交易委员会(SEC)主席保罗·阿特金斯(Paul Atkins)近日证实,那份允许加密项目在早期获得注册豁免权的“安全港”框架提案,已经正式送抵白宫,进入了最终审查阶段。 在范德堡大学与区块链协会联合举办的数字资产峰会上,阿特金斯透露了这
微策略Strategy报告:第一季录得144 6亿美元浮亏 再斥资约3 3亿美元买进4871枚比特币 市场震荡的威力有多大?看看Strategy的最新季报就明白了。根据其最新向美国证管会(SEC)提交的8-K报告,受市场剧烈波动影响,这家公司所持的比特币在第一季度录得了一笔惊人的数字——144 6亿
稳定币巨头Tether的动向,向来是加密世界的风向标。这不,它向Web3基础设施的版图扩张,又迈出了关键一步。公司执行长Paolo Ardoino在社交平台X上透露,其工程团队正在全力“烹制”一个新项目——去中心化搜索引擎 “Hypersearch”。这个消息一出,立刻引发了行业的广泛猜想。 采用D
基地位于Coinbase旗下以太坊Layer2网络Base的Seamless Protocol,日前正式宣告了服务的终结。这个曾经吸引了超过20万用户的原生DeFi借贷协议,在运营不到三年后,终究没能跑赢时间。它主打的核心产品是Integrated Leverage Markets(ILMs)——一
PAAL代币揭秘:深度解析Web3社区治理的核心钥匙 在去中心化自治组织的浪潮中,谁真正掌握了项目的话语权?PAAL代币提供了一套系统化的答案。它不仅是生态内流转的价值媒介,更是开启链上治理大门的核心凭证。通过持有并质押PAAL代币,用户能够对协议升级、资金分配乃至战略方向等关键事务投出决定性的一票





