固态电池首个国标公开征求意见:严苛度如何?
12月31日消息,我国首个车用固态电池国家标准《电动汽车用固态电池 第1部分:术语和分类》日前公开征求意见,标志着这项被视为下一代动力电池的关键技术,正从实验室步入产业化阶段。
此次发布的征求意见稿共分为4个主要部分,系统涵盖了固态电池的术语与分类、性能要求、安全规范以及寿命规范。与此同时,与其配套的《电动汽车固态电池用固体电解质技术规范》也已进入起草阶段。

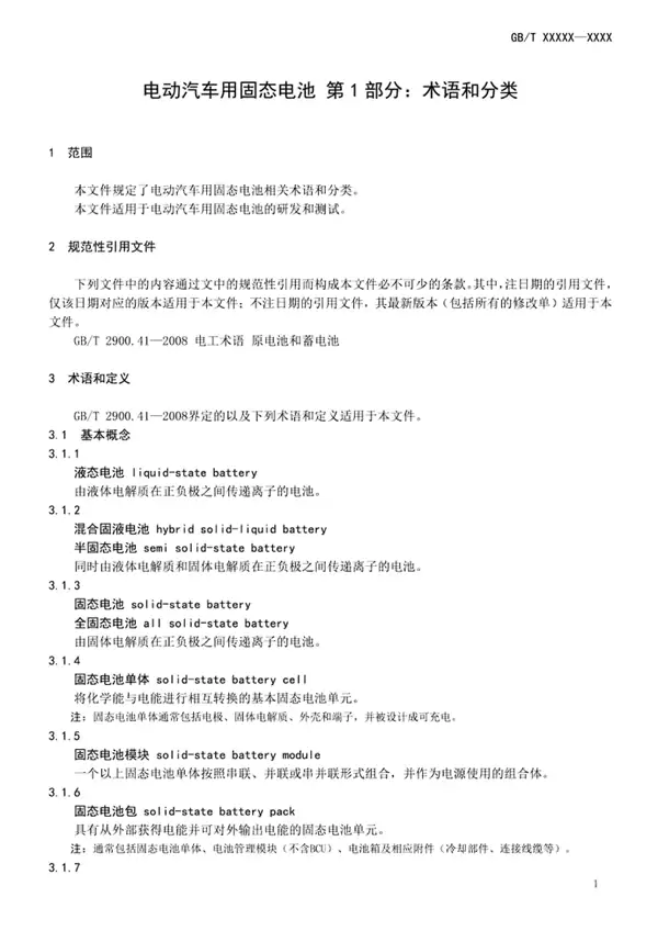
意见稿对固态电池的分类进行了清晰界定。根据电池内部传递离子的方式不同,明确将其分为液态电池、混合固液电池和固态电池,自此不再沿用“半固态电池”的说法。
此外,标准还依据电解质种类、传导离子种类、应用领域等不同维度,对固态电池进行了更为细致的分类。
例如,按固体电解质种类,可分为硫化物固态电池、氧化物固态电池、聚合物固态电池、卤化物固态电池、复合电解质固态电池等;按传导离子种类,分为固态锂离子电池、固态钠离子电池等;按应用领域,分为高能量固态电池、高功率固态电池等。
在固态电池判定标准方面,征求意见稿规定,固态电池的失重率应不大于0.5%。这一标准相比今年5月中国汽车工程学会发布的《全固态电池判定方法》团体标准(失重率小于1%)更为严格。
标准起草组解释称,虽然固态电池不应含有液态电解质成分,但鉴于部分固态电池技术路线在120℃失重率测试中会出现固体电解质材料分解失重现象,因此允许存在一定程度的失重情况。
而结合行业企业验证测试的反馈数据,现有固态电池产品的失重率普遍在0.5%以下,故将判定标准设定为0.5%。
目前,国内外尚无统一的整车用固态电池标准。此次固态电池国家标准的制定,对于终结行业概念混乱局面、统一技术标准与测试方法、打通产业链协同接口、抢占国际规则话语权具有里程碑式的意义。
该标准将为固态电池产业的研发、市场规范与安全合规筑牢根基,助力固态电池技术从实验走向规模化装车,推动我国新能源汽车产业迈向更高水平。





相关攻略
跨界造车,追觅科技这次展现了前所未有的决心。面对外界对其造车计划的诸多疑问,创始人俞浩近期给出了一个重磅回应:为此目标,团队已潜心筹备了十五年之久。这绝非一句口号,其核心底气,正源于一项已公开亮相的颠覆性技术——一块能够驱动电动汽车续航里程轻松突破1500公里的大尺寸全固态电池。 这块电池,源自追觅
在第十八届中国国际电池技术交流会 展览会(CIBF 2026)上,德莎胶带(tesa)的展台成为行业焦点。本次展示聚焦新能源汽车动力电池领域,系统性地呈现了一套覆盖电池“生产制造”到“梯次回收”全生命周期的创新胶带解决方案。从电芯组装固定、电池热管理,到绝缘安全防护与全流程信息追溯,通过详实的技术演
固态电池,这个被业界寄予厚望的“终极方案”,正以其高能量密度、高安全性和出色的耐低温性能,悄然重塑新能源汽车的竞争版图。而在中国中部,一场围绕这项前沿技术的创新集结号已经吹响——由东风汽车牵头,汇聚18家产业链伙伴的湖北省固态电池产业技术创新联合体正式揭牌。这不仅是湖北在抢占下一代动力电池技术制高点
智通财经APP获悉,乘联分会秘书长崔东树发文称,2026年,锂电池作为我国“新三样”出口的优势品类,出口退税减少前的增速保持高位。2026年1-2月锂电池出口达到142亿美元,增46%。与同为“新三
3月30日消息,近期多家电池企业与车企接连公布全固态电池的研发突破和量产规划,让市场对这一技术的落地充满期待。而中国科学院院士、中国电动汽车百人会副理事长欧阳明高在2026年度车百会研究院专家媒体交
热门专题
热门推荐
微信群里的接龙,方便是真方便,但整理起来,那叫一个头疼。手动复制粘贴,不仅耗时费力,还容易出错、遗漏,最后导出的表格格式五花八门,看着就心累。 有没有一种方法,能让这个过程自动化,让数据自己“跑”进表格里?答案是肯定的。借助一些工具,我们可以实现群内接龙数据的自动识别、解析和归档。下面,就来拆解一下
VineCoin(VINE币):重塑创作者经济的区块链新星 在数字资产的浪潮中,VineCoin(VINE币)正作为一个新兴项目崭露头角。它并非又一种简单的代币,其野心在于利用区块链技术,从根本上重塑内容创作与社交互动的经济规则。可以说,它致力于成为一个去中心化生态系统的核心引擎,目标是为全球的内容
ToClaw文件整理术:一键清理桌面杂乱文件的秘籍 | AI智能文件管理教程 利用AI智能助手整理电脑桌面文件,愿景虽好,但在实际应用中,你是否也遇到过分类不准确、指令执行失败,甚至文件被误移的困扰?请放心,这些问题往往源于几个关键的设置步骤尚未完善。掌握以下这套经过验证的ToClaw文件整理优化方
三星电子工会确认原定罢工计划未取消,但将遵守法院禁令,确保罢工不影响正常生产流程。劳资博弈进入微妙阶段,工会需在法律框架内施压,公司生产秩序暂获法律庇护,后续发展取决于双方谈判。
千问AI赋能社群自动化运营:一、关键词触发智能回复;二、定时任务精准推送;三、敏感词实时过滤预警;四、成员标签化智能分组。 社群运营工作繁杂,常常需要处理大量重复性任务,如解答常见问题、发布定时通知、监控群内动态等,这让运营者倍感压力。如何实现高效、智能的社群管理,解放人力?利用千问AI的强大功能,





