中芯国际拟406亿元收购北控49%股权,重组成半导体控股公司
感谢网友 刺客、三元不一、Kazuto 提供的重要线索!
免费影视、动漫、音乐、游戏、小说资源长期稳定更新! 👉 点此立即查看 👈
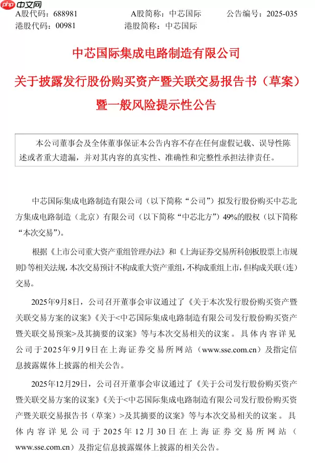
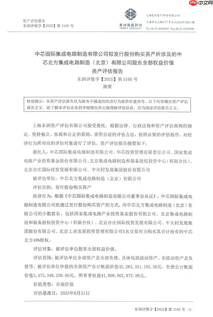
12 月 30 日消息,中芯国际于昨日晚间正式发布《发行股份购买资产暨关联交易报告书(草案)》,公司计划向国家集成电路产业投资基金等共计 5 家中芯北方现有股东,以发行股份方式收购其合计持有的中芯北方 49.00% 股权,本次交易作价为 406.01 亿元。


公开资料显示,中芯北方系中芯国际控股的子公司,专注于面向客户提供涵盖多种工艺节点的 12 英寸晶圆代工服务及相关配套支持。本次重组完成后,中芯国际对中芯北方的持股比例将由当前的 51% 提升至 100%,中芯北方将正式成为中芯国际的全资子公司。
目前,中芯北方剩余 49% 的股权分别由国家集成电路产业投资基金(“大基金一期”)、北京集成电路制造和装备股权投资中心(有限合伙)、北京亦庄国际投资发展有限公司、中关村发展集团股份有限公司以及北京工业发展投资管理有限公司持有。
根据草案披露的最新财务数据,中芯北方近年经营业绩持续向好,营收与利润均保持增长态势。2023 年、2024 年及 2025 年 1 至 8 月,其实现营业收入分别为 115.76 亿元、129.79 亿元和 90.12 亿元;对应期间的净利润则分别为 5.85 亿元、16.82 亿元和 15.44 亿元。
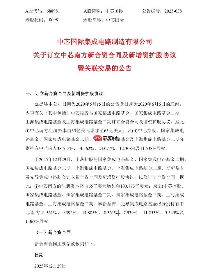
此外,中芯国际同步披露,其全资子公司——中芯国际控股有限公司已与国家集成电路基金及其他多家国家级、地方级集成电路产业基金签署新一轮增资协议,共同对中芯南方集成电路制造有限公司实施增资。增资完成后,中芯控股所持中芯南方股权比例将由原来的 38.515% 上升至 41.561%。
中芯国际指出,此次对中芯南方的增资有助于优化其资本结构,有效降低资产负债率,进一步夯实集团整体财务稳健性。

据此前披露的财报信息,中芯国际在 2025 年前三季度实现营业收入 495.1 亿元,同比增长 18.20%;归属于上市公司股东的净利润达 38.18 亿元,同比增长 41.10%;基本每股收益为 0.48 元。

热门专题
热门推荐
本文介绍了2026年主流的USDT交易软件,重点分析了币安、欧易和火币三大平台的特点与优势。内容涵盖平台安全性、交易功能、用户体验及费用结构,旨在为不同需求的用户提供选择参考。文中强调选择平台时应综合考虑资产安全、操作便捷性和交易成本,并提醒注意风险管理与合规操作。
本文介绍了USDT交易的基本概念与主流平台选择。USDT作为稳定币,其交易主要通过加密货币交易所进行。选择平台时需综合考虑安全性、流动性、手续费和用户体验。文中列举了当前市场认可度较高的几类交易平台,并提醒用户注意资产安全与合规操作,建议根据自身需求谨慎选择。
哥本哈根大学计算机科学系于2026年3月发布了一项具有里程碑意义的研究(论文编号arXiv:2603 12935v1),揭示了当前主流AI推荐系统可能潜藏的社会偏见风险。这项研究同时指出,一种高效且低成本的解决方案——提示工程,或许能成为破解这一难题的关键。 当您使用求职平台或新闻资讯应用时,背后的
照片模糊了、雨滴遮挡了画面、夜晚拍摄噪点过多……这些常见的图像质量问题,往往让人束手无策。传统的解决方案,就像请来一群专科医生:去模糊、去噪点、去雨滴,各有各的专长,但每个“医生”都需要海量的“临床经验”——动辄数百万张训练图片,才能达到可用的修复水平。 然而,一项由香港科技大学、哈尔滨工业大学深圳
这项由英属哥伦比亚大学(UBC)与Vector人工智能研究院联合主导的前沿研究,于2026年3月以预印本论文(arXiv:2603 12634v1)形式发布。研究团队创新性地提出了“预算感知价值树搜索”(Budget-Aware Value Tree Search,简称BA VT)框架,旨在攻克一个





