宁王茅台看中的芯片独角兽,启动上市进程
国产算力芯片赛道,又迎来一位玩家启动上市进程。
免费影视、动漫、音乐、游戏、小说资源长期稳定更新! 👉 点此立即查看 👈
近日,据证监会正式信息,上海思朗科技启动上市辅导备案,辅导机构为国泰海通证券。这家从科研机构转化而来的市场化公司,来到了新的发展阶段。

来源:证监会正式截图
思朗科技成立于2016年,专注于设计并应用自主可控的高性能国产算力芯片。与市面上主流的芯片处理器CPU、GPU不同,思朗科技首创的自研MaPU(代数处理器)架构,为行业提供了除CPU、GPU之外的另一条完全国产化的算力基础设施路径,并配套提供高质量科学数据集。
思朗科技团队脱胎于中国科学院自动化研究所,创始人王东琳曾担任中科院自动化所所长、国家专用集成电路设计工程技术研究中心主任,作为总设计师主导了七款密集计算处理器的研发,曾两次获得国家科技进步二等奖及一次国防科学技术一等奖,是我国集成电路领域的权威专家。
2011年,王东琳提出了MaPU架构,并在中科院申报项目,得到了中科院A类先导科技专项支持。经过5年时间的投入,王东琳带领团队将MaPU架构变为产品,于2015年完成MaPU芯片验证,获工信部成功验收。
中科院希望将MaPU处理器能推向市场,而彼时,王东琳已经60岁,并在2015年底从中科院退休。但王东琳也一心想将MaPU进行商业化。于是,他找到了投资人,用1亿元买断了MaPU处理器的全部知识产权,思朗科技由此诞生。
2018年,思朗科技完成由远翼投资和上海联合投资的天使轮融资后,开始规划商业化路线。但王东琳技术出身,思朗科技需要一位专业的CEO来负责公司管理运营。当时远翼投资的合伙人查浩一直在跟进这件事,但许久都没有合适人选,在2019年底,王东琳邀请查浩:“干脆你过来做CEO。”
查浩思考之后,选择放弃投资合伙人的身份,走上了创业之路。在2020年中,完成远翼投资交接工作后正式加入思朗科技。
思朗科技从2018年开始规划产品,之后的两年间完成了两款芯片研发,2024年正式面向市场发布芯片产品。2024年,思朗科技密集计算芯片开始交付,并获得了第一笔收入。
在资本市场上,思朗科技连续获得融资。据天眼查信息显示,思朗科技截至目前已累计完成9轮融资,在2024年估值达到13.4亿美元,跻身独角兽行列。

来源:天眼查
值得注意的是,今年2月份,思朗科技完成了由涌泉资本领投、中芯聚源跟投的D轮融资。而领投方涌泉资本正是新能源巨头宁德时代旗下唯一的产业资本平台。
思朗科技背后站着包括涌泉资本、茅台旗下茅台科创基金、中信、尚颀资本、中信聚源、安徽交控、上海联合投资及远翼投资等众多机构投资者。
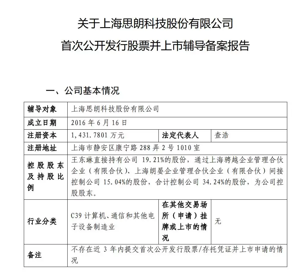
股权结构上,王东琳直接持有公司 19.21% 的股份,通过上海骜越企业管理合伙企业(有限合伙)、上海朗曙企业管理合伙企业(有限合伙)间接控制公司 15.04% 的股份,合计控制公司 34.24% 的股份,为公司控股股东。
机构方面,上海国资背景的上海联合投资持股9.85%,涌泉资本持股5.26%,集创北方持股3.65%,茅台基金持股0.1%。
如今的思朗科技,凭借拥有的万亿次代数运算微处理器MaPU完整自主知识产权,于2024年9月正式发布5G小基站芯片产品UCP系列,随后在2024年初实现了数亿级的商业订单落地。2024年9月,公司又发布了面向移动通信小基站和卫星互联网的新一代宽带无线SoC芯片“信芯”。客户覆盖三大运营商,大唐移动、新华三、联想等主流设备商。
思朗科技正式启动IPO,让这家国产架构的算力芯片公司完成从实验室到商业化转变的又一里程碑,为资本市场贡献了一个科学家创业的成功案例。
热门专题
热门推荐
```html 2025年9月ADA将剑指何方?一文读懂Cardano突破1美元的关键战役 2025年9月,加密市场的目光再次聚焦于Cardano及其原生代币ADA。随着价格在0 80美元关键支撑位附近盘整,一个核心议题浮出水面:ADA能否借助生态里程碑与宏观转向的东风,在本月一举攻克并站稳1美元大
什么是币安矿池?全面解读主流矿池的核心优势 当人们谈论加密货币挖矿时,脑海中浮现的往往是巨大的矿机和轰鸣的机房。然而,一个更具效率与稳定性的选择正成为全球矿工的新宠——币安矿池。作为全球领先的加密货币交易所币安旗下的核心服务之一,币安矿池本质上是一个聚合全球算力的去中心化矿池平台。它允许矿工将个人算
《洛克王国:世界》灵魂环印使用攻略 灵魂环印是《洛克王国:世界》中提升魔法师耐力的核心道具,千万别舍不得使用。它能为你的角色快速“充电”,显著增强魔法师的续航能力。耐力属性直接影响实战中的操作流畅度与技能释放频率,无论是PVP竞技还是挑战高难度BOSS,充足的耐力条都能带来截然不同的游戏体验。使用灵
OKX鲨鱼鳍:一款兼顾本金安全与潜在高收益的结构化理财产品 在加密货币理财的世界里,你是否也常纠结于如何在控制风险的同时,追求比普通活期、定期更高的收益?OKX交易所推出的“鲨鱼鳍”结构化产品,或许提供了一个巧妙的解决方案。 简单来说,这是一款保本型理财产品。你只需选定一个币种,并对其未来1到7天的
角色一:小萤 谈及机动性与灵活走位,小萤无疑是游戏中的顶尖代表。其核心优势在于无与伦比的战场穿梭能力,得益于独特的轻盈步伐,闪避各类攻击对她而言游刃有余。她的标志性技能“微光闪烁”,可提供短时爆发性移速加成,无论是用于切入战场先手开团,还是关键时刻脱离险境,都能起到决定性作用。 精通小萤的关键,在于





