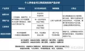
个人养老金产品:能否兼顾理财收益与税收优惠
在规划养老的道路上,个人养老金产品备受瞩目。不少人都在询问:购买个人养老金产品不仅有机会实现资产增值,还能享受实实在在的税收优惠,这究竟是真的吗?今天,我们就为你彻底揭开这个谜团,并送上一份超实用的配置攻略!
免费影视、动漫、音乐、游戏、小说资源长期稳定更新! 👉 点此立即查看 👈

增值机会的分析
个人养老金产品的确具备实现收益增长的潜力。它涵盖了多种投资类型,例如养老目标基金等。这类产品通过专业的资产管理,有望在长期投资中实现资产的稳健增值。以养老目标基金为例,它会根据你不同的风险偏好和投资期限进行资产配置。放眼长期,随着经济的持续发展和资本市场的稳步前行,你的养老金账户有机会获得可观的回报。但请务必牢记,任何投资都伴随风险,市场波动难以完全避免,因此无法保证稳赚不赔。不过,只要规划得当,实现财富增长的概率仍然是相当可观的。

税收优惠详解
购买个人养老金产品,确实能享受实实在在的税收优惠!根据政策规定,在缴纳个人所得税时,对个人养老金的缴费部分可以按照一定标准进行税前扣除。这意味着你投入养老金的那部分钱暂时不用交税,直接降低了当期应纳税额。不仅如此,投资产生的收益在规定范围内也暂不征收个人所得税,只有在未来领取养老金时,才会按规定缴纳相应税款。这相当于国家在帮你养老储蓄的同时,还给了资金一个更长时间的增长缓冲期,是不是非常划算?
购买攻略要点
1. 深入了解产品:仔细研究不同的个人养老金产品,包括其投资策略、风险等级、历史表现等核心信息,找到最契合自己需求的那一款。
2. 明确自身需求:根据自己的养老规划目标、风险承受能力,来确定适合的投资金额和投资期限,做到心中有数。

3. 保持长期关注:市场情况不断变化,会影响产品表现,需要你定期审视并根据个人情况,适时调整投资组合。
购买个人养老金产品,既能把握资产增值的机会,又能享受税收政策红利。但投资绝非一劳永逸,需要你用心规划并长期关注。参考这份攻略,提前为自己的养老生活做好布局,让未来的养老更有保障,稳稳收获财富与安心!现在就开始规划你的养老投资之旅吧!
热门专题
热门推荐
《逸剑风云决》叶飞支线任务全攻略:触发条件与莲心湖位置详解 不少《逸剑风云决》玩家在推进支线任务时,常会困惑于叶飞角色的触发条件。尤其是在到达莲心湖地图后,许多玩家反复探索却无法找到叶飞,“莲心湖找不到叶飞”已成为常见问题。实际上,这并非游戏BUG,而是一系列精密的剧情前置要求未被满足。本指南将系统
《永恒树之歌:创世》世界种子攻略:获取方法、选址布局与高效家园建设指南 初次来到《永恒树之歌:创世》的阿莱瑞亚大陆,面对这片等待复苏的丰饶世界,你需要掌握的第一个核心机制就是“世界种子”。这款以自然共生与家园重建为主题的治愈系模拟经营游戏中,世界种子不仅是开启建设的钥匙,更是决定未来发展潜力的基石。
《纪念碑谷3》全章节图文攻略:从灯塔解密到莲花祭坛的完整流程解析 备受期待的视觉解谜游戏《纪念碑谷3》延续了系列标志性的极简美学与沉浸式空间叙事。游戏关卡设计由浅入深,即便是新手也能快速掌握核心机制,逐步建立对空间变换与机关互动的直觉。近期,“纪念碑谷3怎么通关”、“第三章攻略”、“莲花机关怎么过”
速览 你是否正在寻找《红色沙漠》中最强装备升级的关键材料——动力核心?本指南将为你精准揭秘动力核心的唯一高效获取途径:击败强大的阿比斯生命体。我们将详解如何根据不同核心定位特定目标怪物,传授运用法则之力的实战击杀技巧,并分享一个关键的核心掉落「S L小技巧」,助你系统性地提升收集效率,快速武装你的角
速览 在《红色沙漠》中,影子森林遗迹以其复杂的内部结构,成为许多玩家挑战的难点区域。解谜的关键路径其实并不复杂:首先我们需要前往阿方索领地,在此区域仔细探索,找到并触发一个被称为“可疑气息”的交互点,这即是通往遗迹内部的入口。进入遗迹后,最引人注目的便是那个被大量古老树藤严密包裹的核心机关。此时,玩





