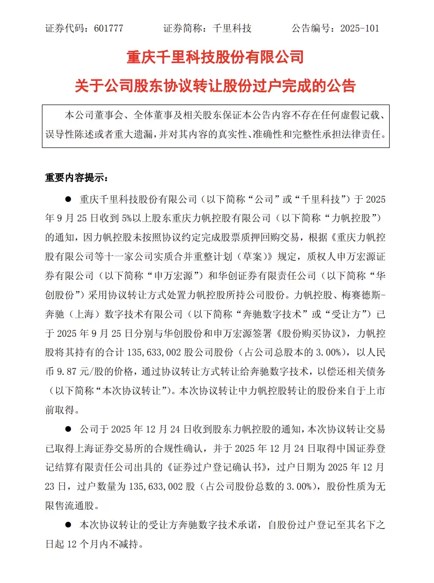
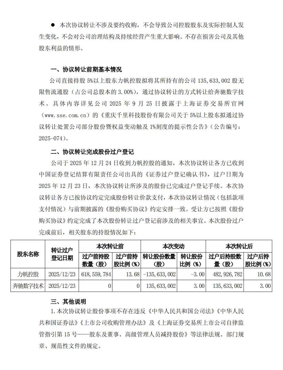
吉利系千里科技获3%股权,奔驰押注数字化战略
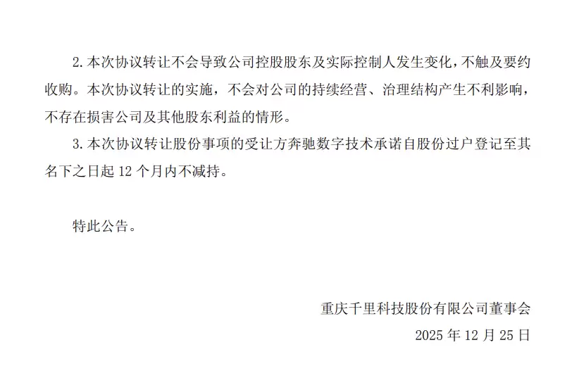
12 月 24 日晚间消息,据千里科技公告披露,公司已完成与梅赛德斯-奔驰(上海)数字技术有限公司(简称“奔驰数字技术”)之间的股份过户登记手续。此次交易中,奔驰数字技术以每股人民币 9.87 元的价格,通过协议转让方式获得了力帆控股持有的 135,633,002 股股份(约占公司总股本的 3.00%)。本次股权过户标志着奔驰正式完成入股千里科技的交割手续,成为公司第五大股东。
免费影视、动漫、音乐、游戏、小说资源长期稳定更新! 👉 点此立即查看 👈



早在今年 9 月下旬,便有消息传出梅赛德斯-奔驰集团计划投资重庆千里科技股份有限公司,以提升其在中国市场的软件实力。浙江吉利控股集团作为千里科技的主要股东之一,主导并推动了此次奔驰的入股。此前,吉利已将自身的自动驾驶业务整合至千里科技,使其成为集团未来智能驾驶技术的核心平台。
当月 28 日,千里科技董事长印奇在回应奔驰入股带来的影响时表示:非常高兴奔驰成为我们的股东,这代表了对千里科技的一份认可。同时,我们也将与奔驰展开非常紧密的战略合作,在智驾和智舱领域都会有深入的合作成果,敬请期待。
相关攻略
汽车3月1日消息,近日,经国家人力资源和社会保障部全国博士后管理委员会办公室批复,浙江吉利控股集团获批“独立招收博士后研究人员”资格, 成为全国少数具备独立招收资格的民营企业之一。这一里程碑式进展,
2月11日消息,2月11日,曹操出行宣布在杭州市滨江区投放Robotaxi规模已达100辆,并由“绿色智能通行岛”提供运营支持。作为吉利控股集团Robotaxi最重要的商业化载体,公司规划了清晰的“
1月22日消息,1月22日,在吉利控股集团战略解析会上,曹操出行宣布,计划到2030年累计投放10万辆完全定制Robotaxi,在全球范围开启全面商业化运营。作为吉利控股集团Robotaxi最重要的
1月13日消息,全球出行科技企业亿咖通科技(纳斯达克股票代码:ECX)(简称“亿咖通”或“公司”)今日宣布,已于2026年1月8日与吉利投资控股有限公司(简称“吉利控股集团”)签署股份认购协议。根据
1 月 12 日消息,莲花中国最新微博今日宣布,莲花跑车正式接入浩瀚能源充电服务,首批接入 600+ 充电场站,拥有近 4000 根优质充电桩。据介绍,浩瀚能源场站智能地锁覆盖率超 90%,莲花车
热门专题
热门推荐
百度网盘个人版如何转企业版?完整切换步骤详细指南 当个人网盘难以满足团队文件共享与协作需求时,百度网盘提供的企业版无疑是高效解决方案。本文将为你详细解析如何直接在百度网盘App内,将个人账户一键切换至功能更强大的企业版,快速开启团队文件管理新模式。 第一步:进入个人中心页面 首先,请确保已安装并打开
“AI+eSIM”云智终端方案正式商用,首批合作项目5G AI CPE成功落地 在MWC 2026世界移动通信大会上,产业合作迎来重大进展。由全球移动通信系统协会(GSMA)与中国联通共同倡导的“‘AI+eSIM’云智终端合作联通方案”正式对外发布,并迅速完成首个商业化项目签约。中国联通联合通则康威
洛克王国世界水泡壳技能搭配完全指南:打造攻防一体的战术核心 世界水泡壳的技能池设计充满了战术深度,完美诠释了攻防一体的战斗哲学。无论是纯粹依靠威力压制对手的技能,还是具备控制、辅助等战略功能的技能,都能在其技能库中找到。掌握其技能搭配的核心思路,是让世界水泡壳在对战中发挥出全部潜力的关键,能够轻松取
现货比特币ETF单周吸金14 2亿美元,强势回归背后的市场信号 加密货币市场正迎来关键转折点。近期数据显示,现货比特币ETF资金流入呈现爆发式增长,成为近期最受关注的市场风向标。这不仅反映了机构资金的重新布局,更可能预示着市场供需结构的深层变化。 数据解读:创纪录的资金流入意味着什么? 根据专业追踪
河西竹篮打水奇遇触发地点指南 想要成功触发《燕云十六声》中颇具趣味的“竹篮打水”奇遇,玩家需要首先前往河西地图的特定区域进行探索。该触发点位置较为隐蔽,建议在河西沿岸的村落与水边场景多番巡视。当你接近正确位置时,可以留意游戏内的环境暗示,例如独特的视觉标识、背景音效的变化或氛围的微妙转变,这些都是系





