众泰回应段永平重组OPPO与vivo造车:暂无合作计划
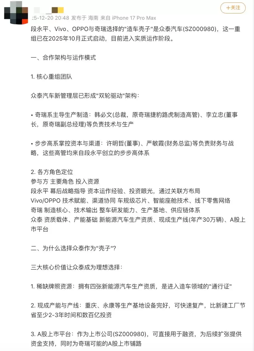
12月23日消息,近日有媒体报道称,段永平将带领OPPO与vivo共同参与众泰汽车的重组造车计划。
免费影视、动漫、音乐、游戏、小说资源长期稳定更新! 👉 点此立即查看 👈
有博主爆料说,这件事从2025年10月就已经启动了,目前已进入实质运作阶段。甚至连众泰新管理层的具体分工都被扒了出来:

图源:微博
奇瑞系管生产制造,比如新上任的总裁韩必文,以前是奇瑞捷豹路虎的高管,还有董事长李立忠,也是从奇瑞出来的;而步步高系就管资本和渠道,董事许明哲、财务总监严敏霞,都跟段永平的步步高有关系。
你别说,这分工还挺合理的。奇瑞本来就懂造车,管生产没问题;OPPO、vivo线下门店多并且拥有智能座舱技术,管渠道和技术赋能也对口。
更关键的是,为什么选众泰当“壳”?传闻说众泰有四张新能源汽车资质,还有重庆、永康的生产基地,比新建工厂省数百亿;另外众泰还是A股上市公司,能直接融资。
要是真要跨界造车,众泰这“壳”确实是不错的选择,谁看了不心动。

图源:众泰汽车
不过这传闻传得再热闹,也得看当事人怎么说。
日前众泰在投资者关系平台上出来回应:“截至目前,公司与奇瑞及步步高没有合作”,还补充说未来如有合作,公司会按照相关法规要求及时履行信息披露义务。
虽然最新说没合作,但在10月份众泰换董事会的时候,6个非独立董事里,3个有奇瑞背景,还有董事跟步步高系沾边,这人事实在也太巧了吧?
值得一提的是,传闻里的“牵头人”段永平也出来否认了。
他说“重出江湖的事绝对不会发生”,还补了句“没听说过要造车,了解一下倒是有可能的”。

图源:微博
段永平说的也有道理,他早在20年前就退休了,之前也多次说过不碰实业,现在要是突然牵头造车,跟他一直以来的态度完全对不上。而且他最近还聊了新能源行业,说现在做电动车的跟当年做游戏机似的,几百家最后就剩几家赚钱,大部分都得倒。
小雷倒是认同这话,现在新能源车企内卷严重,段永平作为投资大佬,看行业的眼光一向准,想必他也不会随便往这种“高危赛道”里冲。
说到这里,可能有些小伙伴不清楚,OPPO、vivo跟段永平到底什么关系?
当年段永平创立了步步高,后来把业务拆成了几块,OPPO的陈明永、vivo的沈炜都是他一手带出来的“门徒”,现在大家说的“步步高系”,核心就是OPPO、vivo这两家。

图源:自制
所以传闻这次造车会把段永平拉进来当牵头人,毕竟他在这两家的影响力摆在那里。
总之,一起造车这事现在就是“传闻很热闹,否认很坚决”。
但小雷总觉得没那么简单。
像前面提到的,OPPO、vivo有智能座舱、线下门店这些资源,奇瑞会造车,众泰有资质和产能,真要是合作,那互补性超强,说不定能搞出点新东西。
不过现在没必要急着下结论,不如让子弹再飞一会儿。
截至目前OPPO、vivo还没有回应。或许是因为造车不是做手机,投进去就是真金白银,万一现在表态了后续若有变动就比较麻烦,那不如先观望。
但要是后续真有合作官宣,那手机圈和汽车圈都得“地震”,要是一直没动静,那可能就说明这传闻被炒过头了。
反正不管结果到底如何,小雷都会持续关注,这种跨圈劲爆大瓜,谁不爱看呢?
说到最后,你们期待合体造车吗?欢迎评论区留言说说你的看法。
CES2026开幕在即!(1月6日-1月9日)
作为中国报道科技展会最悠久、最深入、最专业的新媒体,CES2026报道团正在进行紧张的前期筹备。届时将派出史上最大规模的CES报道团,并由创始人兼总编辑罗超带队,对CES2026进行一线、专业和立体报道,敬请期待!

热门专题
热门推荐
洛克王国世界40级进阶无推图阵容打法攻略 在《洛克王国世界》的成长之旅中,达到40级是一个关键的进阶门槛。许多玩家可能会发现自己并未刻意组建一支成型的推图队伍,面对这个挑战时有些无从下手。这篇攻略将为你详细解析一套无需专门推图阵容的通关思路,帮助你利用现有资源,轻松突破40级进阶关卡。 核心阵容搭配
这城有良田主C僚属红品宝玉词条搭配攻略 在《这城有良田》中,红品宝玉的词条选择,是决定你主C僚属最终伤害上限的核心环节。面对各式各样的属性词条,不少玩家会感到困惑:如何搭配才能最大程度激发核心输出的潜力?本文将为你系统解析主C位红品宝玉的挑选逻辑与进阶策略,助你在资源投入上实现收益最大化,显著提升队
哔哩猫手表版优化指南:适配小屏的关键设置 想在智能手表上流畅体验哔哩猫?直接安装手机版本,往往会遇到界面拥挤、操作不便的问题。其实,只需调整几个核心选项,就能让哔哩猫完美匹配手表的小屏幕,操作体验大幅提升。 1、DPI优化:精准调节显示密度 手表屏幕空间有限,默认的显示比例常常导致文字过大、布局浪费
《深海迷航冰点之下》咖啡机使用全攻略:生存必备热饮制作指南 在《深海迷航冰点之下》这片危机四伏的极地海域中,新手面临的第一个致命威胁往往是持续不断的体温流失。与前作不同,身体失温在游戏前期是核心生存挑战之一。有效应对失温的方法主要有:尽快解锁并制作抗压潜水服的升级模块——防寒服、靠近能提供热源的炽热
三国志王道天下吕布骑阵容玩法攻略 在策略手游《三国志王道天下》中,构建强力阵容是核心乐趣。以飞将吕布为核心的群雄骑兵队,以其惊人的爆发力与爽快的操作体验,备受玩家关注。本攻略将为你详细解析这套阵容的构建精髓、核心机制与实战搭配思路,助你打造一支所向披靡的突击铁骑。 阵容构成 这套阵容以纯粹的群雄阵营





