保时捷中国自建充电网络将于2026年3月停运

免费影视、动漫、音乐、游戏、小说资源长期稳定更新! 👉 点此立即查看 👈
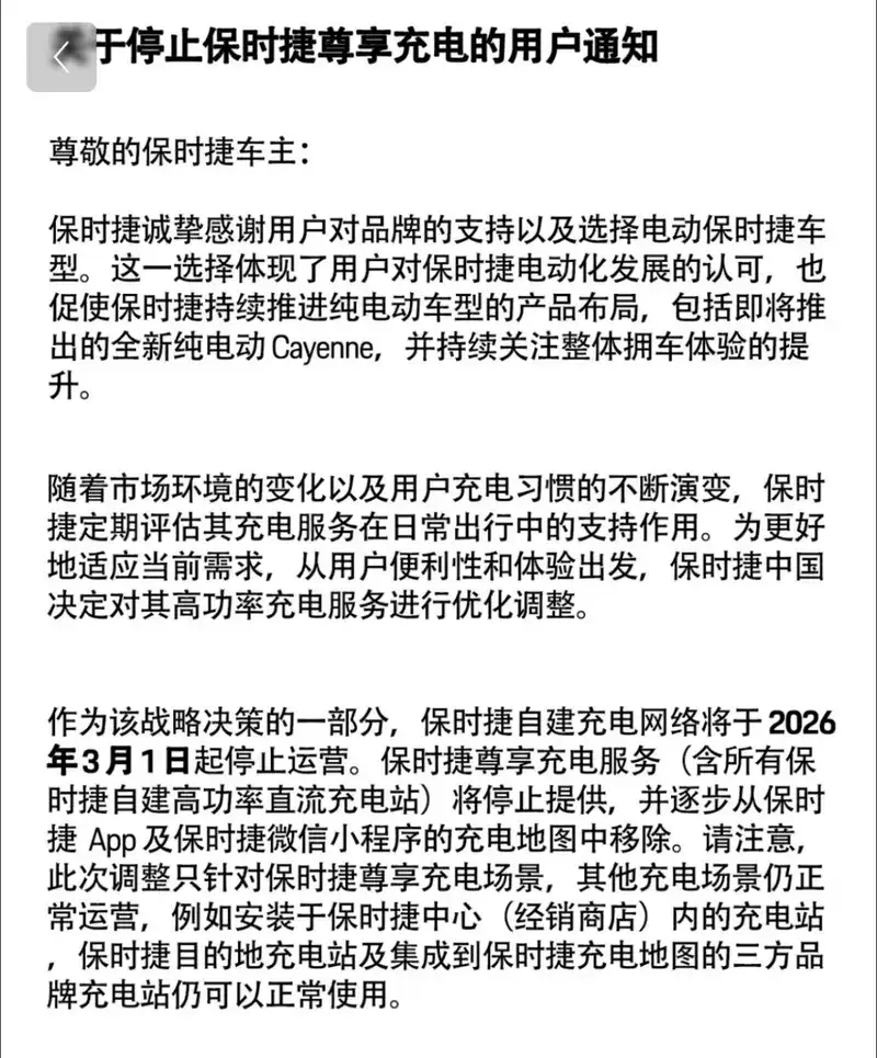
2025年12月22日,保时捷中国正式对外宣布,其自主投资建设的充电网络将从2026年3月1日起逐步停止运营,这一调整涉及全国范围内约200座充电站。公司表示,自该日期起,将对旗下“尊享充电”服务的相关设施进行有序撤除。未来,保时捷将调整在华充电服务策略,转为与国内领先的第三方充电运营商开展深度合作,以期为用户提供更优质的充电体验。
此前,一份关于停止保时捷尊享充电服务的用户通知已透露相关安排,明确指出保时捷尊享充电服务——包括所有品牌自建的高功率直流充电站——将全面终止服务,并陆续从保时捷最新版App及微信小程序内的充电地图功能中下线。
需要说明的是,此次策略调整仅涉及保时捷自建的尊享充电站,其他类型的充电服务仍将照常运行。例如,位于保时捷中心(即授权经销商门店)内的充电设施、目的地充电站,以及已接入保时捷充电地图的第三方品牌充电站,均不受影响,可继续为用户提供服务。
热门专题
热门推荐
《三国:天下归心》香香连击队全面解析:后期最强阵容搭配攻略 在策略手游《三国:天下归心》中,如何打造一支能够主宰战局的后期王牌队伍?本篇将为您深入剖析以孙尚香为核心的“香香连击队”终极搭配方案。该阵容由孙尚香、蔡文姬、貂蝉三位核心武将构成,其独特之处在于通过蔡文姬与貂蝉的完美辅助联动,极大化触发孙尚
爱奇艺极速版营业执照信息查询全攻略 在使用爱奇艺极速版应用时,无论是出于消费保障、商务合作考量,还是日常维权需要,核实其背后的实际运营主体与工商信息都是十分必要的环节。查询其营业执照信息有着明确且可靠的操作路径,可以帮助用户清晰了解服务提供方的合法资质。 官方权威途径:国家企业信用信息公示系统查询
在《红色沙漠》的“堕落之神”任务中,古代闪电装置的解谜环节是挑战巨化泰坦BOSS前的核心难点。整个电塔谜题由五座塔构成,其核心在于正确的激活与连接顺序。为了让各位冒险家能快速通关,本篇攻略将详细解析闪电塔的正确操作步骤。咱们这就开始,一步步点亮所有的电塔。 《红色沙漠》堕落之神任务:闪电塔解谜全流程
洛克王国炽心勇狮全面解析:技能、获得方法与实战指南 在《洛克王国》的众多宠物中,炽心勇狮以其传奇守护者的身份和强大的火焰力量而备受瞩目。作为火系宠物的代表之一,它的核心特征在于那颗永不熄灭的火焰心脏,这不仅是它力量的象征,更是其所有强大技能的能量源泉。由炽心勇狮喷发出的烈焰,拥有随着战斗进程而不断增
洛克王国公平鸽图鉴详解:裁判型宠物的属性技能与获取攻略 在洛克王国的众多宠物当中,公平鸽以其鲜明的裁判官形象与独特的对战定位,成为了许多玩家关注的对象。这只严格恪守自身准则的宠物,完美诠释了何为“公正严明”。它的行事守则堪称一套独特的生存哲学:执着于介入每一场争执,绝不因任何原因延误“出庭”,坚持做





