L3自动驾驶加速落地:车企2025竞速,比拼场景化应用

免费影视、动漫、音乐、游戏、小说资源长期稳定更新! 👉 点此立即查看 👈
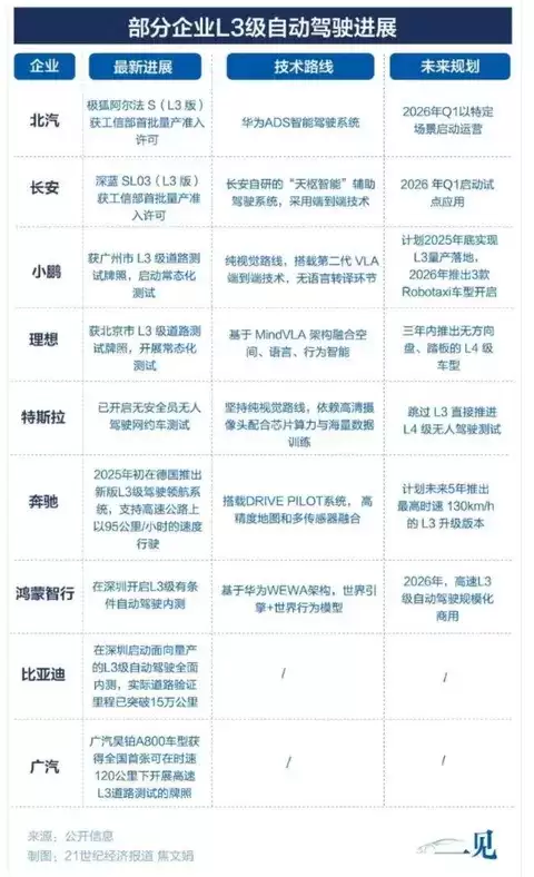
近来,多家主流车企不约而同地在L3级自动驾驶领域按下加速键,相关技术与商业化进程正以前所未有的速度推进,成为行业关注的焦点。北汽、长安、小鹏、理想等品牌纷纷亮出了清晰明确的时间表,部分车型甚至已进入量产前审批或用户实测阶段。这一切都清晰地表明,高阶自动驾驶技术正逐步走出试验场,开始驶上真实的道路。
深入各家的技术路线,会发现策略选择上存在显著差异。北汽与长安的策略偏向于推动L3功能快速规模化落地,力求让技术早日进入寻常百姓家。其中,北汽极狐阿尔法S的L3版本已进入主管部门审批流程,长安深蓝SL03的L3车型也已启动用户实测。二者分别依托华为ADS系统与“天枢智驾”技术平台,并计划在2026年前后实现大规模的商业化应用。
相比之下,小鹏与理想则将重心放在使用场景的精细化打磨上。小鹏将L3级功能重点布局在城市快速路与高速公路场景,采用纯视觉方案结合第二代Orin芯片作为算力支撑,目标是在2025年完成量产交付。理想则融合了自研Mind GPT模型与多传感器协同感知技术,将L3应用场景拆解为高速领航、拥堵跟车、车道保持等独立模块,计划在未来三年内,实现无高精地图支持下的高速公路全场景覆盖。
放眼国际市场,特斯拉与梅赛德斯-奔驰正朝着更高级别迈进。特斯拉已在特定区域开展L4级完全无人驾驶的测试验证;奔驰则在德国市场推出了运行速度可达62公里/小时的L3级Drive Pilot系统,并计划于2025年将该系统的适用时速上限提升至130公里/小时,进一步拓展其适用范围。
与此同时,国内科技企业也正加快脚步。鸿蒙智行与广汽埃安正积极推进具体功能场景的落地。鸿蒙智行已在深圳启动L3级别自动变道功能的实际道路测试,广汽埃安则在其AION Hyper GT车型上,实现了时速达120公里/小时的高速导航辅助驾驶,显示出对高频出行场景的快速响应与落地能力。
值得留意的是,尽管各家企业技术路线不尽相同——有的优先突破高速工况,有的主攻城市复杂路况;有的依赖激光雷达与多传感器融合,有的则坚持纯视觉方案——但其核心目标却高度一致:即真正实现在特定条件下,让驾驶员能够安全地“脱手脱眼”,让L3从实验室里的技术概念,转化成为消费者可感知、可使用的日常功能。
然而,对于普通消费者来说,L3的全面落地不仅取决于技术本身的成熟度,还需等待相关法律法规、责任认定机制及保险配套政策的完善。综合当前进展判断,2025至2026年有望成为L3级自动驾驶集中落地的关键窗口期。届时,在消费者的购车决策中,或将新增一项重要的考量标准:“这款车的L3功能,究竟能覆盖我日常行驶中的哪些场景?”
热门专题
热门推荐
《全面战争:中世纪3》:经典延续,如何平衡怀旧与创新? 近期,《全面战争:中世纪3》的项目负责人帕维尔·沃伊斯坦然指出,要打造一款真正优秀的续作,绝不能仅仅依赖对前作模式的简单复刻。这一观点引人深思——尽管《中世纪2:全面战争》至今仍在策略游戏爱好者心中占据着经典地位,但开发团队此次显然决心跳出“照
雷鸟X3 Pro斩获AWE艾普兰创新大奖,开启全民AR生活新篇章 在上海新国际博览中心隆重揭幕的2026年中国家电及消费电子博览会(AWE)上,前沿AI科技与未来生活愿景激情碰撞。全球消费级AR领导品牌雷鸟创新,以其里程碑式的表现,定义了行业发展的新方向。 通过“顶尖硬件科技+顶级文化IP”的双轨战
借力AWE2026“一展双区”,MOVA双区协同、震撼登场 备受瞩目的科技盛会——2026年中国家电及消费电子博览会(AWE),于3月12日至15日在上海盛大举办。本届AWE展会首次创新采用“一展双区”的展览模式,主会场位于上海新国际博览中心,分会场则设于上海东方枢纽国际商务合作区,两大展区高效联动
冰结师技能全解析 踏入2026年,《地下城与勇士》中的冰结师职业,其技能体系已构建得更为成熟与强大。无论是在副本中高效清理海量怪物,还是在决斗场与高手玩家周旋,这个职业都能凭借其独特的冰霜艺术掌控战局。刷图时,酷寒的范围法术可瞬间清屏;而在PVP竞技中,一套将冻结控制与瞬间爆发完美衔接的连招,往往让
iPhone 18 Pro系列模具不变,屏幕形态将与iPhone 17 Pro保持一致 备受期待的屏下Face ID组件小型化设计与灵动岛区域缩窄方案,预计将被推迟至后续迭代机型中正式应用。 近期,关于iPhone 18 Pro系列的技术传闻持续引发行业关注,尤其在显示与解锁设计领域传言甚多。多方消





