2G退网临近,春风动力为一T-BOX车辆提供保障与升级方案
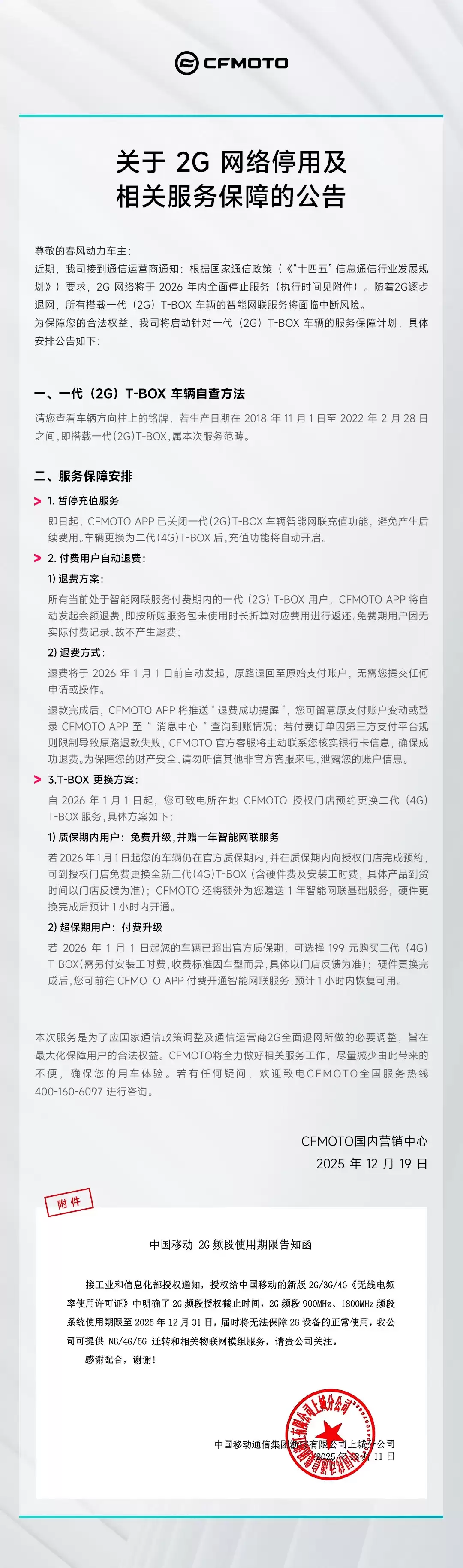
最近,春风动力发布了一则重要公告:公司已收到通信运营商的正式通知,2G网络将于2026年全面停止服务。这一变化意味着,对于搭载了第一代(2G)T-BOX的车主来说,车辆的智能网联服务可能面临中断的风险。
免费影视、动漫、音乐、游戏、小说资源长期稳定更新! 👉 点此立即查看 👈

为了应对这一挑战,春风动力迅速行动,制定并启动了针对第一代(2G)T-BOX车辆的服务保障计划。自公告发布之日起,CFMOTO APP已关闭第一代(2G)T-BOX车辆的智能网联充值功能,旨在避免用户因不知情而继续充值,从而产生不必要的后续费用。
对于当前仍在智能网联服务付费期内的第一代(2G)T-BOX用户,春风动力也给出了明确的解决方案。在2026年1月1日前,CFMOTO APP将自动为这些用户发起余额退款操作,退款金额将原路返回至用户的原始支付账户,确保用户的权益不受损害。
春风动力还为车主提供了升级服务。从2026年1月1日起,车主可以拨打所在地授权门店的电话,预约更换为第二代(4G)T-BOX服务。此举将帮助车主顺利过渡到新的网络环境,继续享受智能网联服务带来的便捷与乐趣。
热门专题
热门推荐
微软战略转向:Win11内置应用将全面重构,告别网页套壳以提升性能 你是否感觉Windows 11某些应用响应迟缓,或是内存占用异常偏高?最新消息或许值得关注。据官方透露,微软正调整其应用开发战略,将逐步减少对网页技术的依赖,转而启动大规模原生应用重构计划。这一重大决策,标志着此前推广的“网页化”开
《红色沙漠》全支线任务图文攻略与深度解析 在开放世界大作《红色沙漠》中,丰富多样的支线任务是游戏体验不可或缺的一环。许多玩家初次接触时,可能会对任务系统感到困惑。实际上,每个支线都有其独特的设计思路与完成技巧。例如任务“图尔纳里的请求”,其核心玩法侧重于资源收集与体力劳动,你需要按照指示完成特定的伐
知名破解组织宣布成功突破《EA Sports FC 26》四重防护系统 近日,游戏安全领域传来重磅消息:因屡次攻破高级加密而声名鹊起的破译团队DenuvOwO,正式对外宣告已成功放出针对《EA Sports FC 26》的最新破解方案。该方案直接破解了游戏核心的Denuvo虚拟机加密技术,一石激起千
快速部署指南:基于DeepSeek与飞书的Ubuntu虚拟机镜像,30分钟完成私有AI助手搭建 你是否希望在本地快速搭建一个集成DeepSeek大模型能力、并能通过飞书机器人便捷调用的AI开发环境?我们提供的基于WSL2的Ubuntu预配置虚拟机镜像,正是为你量身打造的“一站式AI应用解决方案”。本
《绝地求生》全新“物品狩猎”躲猫猫模式正式上线:玩法宣传片深度解析 《绝地求生》重磅更新,备受期待的趣味玩法“物品狩猎”模式现已正式推出。这一全新的躲猫猫玩法究竟有何独特之处?官方已发布完整版宣传视频,为玩家们详细揭秘核心规则与对战策略。想要抢先了解新模式的玩家,可以通过本文的介绍一探究竟。 最新发





