鞠婧祎收入争议:前助理爆料1.3亿已支付,当事人发声回应
12月16日晚,艺人鞠婧祎的名字冲上了热搜榜首。她与此前合作的经纪公司丝芭传媒之间的矛盾彻底公开化,双方在网络上你来我往,互指对方存在诸多问题。丝芭传媒甚至直接公布了鞠婧祎的部分收入明细,相关消息一经曝光,立刻引爆了热搜。


据悉,鞠婧祎与前经纪公司丝芭传媒之间的纠纷已持续了一段时间,只是双方此前并未公开调解。冲突在16日晚突然爆发,鞠婧祎方委托的律师在社交平台发布公开声明,表示已正式接受鞠婧祎女士的委托,代理其自2025年10月起起诉上海丝芭传媒有限公司的相关事宜……
律师发表声明后,鞠婧祎本人立即转发了相关动态,并特意在文中@了丝芭传媒的官方账号。


面对鞠婧祎的公开指控,丝芭传媒方面也毫不示弱,选择以硬碰硬的方式回应。公司不仅直接公布了鞠婧祎的部分薪酬收入,顺势发布声明进行辟谣,否认存在“长期压榨”鞠婧祎的情况。


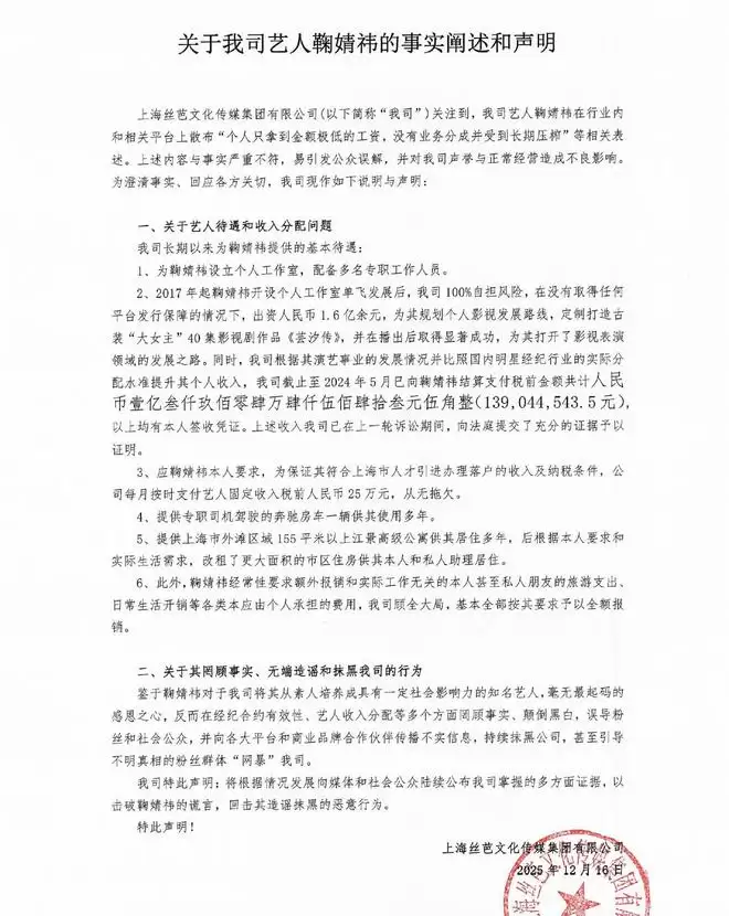
丝芭传媒发布的声明内容如下:
一:公司曾为鞠婧祎设立个人工作室,并配备了多名专职工作人员。
二:自2017年起,鞠婧祎开设个人工作室选择单飞发展,公司为其承担100%风险。在没有确定平台保障的情况下,公司为其出资超过1.6亿元。此外,公司还为鞠婧祎规划了未来的发展路线,专门为其定制“大女主”古装剧。截至2024年5月,丝芭传媒已向鞠婧祎支付高达1.3亿元。丝芭传媒列出的上述所有款项,鞠婧祎均有签收凭证。
三:丝芭传媒每月固定向鞠婧祎支付工资25万元。
四:公司有专为鞠婧祎提供服务的告别用车一辆,鞠婧祎已使用多年。
五:丝芭传媒为鞠婧祎提供上海市面积超过155平方米的江景高级公寓,后续因鞠婧祎的要求,又更换为面积更大的公寓。
六:丝芭传媒还为鞠婧祎报销各类旅游支出、日常开销等费用。


从丝芭传媒公布的数据来看,鞠婧祎的工作待遇其实相当不错。该有的配置一应俱全,几年时间获得1.3亿元收入,这是普通人难以想象的待遇。
不过,鞠婧祎的粉丝却并不这么认为。他们表示,鞠婧祎为公司创造了更大收益,因此1.3亿元对于顶流一线艺人而言并不算多。与其他顶流艺人相比,这个数字恐怕还不到人家的零头。
还有网友进一步透露,公司曾拖欠造型师九千元工资,而相关报销费用也是从鞠婧祎的个人收入中扣除的。


随着事件不断发酵,鞠婧祎的前助理也出面发声,言辞激烈地怒怼丝芭传媒,指责公司的相关做法。

前助理还透露,很多报销的钱款都是从鞠婧祎本人账户中直接扣除的。


这位前助理也算是当事人之一,毕竟与鞠婧祎合作了很长时间,其中的一些内情肯定有所了解。目前舆论还在持续发酵,最终舆论会倒向哪一边,还有待观察。
不过平心而论,鞠婧祎的收入数字,对于绝大多数普通人来说,确实是做梦都不敢想象的。
相关攻略
刷到玫瑰叔这期关于“在故事缝隙里穿针引线”的播客,标题精准地揭示了一种深度内容创作的核心理念:通过对经典影视、文学作品的细致重温,将那些散落的叙事线索与细节重新编织,从而构建一个活跃、可持续的公共讨论空间。 这期节目时长116分钟,已吸引776人参与深度交流。从数据层面分析,它或许并非追逐短期流量的
Netflix 4月新剧口碑集体滑坡:XO, Kitty第三季烂番茄跌至47%,黑马剧集意外逆袭 今年四月,Netflix剧集市场呈现出一个引人深思的现象。一边是备受期待的《致所有我曾爱过的男孩》衍生剧《XO, Kitty》第三季口碑遭遇滑铁卢,烂番茄新鲜度暴跌至47%,社交媒体上充斥着观众“尴尬到
从问题少年到好莱坞巨星:《亢奋》演员的惊人蜕变之路 2019年美剧《亢奋》第一季开播时,它更像一部聚焦边缘青春的校园群像剧。赞达亚饰演的鲁在毒瘾与学业间挣扎,亨特·莎弗则是一位初涉表演的模特新人。谁能想到,短短五年间,剧中这群“问题青少年”竟完成了好莱坞史上罕见的集体飞升。西德妮·斯威尼从配角逆袭为
首播即巅峰,热度直接断层领跑!《白日提灯》开播便拿下全网爆款战绩,迪丽热巴化身绝美鬼王贺思慕,凭惊艳演技与出圈造型圈粉无数,这才是实力派顶流的真正排面!2026年3月28日12点,由迪丽热巴领衔主演
人工智能(AI)无疑是当下最能提起人们兴趣的话题之一,当AI圈的明星人物齐聚一堂,便自然而然成为聚光灯的焦点。2026年中关村论坛年会一场AI主题论坛上,座无虚席,甚至会场边上都挤满了站着的听众。舞
热门专题
热门推荐
钉钉文档官网 在探讨企业级协同办公解决方案时,钉钉文档无疑是备受瞩目的核心工具之一。作为阿里巴巴钉钉官方推出的旗舰级应用套件,它深度融合了在线文档编辑、智能表格、思维导图等多种高效创作工具。其核心优势在于与钉钉平台生态的无缝衔接,能够直接同步企业内部组织架构与通讯录,实现团队成员间的即时协作与信息流
在数字化转型浪潮中,高效、易用的数据分析工具已成为企业提升决策效率的关键。商汤科技推出的“办公小浣熊”智能助手,正是基于自研大语言模型打造的一款创新产品,旨在彻底降低数据分析的技术门槛。用户无需掌握编程知识或复杂操作,即可通过自然对话完成从数据查询、处理到可视化洞察的全流程,让数据价值触手可及。 办
在人工智能技术快速发展的今天,MiniMax作为一家专注于全栈自研的AI公司,正以其独特的技术路径和前瞻性的布局,在业界脱颖而出。公司致力于构建覆盖文本、图像、语音和视频的新一代多模态智能模型矩阵,这不仅体现了对核心底层技术自主权的深度掌控,也展现了对未来人机交互与内容生成形态的前瞻思考。 那么,M
ApolloCreditFund(ACRED)作为连接传统信贷与DeFi的桥梁,其价格受市场情绪、协议基本面及宏观环境影响。其价值逻辑根植于现实世界资产(RWA)的收益捕获与链上流动性释放。短期价格波动难以预测,但长期发展取决于信贷资产质量、协议安全性和市场采用度。投资者需关注其底层资产表现、代币经济模型及整个RWA赛道的发展趋势。
在数字化转型浪潮中,一套能够深度适配业务、彰显品牌特色的智能客服系统,已成为企业提升服务效率与用户体验的关键工具。然而,市场上许多解决方案往往模式固化,难以满足个性化需求。如何让AI客服不仅具备基础的自动化应答能力,更能承载独特的品牌文化与服务哲学?其核心在于系统是否支持深度的自定义与持续的AI训练





