理想汽车科普:一体压铸结构维修难只是误区
12月17日消息,理想汽车材料技术负责人@吉超超有材 今日发文,针对“一体式压铸维修性很差”的说法进行了详细解释。
免费影视、动漫、音乐、游戏、小说资源长期稳定更新! 👉 点此立即查看 👈
关于维修性:
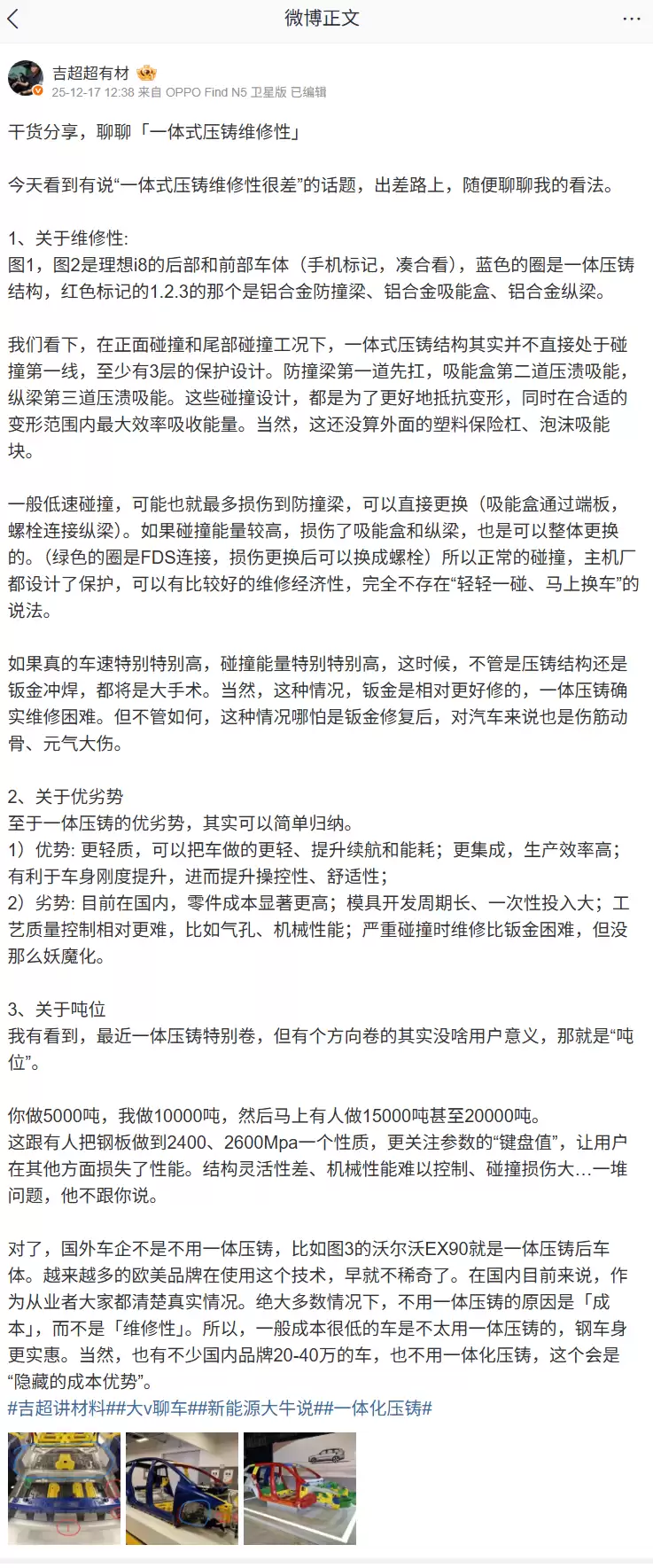
图1和图2展示了理想i8的后部及前部车身结构(手机标注,示意参考),蓝色圈出区域为一体压铸结构,红色标记的1、2、3部分则分别为铝合金防撞梁、铝合金吸能盒以及铝合金纵梁。
我们可以看到,在正面碰撞和尾部碰撞的工况下,一体式压铸结构其实并不直接处于碰撞第一线,其前方至少有3层保护设计。防撞梁作为第一道防线先行承担冲击,吸能盒作为第二道防线溃缩吸能,纵梁则是第三道防线溃缩吸能。这些碰撞设计,都是为了更好地抵抗变形,同时在适宜的变形范围内最大限度地吸收能量。当然,这还没算上外部的塑料保险杠和泡沫吸能块。
一般的低速碰撞,可能最多也就损伤到防撞梁,可以直接更换(吸能盒通过端板,螺栓连接纵梁)。如果碰撞能量较高,损伤了吸能盒和纵梁,也是可以整体更换的。(绿色的圈是FDS连接,损伤更换后可以换成螺栓)。所以正常的碰撞,主机厂都设计了保护,可以有比较好的维修经济性,完全不存在“轻轻一碰、马上换车”的说法。
如果真的车速特别高,碰撞能量特别大,这时候,不管是压铸结构还是钢板冲焊,都将是大型手术。当然,这种情况下,钢板是相对更好修的,一体压铸确实维修困难。但无论如何,这种情况哪怕是钢板修复后,对汽车来说也是伤筋动骨、元气大伤。
关于优劣态势:
至于一体压铸的优劣态势,其实可以简单归纳。
1)优势:更轻质,可以把车做得更轻、提升续航和能耗表现;更集成,生产效率高;有利于车身刚度提升,进而提升操控性、舒适性;
2)劣势:目前在国内,零部件成本显著更高;模具开发周期长、一次性投入大;工艺质量控制相对更难,比如气孔、机械性能;严重碰撞时维修比钢板困难,但没那么妖魔化。
关于吨位:
我有注意到,最近一体压铸特别卷,但有个方向卷的其实没啥用户意义,那就是“吨位”。
你做5000吨,我做10000吨,然后马上有人做15000吨甚至20000吨。
这跟有人把钢板做到2400、2600Mpa一个性质,更关注参数的“键盘值”,让用户在其他方面损失了性能。结构灵活性差、机械性能难以控制、碰撞损伤大… 一堆问题,他不跟你说。

注意到,他还谈到了国内外车企的不同策略。他表示,国外车企不是不用一体压铸,越来越多的欧美品牌在使用这个技术,比如沃尔沃 EX90 就是一体压铸后车身。

热门专题
热门推荐
《全面战争:中世纪3》:经典延续,如何平衡怀旧与创新? 近期,《全面战争:中世纪3》的项目负责人帕维尔·沃伊斯坦然指出,要打造一款真正优秀的续作,绝不能仅仅依赖对前作模式的简单复刻。这一观点引人深思——尽管《中世纪2:全面战争》至今仍在策略游戏爱好者心中占据着经典地位,但开发团队此次显然决心跳出“照
雷鸟X3 Pro斩获AWE艾普兰创新大奖,开启全民AR生活新篇章 在上海新国际博览中心隆重揭幕的2026年中国家电及消费电子博览会(AWE)上,前沿AI科技与未来生活愿景激情碰撞。全球消费级AR领导品牌雷鸟创新,以其里程碑式的表现,定义了行业发展的新方向。 通过“顶尖硬件科技+顶级文化IP”的双轨战
借力AWE2026“一展双区”,MOVA双区协同、震撼登场 备受瞩目的科技盛会——2026年中国家电及消费电子博览会(AWE),于3月12日至15日在上海盛大举办。本届AWE展会首次创新采用“一展双区”的展览模式,主会场位于上海新国际博览中心,分会场则设于上海东方枢纽国际商务合作区,两大展区高效联动
冰结师技能全解析 踏入2026年,《地下城与勇士》中的冰结师职业,其技能体系已构建得更为成熟与强大。无论是在副本中高效清理海量怪物,还是在决斗场与高手玩家周旋,这个职业都能凭借其独特的冰霜艺术掌控战局。刷图时,酷寒的范围法术可瞬间清屏;而在PVP竞技中,一套将冻结控制与瞬间爆发完美衔接的连招,往往让
iPhone 18 Pro系列模具不变,屏幕形态将与iPhone 17 Pro保持一致 备受期待的屏下Face ID组件小型化设计与灵动岛区域缩窄方案,预计将被推迟至后续迭代机型中正式应用。 近期,关于iPhone 18 Pro系列的技术传闻持续引发行业关注,尤其在显示与解锁设计领域传言甚多。多方消







