SpaceX拟公开募股:估值超300亿美元或成史上最大规模上市交易

免费影视、动漫、音乐、游戏、小说资源长期稳定更新! 👉 点此立即查看 👈
(图片来源:摄图网)
全球首富埃隆·马斯克的商业版图从不缺少震撼世人的举措,而这一次,SpaceX正酝酿着迄今为止最引人瞩目的资本运作。
12月9日,彭博社援引知情人士披露,SpaceX正全力推进首次公开募股(IPO)计划,拟募集资金规模远超300亿美元(按当前汇率约合2123.38亿元人民币),公司整体估值高达约1.5万亿美元,有望成为人类历史上规模最大的上市交易。若按出售5%股份计算,其募资额或将冲上400亿美元,轻松超越沙特阿美2019年创下的290亿美元纪录。
尽管马斯克及其顾问团队力争在2026年中后期完成上市,但具体时间表仍可能因市场环境等因素而推迟至2027年。而这笔巨额资金的去向已然明确,SpaceX计划将部分IPO募资用于开发基于太空的数据中心,并采购高效能芯片以满足运营需求。
据悉,此次上市的核心动因,主要归功于星链(Starlink)卫星互联网服务的强劲增长势头,包括其手机直连业务展现的巨大前景,以及用于登月和火星任务的星舰火箭等项目的持续推进。
星链不仅是一个技术奇迹,更是商业航天史上最成功的创收典范。马斯克预测,2025财年星链收入将达到123亿美元,占SpaceX总营收的80%。更惊人的是,截至2025年12月,星链全球活跃用户已突破800万。其“手机直连”业务的广阔前景,与星舰登月登陆火星的宏伟蓝图,共同构成了撑起SpaceX冲刺1.5万亿美元IPO估值想象空间的支柱。
公开资料显示,SpaceX公司,全称为太空探索技术公司,由埃隆·马斯克于2002年6月在美国创立。公司主业覆盖航天领域,包括火箭发射、低轨星座通信、空间站运输和深空运输等。

星链是SpaceX旗下打造的一个全球卫星互联网项目,旨在通过部署数万颗近地轨道卫星,构建覆盖全球的高速宽带网络,为地面网络盲区、偏远地区及移动场景提供低延迟、高可靠的互联网接入服务。截至2025年8月,星链已发射8926颗卫星,今年年底前即可完成12000颗卫星的发射部署。
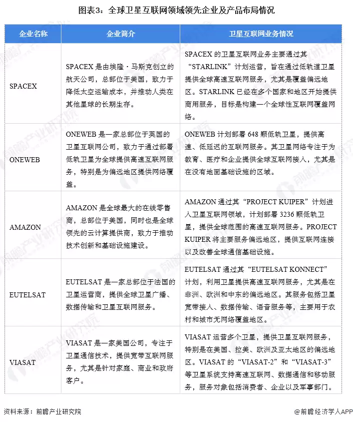
全球低轨卫星互联网领域呈现出“一超多强”的格局,SpaceX星链无疑是最具影响力的引领者,紧随其后的还有OneWeb、Amazon Kuiper等竞争者。

面对太空领域的话语权争夺,中国正以前所未有的政策力度加速布局。2020年,卫星互联网被纳入“新型基础设施建设”(新基建)范畴,上升为国家战略性工程。2024年2月,工业和信息化部进一步放宽卫星互联网设备进网许可管理,为商用卫星互联网发展开辟了更广阔的空间。与此同时,也应加快完善商用卫星互联网安全管理体系建设,从而全面提升我国太空领域安全的综合防护能力。
根据SIA(美国卫星工业协会)发布的《2024年卫星产业状况报告》,2024年中国卫星互联网产业规模有望超过330亿元人民币。

在国家政策的大力推动下,手机直连卫星技术快速演进,产业链加速成熟。华为、荣耀、小米、OPPO、vivo等国内主流手机厂商已相继推出多款支持卫星通信的商用终端,这标志着我国在该领域迈向实质性应用阶段。
上海巡天千河空间技术有限公司的董事、总经理江焱表示,国内低轨星座发展虽起步稍晚,但随着政策扶持和技术进步,其盈利模式与商业闭环都已具备现实基础。
相关攻略
一场剑指“星链”(Starlink)的太空军备竞赛正在加速升级。据《金融时报》周三援引知情人士消息称,科技巨头亚马逊正就收购卫星通讯企业Globalstar展开深入谈判。此举标志着亚马逊正急剧扩大其
证券时报记者 臧晓松近日,天兵科技天龙三号遥一民营商业运载火箭点火升空后出现异常,飞行试验未能完全达成预定任务目标。这次失利,将商业航天高风险、高难度的现实摆在公众面前。在行业密集进入技术攻坚期的当
当地时间3月21日晚间,特斯拉、SpaceX、xAI CEO埃隆·马斯克(Elon Musk)正式公布了此前已经预告的“TeraFab”晶圆厂项目。据介绍,这座被称为“全球最大2nm先进芯片工厂”的
4月1日,商业航天概念再度活跃,截至发稿,成分股本川智能(300964 SZ)涨超14%,中京电子(002579 SZ)、铭普光磁(002902 SZ)涨停,欧科亿(688308 SH)、神剑股份(
马斯克创办的人工智能公司xAI创始团队成员已全部出走。最新消息显示,xAI创始团队中的最后一名联合创始人Ross Nordeen(罗斯·诺丁)已在上周五离职。诺丁为马斯克核心运营助手,3月28日在X
热门专题
热门推荐
清明节假期期间,A 股和港股休市,但比特币行情永不停歇。 4月6日,当多数市场还在假期中沉睡时,比特币已经悄然启动。价格从亚洲早盘的低点67400美元出发,一路向上试探,盘中最高涨破70300美元,不仅刷新了3月26日以来的高位,较日内低点的涨幅也超过了4%。以太坊的表现同样不俗,从2050美元附近
4月5日消息,日前,REDMI K90至尊版通过3C认证,预计将于本月发布。今日,小米中国区市场部总经理魏思琪用小米新机发布微博,不出意外,这正是即将登场的REDMI K90至尊版,这将是小米首款配
WPS演示中图表不随数据更新时,可通过四种方法实现自动同步:一、用OFFSET+COUNTA定义动态名称绑定图表;二、用组合框控件联动VLOOKUP提取数据;三、用数据透视图配合切
聚焦数字技术,释放创新动能。为集中展示静安区区块链技术从“实验室”走向“应用场”的丰硕成果,挖掘一批可复制、可推广的行业解决方案,加速构建区块链产业生态闭环,静安区数据局特推出“静安区区块链创新应用
太空中的马桶堵了,边飞边修还能勉强用。但中东被点燃的火药桶,美国怎么来扑灭?靠一再延期的“最后通牒”?还是靠无底线的轰炸?2300万美元的马桶美国航空航天局4名宇航员1日搭乘“猎户座”飞船升空,执行





