小米汽车年交付破35万辆,远超比亚迪十年30万辆里程碑

免费影视、动漫、音乐、游戏、小说资源长期稳定更新! 👉 点此立即查看 👈
(图片来源:摄图网)
12月2日,小米汽车通过官方微博公布了最新的交付进展。数据显示,自2024年4月3日启动交付以来,小米汽车累计交付量已经突破50万辆大关。刚刚过去的11月继续保持强劲势头,月交付量连续突破4万辆,而2025年至今的交付总量更是超越了年初设定的全年35万辆目标。

从2024年3月28日SU7正式发布至今,小米汽车仅用602天、不到20个月就达成50万辆交付里程碑,这一成绩刷新了全球新能源车企的量产速度纪录。
回顾去年,雷军在直播中为2025年定下30万辆的交付目标时,曾坦言这个任务并不轻松。“可能很多朋友不太了解汽车工厂,不少车企干了十几年销量都没突破30万辆。即便是如今表现最出色的比亚-迪,也花了10年时间才达到30万辆的销售规模。所以,30万辆绝对不是一个轻松的指标。”不过,随着产能稳步提升和交付进展顺利,不久后雷军通过社交媒体宣布,将全年交付目标上调至35万辆。
小米集团近期发布的业绩公告显示,集团在2025年第三季度实现营收约1131.21亿元,连续四个季度突破千亿大关。其中,智能电动汽车及AI等创新业务部门贡献收入达290亿元,同比增长超199%,汽车业务当季交付量突破10万台并首次实现单季盈利。这意味着小米不仅展现了惊人的发展速度,更开始显现出可持续发展的盈利能力。
2024年3月,雷军正式宣布进军汽车制造领域,将其定义为“人生最后一次创业”并全力投入。面对许多车企经营十几年销量仍未突破30万辆的行业现状,这位科技老兵选择了最艰难的路径——自建工厂、自研核心技术,而非走轻资产代工模式,短短几年便取得了不俗的成绩。
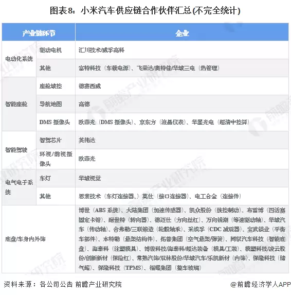
小米汽车供应链合作伙伴汇总(不完全统计)
在传统硬件方面,小米多采用直接与供应商合作的方式。据不完全统计,除了国外供应商外,国内已有40多家产业链公司成为小米汽车的合作夥伴。从传统硬件供应到智能化技术赋能,形成了独特的供应链生态。未来,随着小米汽车业务大规模铺开,供应链合作夥伴后续或将持续扩容。

小米汽车在自动驾驶领域的专利布局已超过340项
从专利申请和公开数量的变化趋势来看,小米汽车的自动驾驶相关专利主要集中在2024年开始涌现,其中在2024年6月-7月迎来爆发期。截至2024年4月,小米汽车累计拥有自动驾驶相关专利申请量超340个,其中发明申请专利210余个、发明授权专利130余个。

从零到50万辆的跨越,小米汽车用实力证明了自身作为“新势力”的爆发力。不过,当市场从比拼速度转向考验持久力,这场“最后一次创业”的真正挑战,或许才刚刚开始。
随着市场渗透率逼近饱和点,中国新能源汽车市场正从快速增长阶段过渡到存量竞争时代。小鹏汽车CEO何小鹏表示,未来五年(2025至2029年)将是决定汽车企业命运的终极较量阶段,中国新能源车企将迎来前所未有的重组与分化。
相关攻略
4月6日消息,据外媒electrek报道,小米汽车已聘请特斯拉中欧交付运营高级经理迪特尔·洛伦茨,担任其欧洲交付与物流负责人。洛伦茨并非唯一跳槽至小米的特斯拉运营人员。至少还有另一位前特斯拉欧洲运营
4月2日消息,2026年3月造车新势力品牌销量榜正式出炉,一众品牌交出最新交付成绩单,榜单排名迎来新变化。零跑汽车以50029辆的销量成绩强势登顶榜首,理想汽车以41053辆位居第二,极氪拿下293
4月1日消息,据国内媒体报道,小米汽车近期迎来重磅人事调整,原特斯拉中国区核心高管据传已正式加盟。尽管目前小米与特斯拉双方均未对此作出正式回应,但这一消息已在业内引发广泛关注。根据相关报道,原特斯拉
4月1日消息,4月1日,界面新闻独家获悉,原特斯拉中国区总经理孔艳双已入职小米,将接替原小米汽车总监李晓锐负责汽车销售方面工作。孔艳双于3月初入职,处于工作交接期,目前小米内部并未正式发文通告其正式
电 动 知 家 消 息,昨天,小米汽车发布答网友问第225集,针对碳纤维方向盘会影响辅助驾驶脱手检测的问题,小米汽车表示,由于碳纤维方向盘上的碳纤维区域无法内置电容感应,所以手必须在在方向盘的3、9
热门专题
热门推荐
加密货币行业翘首以盼的监管里程碑,终于有了实质性进展。美国证券交易委员会(SEC)主席保罗·阿特金斯(Paul Atkins)近日证实,那份允许加密项目在早期获得注册豁免权的“安全港”框架提案,已经正式送抵白宫,进入了最终审查阶段。 在范德堡大学与区块链协会联合举办的数字资产峰会上,阿特金斯透露了这
微策略Strategy报告:第一季录得144 6亿美元浮亏 再斥资约3 3亿美元买进4871枚比特币 市场震荡的威力有多大?看看Strategy的最新季报就明白了。根据其最新向美国证管会(SEC)提交的8-K报告,受市场剧烈波动影响,这家公司所持的比特币在第一季度录得了一笔惊人的数字——144 6亿
稳定币巨头Tether的动向,向来是加密世界的风向标。这不,它向Web3基础设施的版图扩张,又迈出了关键一步。公司执行长Paolo Ardoino在社交平台X上透露,其工程团队正在全力“烹制”一个新项目——去中心化搜索引擎 “Hypersearch”。这个消息一出,立刻引发了行业的广泛猜想。 采用D
基地位于Coinbase旗下以太坊Layer2网络Base的Seamless Protocol,日前正式宣告了服务的终结。这个曾经吸引了超过20万用户的原生DeFi借贷协议,在运营不到三年后,终究没能跑赢时间。它主打的核心产品是Integrated Leverage Markets(ILMs)——一
PAAL代币揭秘:深度解析Web3社区治理的核心钥匙 在去中心化自治组织的浪潮中,谁真正掌握了项目的话语权?PAAL代币提供了一套系统化的答案。它不仅是生态内流转的价值媒介,更是开启链上治理大门的核心凭证。通过持有并质押PAAL代币,用户能够对协议升级、资金分配乃至战略方向等关键事务投出决定性的一票





