2023款蒙迪欧频发故障,车主联合要求系统升级

免费影视、动漫、音乐、游戏、小说资源长期稳定更新! 👉 点此立即查看 👈
想象一下,正当你在高速公路上疾驰时,车辆中控屏突然陷入一片黑暗,仪表盘上的车速、挡位等关键信息瞬间消失——这样的惊险遭遇,让不少蒙迪欧车主至今心有余悸。近日,一位2024款蒙迪欧车主王先生反映,他的爱车购入不到两年,车机系统就频繁出现异常。恰逢新车上市,搭载了全新的智能系统,这让许多老款车主感觉自己成了被遗忘的角落。
2026款蒙迪欧于12月4日正式亮相,作为中期改款车型,其智能化配置进行了全面升级,售价区间为14.98万元至19.98万元,市场反响热烈。然而,这份升级并未惠及2024至2025年购车的车主群体。他们目前普遍遭遇车机响应迟缓、功能不全等问题,部分车主已在相关平台发起集体反馈,参与人数超过三百人。
车机系统的不稳定已成为这些车主的日常困扰。一位李姓车主坦言,虽然车辆配备了27英寸超大中控屏,视觉冲击力十足,但实际使用体验却大打折扣。其搭载的高通820A芯片明显落后,在高温环境下容易死机或自动重启。导航运行卡顿、语音识别反应迟钝甚至完全失灵的情况屡见不鲜。更令人担忧的是,她曾在高速行驶过程中遭遇车机完全瘫痪,仪表数据全部丢失,所幸当时车速较低,未酿成严重后果。
更大的矛盾源于产品宣传与实际体验之间的落差。多位车主指出,购车时销售人员重点强调"智能化座舱"概念,并承诺可通过OTA实现持续升级,但实际使用中,连CarPlay、HiCar等主流手机互联功能都未能支持。一位2024款车主展示当初的宣传资料,其中"智能互联"的描述如今看来颇具讽刺意味。他表示,目前只能依赖反应缓慢的亿联应用,所谓的系统升级也始终未能触及核心问题。
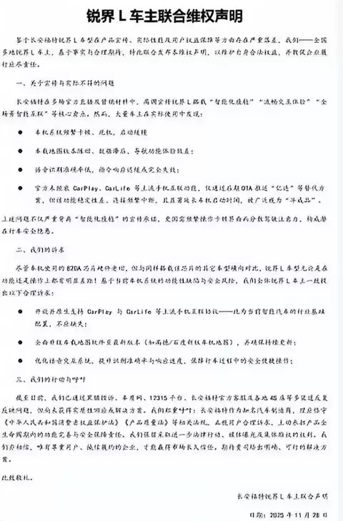
早在11月28日,部分锐际L车主已联合发布维权声明,针对车机系统带来的安全隐患向品牌方提出明确诉求,包括原生支持CarPlay与CarLife互联协议、更新车载地图至最新版本、改善语音交互响应能力等。
面对日益集中的用户呼声,老款车主们提出了具体解决方案:希望厂商能推送软件更新以支持主流手机互联功能,或开放付费升级通道,允许更换为高通8155等新一代高性能车机硬件。"我们愿意自费更换,不想让一辆才买几年的车在智能化上早早被淘汰。"
对此,最新客服回应称,由于老款车型与新款在硬件架构上存在较大差异,出于系统稳定与行车安全考虑,无法单独进行芯片替换或系统升级。这一说法并未获得用户认可。不少车主质疑,为何在销售环节未对车机性能局限作出明确告知,导致消费者在不知情的情况下承担了长期使用风险。
热门专题
热门推荐
速览攻略:世界圣羽翼王核心打法与全面解析 本攻略将为你完整呈现《洛克王国》世界圣羽翼王的通关秘籍,深度剖析两种高效实战打法:追求极致速度的“燃薪虫四回合速通”与稳定输出的“酷拉无限连击流”。文章将进一步解析这位翼系精灵王的技能机制、属性克制关系及其在PVE与PVP中的实战定位,帮助你彻底掌握应对其隐
速览:工程系统核心机制解析 在《异种航员2》中,工程系统是整个抵抗力量赖以运转的“战略后勤中枢”。无论是研发新武器、生产重型装甲还是制造先进飞行器,所有实体装备的产出都依赖于此。简言之,该系统的核心运作围绕着两大关键:工程师人力的高效配置与全球稀缺资源的精细化调度。工程师的数量直接决定了每个项目的建
核心速览 在《洛克王国世界》中,治愈兔是一位兼具功能性任务角色与实战辅助能力的精灵。它的价值不仅在剧情推进中体现,更在于对战里出色的治疗与防护表现。本文将为你全面解析治愈兔的精准获取位置、种族属性特点以及实战技能搭配,助你顺利捕捉并最大化其在队伍中的作用。所有关键信息将通过清晰的图文内容详细展示,确
速览 在《红色沙漠》中,挑战传说之狼这一强大的任务BOSS,需要玩家进行充分的准备并遵循完整的任务流程。整个过程环环相扣,你必须首先参与塞莱斯特家族的势力任务,通过完成任务将家族声望提升至指定等级,才能解锁【传说之狼】的专属讨伐任务,最终直面这个传说中的强大生物。 红色沙漠传说之狼怎么打 归根结底,
【宝可梦Pokopia】舒适度全解析:快速提升环境等级的核心秘诀 你是否正在探索《宝可梦Pokopia》世界,并希望有效提升宝可梦栖息地的舒适度?舒适度不仅是衡量宝可梦快乐程度的晴雨表,更是解锁游戏核心内容、加速发展的关键驱动指标。本攻略将系统性地为你揭示提升舒适度的核心途径,涵盖从装饰栖息地、建造





