合约跟单是什么?解析跟单的底层逻辑
2025年主流加密货币交易所:
- 欧易OKX >>>进入官网<<< >>>官方下载<<<
- 币安Binance >>>进入官网<<< >>>官方下载<<<
什么是跟单?
跟单(Copytrading)是一种投资组合管理工具,用户可以复制其他专业交易员的交易策略并在市场中执行。其核心目的是让用户与交易员拥有相同的交易策略和执行路径。
对于专业交易员而言,通过推广其交易策略,可以在盈利时获得利润分成。这种方式构建了交易员与跟单用户之间的共赢机制。
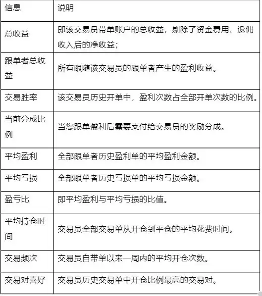
交易员主页的关键名词解析
在评估交易员表现时,以下核心指标值得关注:
- 总收益:交易员带单账户的总盈利,已剔除交易手续费和佣金的影响,反映账户的真实净收益。
- 跟单者总收益:所有跟随该交易员的跟单用户产生的累计盈利收益。
- 交易胜率:交易员历史开单中,盈利次数占全部开单次数的百分比。
- 当前分成比例:跟单盈利后需支付给交易员的分成比例。
- 平均盈利:所有跟单者历史盈利订单的平均获利金额。
- 平均亏损:所有跟单者历史亏损订单的平均损失金额。
- 盈亏比:平均盈利与平均亏损的比率,反映风险收益特征。
- 平均持仓时间:交易员全部交易单从开仓到平仓的平均花费时间。
- 交易频率:交易员自带单以来一周内的平均开仓次数。
- 交易对偏好:交易员历史交易单中开仓比例最高的交易品种。
跟单者的核心逻辑
跟单交易遵循以下底层逻辑:
- 交易员调整持仓数量后,跟单交易数量=跟单比例×调仓数量。若计算结果小于合约最小跟单数量,则该笔调仓不会触发跟单。
- 系统根据跟单者可用资金及设定的合约杠杆倍数,计算其可交易数量。若计算结果不超过跟单者可交易数量上限,则跟单成功,否则失败。
- 在不考虑跟单倍数和杠杆约束的情况下,跟单者会复制交易员的仓位变动情况,直到跟单资金不足为止。当交易员对相应合约减仓后,跟单者将获得对应的可用资金。
跟单交易的利润分成机制
跟单者所有跟单合约平仓后,系统会先冻结原持仓待分给交易员的利润。待次日10点前统一结算后再进行分配,利润总额=盈利总额-亏损总额。
如果跟单者主动停止跟单,系统将立即进行分成结算,剩余资金返回跟单者合约账户中。交易员的利润分成将在次日10点前统一发放。
分成比例由交易员在开启交易员功能时设定,后续暂不支持修改。具体分成利润=∑(单合约盈亏金额)×分成比例。若分成利润>0则立即分配;若分成利润≤0则不分成,原冻结利润将返回跟单者账户中。
相关攻略
```html 跟单交易是什么?Web3时代的智能投资新方式 在快速演进的Web3与DeFi世界中,跟单交易(Copy Trading)已成为普通投资者参与加密货币市场,特别是比特币合约等高波动性领域的重要工具。其核心逻辑在于:通过复制经验丰富的专业交易者(即“带单员”)的实时交易信号,实现策略的同
合约跟单是合约交易所内的一个功能,大部分头部交易所现在已经都上线了这个跟单功能,号称是人人都可以做的一个做合约的方式,那么,什么是合约跟单?本文将为大家详细介绍跟单背后的底层逻辑
热门专题
热门推荐
根据Gartner最新市场报告,2025年全球PC出货量突破2 7亿台,同比增长9 1%。在人工智能技术浪潮与AI PC算力升级需求的双重驱动下,整个PC行业正迈入一个全新的增长周期。作为细分市场的重要力量,游戏笔记本电脑也迎来了关乎性能、体验与场景定义的关键换代节点。 回顾行业发展,英特尔于202
TUSD是一种与美元1:1锚定的合规稳定币,由TrustToken团队推出。它通过第三方机构定期审计和银行账户托管确保透明度,旨在提供可靠的数字美元解决方案。其用途涵盖交易、支付、DeFi及跨境结算,但用户仍需关注其中心化托管、监管变化及智能合约安全等潜在风险。
OpenClaw 生态中那个关键的“眼睛”和“手”——Peekaboo v3,正式回归了。这不仅是一次版本更新,更像是一次关键的“补完”。它让 AI 不再只是停留在聊天框里给出建议,而是真正获得了观察屏幕、点击按钮、操作真实桌面的能力。 过去几个月,OpenClaw 的热度经历了一个典型的周期:从概
微信小游戏《找个球》,玩的就是眼力。每张看似相同的图片里,都藏着好几处“破绽”——有的明显,有的则隐蔽得让人抓狂。从简单的卧室场景,到复杂的宴会、雨夜,关卡越往后,画面细节越多,挑战也越大。想通关?秘诀就一个:沉住气,从左到右,一寸一寸地对比。 为了方便大家攻克难关,这里整理了一份全关卡通关攻略图合
《找个球》第10关攻略详解:如何快速找出15处不同?本关场景围绕经典角色“嬛嬛”与“大胖橘”展开,挑战在于发现两幅图片间的细微差别。这些差异点主要隐藏在人物的发饰造型、衣领褶皱、服饰花纹等细节处。同时,背景中的花草形态、秋千绳索乃至庭院摆设也可能存在巧妙改动。想要高效通关,建议玩家采用分区对比法,先







