币安质押ETH教程:操作步骤与收益计算
ETH2.0 是以太坊的变革,最大的加密货币交易所币安Binance 也抢上这股变革提出质押活动。但很多人不知道ETH 2.0 是什么?为什么加密货币可以升级?相比ETH 1.0 更新哪些功能?接下来我们会尽可能解释ETH 从1.0 到2.0 的变化,以及我们该如何使用币安简单投资ETH 2.0 。
最安全的虚拟币交易平台推荐:
- OKX(欧易交易所)>>>进入官网<<< >>>官方下载<<<
- Binance(币安交易所)>>>进入官网<<< >>>官方下载<<<
什么是ETH 2.0?有哪些改进?
近期BTC 和ETH 迎来新的一波强势上涨,一再创下历史新高,加密货币再度成为投资界新宠儿。
这一波的上涨,主要源自于许多名人对加密货币的正面评价,包含对冲基金经理Stanley Druckenmiller、资产管理公司贝莱德(BlackRock)、 Twitter 创办人Jack Dorsey等人;除了认可以外,他们甚至亲自买进持有,象征传奇投资者们也开始认同比特币的基本面。
ETH 身为主流币之一,也在三个月内价格几乎翻倍(从300~600 美金的强势飙涨),除了有上述的投资大佬认同之外,其实也很有可能和ETH 2.0 的升级有关。
下图为ETH 近三个月的走势(日期标示顺序为日、月、年):
PoS 权益证明机制的加入(Proof of Stake)
我们都知道,加密货币是记录在区块链上的数字资产,而区块链就是一个分布式帐本,保存着这些货币的交易纪录。
分布式账本是公开且不可更改的,因为它会要求链上的每笔交易都经过「验证」,而目前较为主流的验证方式,就是透过「PoW 」(Proof of Work),也就是工作量证明机制。
简单地说,PoW 就是我们熟悉的「矿工产业」,让矿工们透过电脑算力解题的方式来验证每一笔交易,而其中最快成功验证的人就可以获得加密货币作为奖励。
随着比特币飙涨,过去几年也出现了专职矿工投资显卡挖矿的有趣现象(因为算力越强就越容易抢先验证)。
PoW → 矿工透过电脑算力验证→ 获得加密货币奖励
然而,PoW 的方式虽然被公认有安全性上的优势,但是所花费的资源成本也是相当巨大的(包含电力与时间成本);
此外,由于矿工分布于世界各地,所以会出现各区网路效能不同而导致延迟的情况,造成ETH 每秒只能处理15 笔交易,BTC 每秒甚至只能处理7 笔交易;
相较之下,Paypal 在2015 年时每秒可以处理450 交易,VISA 每秒更是能处理5,000~8,000 笔资料。双方差距相当庞大,加密货币的运算速度显然很难满足广大的市场交易需求。
有鉴于此,近年逐渐有新的高效率验证方式出现,其中最广为人知的就是「PoS」(Proof of Stake),也就是权益证明机制。
PoS 不同于PoW 的地方是:它并不依靠电脑算力作验证,而是透过质押加密货币的数量来做为验证手段,至于这些质押加密货币的人,则被称为锻造者(Forger)。
锻造者会将自己的加密货币质押在智能合约的节点中,当你质押的币或是节点成功验证交易的话,你就能获得加密货币作为奖励。
PoS 用加密货币质押量取代传统挖矿,优点是不需要投资矿机也不用耗费电力,而且验证效率更高,对网路速度的要求更少;不过相对地,锻造者必须投资加密货币,并将这些加密货币做为质押,因此牺牲了流动性。
另外,PoS 的验证奖励方式也让ETH 变成一种具有生产性的数字资产,改变了以往加密货币总是被诟病没有实质生产力(没有现金流)的情况,
当用户质押的代币越多,所能获得的收益也就越高;所以PoS 其实就像是放存款在银行就能得到利息一样,只是利率比银行来得更高。
PoS 的介绍可以参考:区块链介绍:PoS 机制是什么?如何运作?有何风险?
PoS → 锻造者透过质押加密货币做验证→ 获得加密货币奖励
| 验证方式 | PoW | PoS |
| 中文 | 工作量证明机制 | 权益证明机制 |
| 原理 | 电脑算力验证(矿工挖矿) | 加密货币质押验证(锻造者质押币) |
| 优点 | 安全性高 | 效率高 |
| 缺点 | 效率差 | 富者恒富现象 |
引入分层分片技术(Sharding)
ETH 2.0 的区块链网路结构可以大致分为两个部分:
- 信标链:ETH 2.0 的主链,负责协同以及管理分片链和所有验证者,并运行PoS 机制。
- 分片链:主链上分出的区块链,每一条都可以视为一个单独的新链,负责分担主链上的部分数据。
由于每个分片链只需要负责运算一小部分的数据,因此可以大大减轻网路运算的负担,也不需要强大的硬件算力支持。(在ETH 2.0 中,预计会有多达64 条的分片链)
而根据白皮书的说明,目前现有的ETH 1.0 区块链,最终应该也会成为ETH 2.0 的其中一块分片链。
简单的说,ETF 1.0 就像是一条慢速单行道一样,时常会因为交通流量过载导致塞车;
而ETH 2.0 的升级则是把慢速单行道升级为高速公路,把主线道(信标链)的压力透过交流道(分片链)分散出去,从而提升整体的数据吞吐量。
如果说原本ETH 的区块链长得像是以下的图1 的话,ETH 2.0 的区块链就是图2。
(以上只是非常粗糙的示意图,实际状况要比这个复杂许多)
理论上,透过PoS 的验证方式以及分片链的引入,ETH 2.0 应该可以运行每秒超过10 万笔的交易,达到1.0 的一万倍!
在此总结一下ETH 2.0 的三大好处:
- 网路延迟更低,交易更快速
- 交易手续费降低
- 在前两项基础上,生态应用会更加蓬勃发展
ETH 2.0 的三个阶段,我们正处于Phase 0
ETH 2.0 是一个长达数年的庞大工程,你可以想像要把目前ETH 1.0 的链无缝接轨到2.0 上是一个极其复杂的技术。
因此ETH 2.0 前期可分为三阶段,分别专注开发不同的项目:
Phase 0 (阶段0)
主要是主链(信标链)的开发,信标链如上所述是采用PoS 验证方式。
在信标链上,用户可以质押32 个ETH 保证金成为验证者,并获得奖励,下文会介绍官方的质押方法。
Phase 1 (阶段1)
主要是分片链的开发。Phase 1 计划有64 个分片链,加上主链,一共有65 条链。
而你在Phase 0 所质押的ETH ,则必须等到Phase 1 启动之后才可以赎回。
目前预估Phase 1 大约还需要1~3 年才能启动,也就是说参与质押的用户会有数年的锁仓期,期间内将无法动用你质押的ETH,这是需要注意的风险。
Phase 2 (阶段2)
开始系统的整合工程,新的虚拟机开始可以支持帐户、智能合约、执行先前的工具和生态应用等等。
官方质押方式需要技术及硬体支持,门槛较高
现在我们知道想要参与ETH 2.0 的升级,可以透过在信标链上质押自己的ETH 并获得后续奖励,但实际操作其实有点复杂,需要一些技术知识以及硬件支持,对于一般用户是有门槛的。
以下会简述官方的质押方式,如果你想要小额无门槛的参与ETH 2.0,可以直接跳到下一段【如何在币安做ETH 2.0 的质押锁仓】。
官方质押步骤大纲:
- 硬体要求:你需要有一台效能不弱的电脑。
- 安装软体:你需要安装ETH 2.0 的客户端。
- 安装ETH 1.0 节点:目的是为了验证你质押的32 个ETH。
- 运行ETH 2.0 验证器:
进入ETH 2.0 启动面板,也就是官网
生成私钥和助记词
上传存款文件
连接wallet
确认交易摘要并存款
是不是听起来非常复杂,但其实我已经简化了许多。
在此总结一下官方质押的麻烦之处:
- 至少要拥有32 个ETH,才可以参与,以目前市价600 镁来看,相当于19200 美金(约53 万台币)。
- 作为一个节点需要硬体和软体支持。
- 步骤复杂,过程需要一些基本技术知识才知道怎么做。
如果你像我一样比较怕麻烦、没有时间研究,或是凑不齐32 个ETH 的话,都可以使用接下来教学币安的ETH 2.0 锁仓服务参与收益喔!
如何在币安做ETH 2.0 的质押锁仓完整教学
币安的ETH 2.0 锁仓是一种代理质押的服务,你只需要0.0001 ETH (约1.6 元台币)就可以开始参与质押,并且还能换得可交易的资产BETH,奖励同样是用BETH 发放。
用户只需要有币安帐户,通过KYC 认证,不需要操作上文提及的任何步骤,就可以直接进行质押。
接下来我们就来示范如何在币安上参与ETH 2.0。
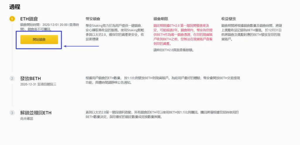
首先,进入币安ETH 2.0 锁仓,在网页中间找到「开始锁仓」。
输入想要质押的数量,之后币安会依照你质押的数目用1:1 的比例返还BETH 给你( 12/31 之后开始发放)。
什么是BETH 呢?
简单来说,BETH 就是你参与ETH 2.0 质押的凭证,等到锁仓期结束,你就可以使用这个BETH 换到一批新的ETH 2.0 代币。
按照币安的说法,锁仓期结束后你也可以单纯把BETH 当成一种资产进行交易,甚至可以提现。
例如我质押0.0545 ETH,之后币安就会给我0.0545 个BETH。
记住,我们存入的ETH 的返还奖励是用BETH 发放,而这些BETH 有1 – 3 年的锁仓期(必须等Phase 1 开发完成),之后才可以进行交易。
系统会再次确认你已经了解了ETH 2.0 锁仓的细节,阅读过后打勾,按确认即可。
完成上述操作后就锁仓成功了喔,整个过程相当简单迅速!
回到ETH 2.0 页面,你会发现右上角已经显示出你刚刚存入的ETH 数量。
接着就是静静地等待BETH 的收益和锁仓期结束啰!
下面会说明参与ETH 2.0 质押所获得的收益是如何估算的。
ETH 2.0 质押的收益如何计算?
以下是ETH 官方接露的报酬率,可以看出随着质押数量变得越多,年化报酬率将会越低。(一开始质押的用户为22%,最后会逐渐降到约6% 左右)
所以越早参与质押,最后获得的奖励就越高!
而币安会以官方接露的报酬率扣掉手续费后,再返还相应的BETH 奖励给用户,以下为官方说明:
币安Staking ETH 2.0 代理用户参与ETH 锁仓获取收益,链上收益扣除10% 节点费用(服务器成本)之后,剩余部分全部分配给锁仓用户。收益率参考数值为链上锁仓收益的百分之九十。
简单来说就是币安会收取约10% 的服务器成本,再把剩下90% 的受益返还给用户。
虽然10% 看似很多,但币安毕竟提供了低门槛零技术要求的服务给用户,因此这样的手续费其实相当合理;
以目前预估的11% 报酬率来看,投资人在扣掉手续费后(11%×10%=1.1%),仍然能有9.9% 的报酬率。
总结
以下总结币安ETH 2.0 锁仓服务的细节:
- 币安最少需要0.0001 ETH ,如果你自己去官方做质押,则需要32 个ETH。
- 年化报酬率5 – 20%(不过需扣除手续费)
- BETH 之后可以提现或是交易(具有流动性)
- 由SAFU 基金保证你的资产安全
- 不需要技术门槛与硬件支持
ETH 2.0 对于以太坊来说是一个全新的网路升级,透过PoS 验证方式,使用户可以质押ETH 并获得奖励,而这也让ETH 成为一个具有现金流能力的资产,大大强化了它的内在价值。
币安ETH 2.0 锁仓是一个不错的投资方式,有能力者可以选择使用官方的方式做质押,而一般新手用户仅需使用币安就可低门槛参与,年化报酬率依然有5 – 20% 。
唯独要注意锁仓期长达数年,若无法承受流动性风险者,需要谨慎考虑喔!
热门专题
热门推荐
一场外观绝美、内涵深刻的文化盛宴 灯火璀璨,人声鼎沸,这不仅仅是一个节日,更是一场值得亲身体验的文化盛宴。下面,就让我们一同走进那些精心整理的赞美之词,感受其中的欢愉与深意。 视觉与氛围的华章 当夜幕降临,眼前的景象便如梦似幻。彩色花灯层层叠叠,大小不一,形态各异,点点璀璨仿佛星河坠落人间,灼灼生辉
本站专题“元宵节句子”为你推荐以下内容 年年岁岁,今又元宵。佳节将至,我们特意从浩瀚诗海中撷取了15首经典元宵诗词。愿这些穿越时空的文字,能为你捎去圆圆满满的梦、绵长深厚的爱、舒畅愉悦的心情,以及接下来每一个团圆美满的日子和滚滚而来的好运。 如果说思念有声音,那便是为你吟唱的歌,字字句句皆是珍重;倘
醇香白酒,温暖心灵;团圆时光,倍感幸福。元宵节,美好时刻凝聚家人的情感。 说到元宵节,总绕不开那些温暖人心的祝福与感慨。我们精心整理了一份“元宵节说说”合集,希望能为你的佳节增添几分文采与情意。 元宵节说说(1--22条) 1、元宵节一过,大家的心思往往就转到了健康上,开始琢磨饮食,积极规划起新一年
CoinRoutes接入Uniswap API,为机构投资者打通了一条通往DeFi的便捷路径。这看似简单的技术对接,或许正在悄然重塑整个链上交易的生态格局。 CoinRoutes、Uniswap API 与机构级 DeFi:全新开端 CoinRoutes与Uniswap API的整合,堪称一次里程碑
元宵节的烟花,向来是节日里最动人的风景。它升腾绽放的瞬间,不仅点亮了夜空,更映照出我们对生活的热爱与珍视。这份璀璨的美好,值得与身边人共同分享。为此,我们精心整理了一系列元宵节烟花文案,希望能为你的佳节增添一抹诗意与温情。欢迎阅读、收藏,并传递给那些你所在乎的人。 元宵节的烟花文案(1--18条)















