Bitlayer币解析:未来前景与投资价值探析
Bitlayer是什么币?Bitlayer有什么优势?Bitlayer未来如何?支持长期持有吗?随着比特币扩容讨论的加热,过去半年里比特币的二层解决方案层见迭出。理想中的比特币二层应当不仅继承比特币的安全特性,还需构建一个可扩展且支持编程的链上金融基础设施。今天菜鸟下载小编给大家分享的是Bitlayer币的详细介绍了,希望大家喜欢!
2026虚拟币交易平台推荐:
- 欧易(OKX)交易平台(>>>进入官网<<<)(下载OKX的Android安装包)
- 币安(Binance)交易平台(>>>进入官网<<<)(下载币安Android安装包)
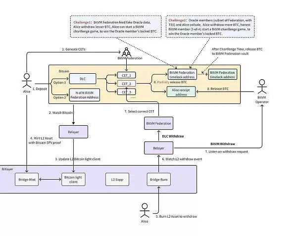
Bitlayer引领了基于BitVM的比特币二层解决方案,采用分层虚拟机技术(Layered Virtual Machine),利用零知识证明(zkp)和乐观验证(op)机制来支持各类计算。 此外,Bitlayer还通过OP-DLC和BitVM桥搭建了双通道双向锁定资产桥,从而实现与比特币第一层相等的安全性。
于此同时,一条链的成功少不了生态的建设。Bitlayer目前已与80个项目达成生态构建与合作,意向TVL已经突破10亿美金,
一、 Bitlayer 的设计以及优势
Bitlayer的主要技术创新在于采用最新的BitVM计算范式和OP-DLC桥。
与其他比特币第二层解决方案相比,Bitlayer旨在解决第二层面临的三个核心问题,并提出了相应的解决方案:
无需信任的双向锚定(Trustless 2-Way Peg) — — 结合OP-DLC与BitVM桥,引入了超越传统多签模式的创新模型。
第一层验证(Layer 1 Verification) — — 通过BitVM继承比特币的安全性。
图灵完备性(Turing-Completeness) — — 支持多种虚拟机,实现了100%与以太坊虚拟机(EVM)兼容的环境。
项目亮点
BitLayer 的核心目标是解决 BTC Layer2 中安全性(trustless)与图灵完备性之间的权衡。为了实现这一目标,项目确定了三个关键任务:
L1 资产免信任进出: 利用 DLC/LN 协议的创新,实现 BTC 在 Layer1 和 Layer2 之间的免信任资产双向流动。
L2 图灵完备虚拟机进行状态转移: 引入 VM(EVM/SolanaVM/MoveVM 等)来支持丰富的状态转移表达,实现图灵完备性。
L1 验证 L2 状态转移有效性: 利用 BitVM 在 Bitcoin L1 上进行验证,以确保 L2 的状态转移的有效性。
通过这三个任务的创新实现,BitLayer 打算通过若干个迭代阶段,最终实现 trustless+turing-complete 的 BTC Layer2。
团队
BitLayer 团队汇聚了资深的公链研发和生态建设专业人士,分别来自 Huobi 和 Polygon、Polkadot 等知名项目,拥有多年顶尖公链的实战经验。核心团队在区块链研发和运营方面具备全栈实操经验,曾成功启动过多个 EVM 兼容链、以太坊 zk-rollup 项目,以及一个 MPC+AA 自托管平台。这些项目总计 TVL 达到 14 亿美元以上,日交易量超过 400 万美元。
生态建设团队则在全球范围内拥有丰富的 web3 应用项目开发者关系资源,超过 6 年以上早期 Polkadot 和 Polygon 生态建设经验。他们成功对接数百个生态项目并部署到公链,同时积累了与数十个大型企业进行公链战略合作的经验。
得益于团队在业界的丰富经验和资源,BitLayer 在研发、商务运营、资本、渠道、社区支持等方面展现了极强的实力。这也使得项目能够在竞争激烈的区块链领域中迅速取得显著的成果。
设计架构
乐观验证
Bitlayer 采用与 Optimistic Rollup 相同的乐观执行机制,结合MATT提案(Merkelize All The Things)的架构方案。系统将基于欺诈证明和挑战-响应协议,不会对比特币的共识规则进行任何修改。
(来源:Bitlayer技术白皮书)
我们知道将一个大型程序提交到Taproot地址需要大量的链下计算和通信,但是其在链上的占用非常小。只要双方合作,他们就能执行任意复杂的、具有状态的链下计算,而不会在链上留下任何痕迹。仅在出现争议的情况下,才需要在链上执行。如有参与者证明交易无效性,交易就会被回滚。
Bitlayer通过链下计算和通信,然后以压缩格式将状态和零知识证明一起提交到一层区块链,减少了数据负载和相关成本,实现二层的扩容。
构建无需信任的跨链桥
桥接资产的安全性一直是第二层解决方案的关键,核心问题在于资产控制的方法。最常见的行业方法是第二层平台运营商基于MPC-TSS(多方计算和阈值签名方案)或Schnorr技术设置多签名账户,用户将其资产转入这些账户。这种传统方法导致用户完全失去对其资产的控制, 而Bitlayer利用OP-DLC + BitVM技术,使得用户可以保留对其资产的部分控制,my assets are my own。
通过双通道双向挂锁桥,Bitlayer不仅能满足第一层用户对BTC存取操作的自主控制需求,也保证了原生二层用户能够顺利提现。
一、分层虚拟机
为实现金融功能如抵押借贷、Swap和复杂合约,比特币二层需具备可编程执行能力的虚拟机(VM)。
Bitlayer引入分层虚拟机(LVM),前端执行智能合约与后端零知识证明生成解耦,支持多种智能合约和零知识证明验证器。借助Taproot,简化了ZK-STARKs验证,保证安全性与计算灵活性。
通过在 LVM 框架内集成对 EVM 的支持,开发者可以无缝地利用现有基于 EVM 的智能合约,同时从分层架构提供的增强执行能力中受益。
二、Bitlayer 生态百花齐放
在生态建设方面,依托强大的合作资源,目前Bitlayer的生态合作伙伴高达80家,其中包括基础设施、稳定币、wallet、检索等。我们相信在主网上市以后,Bitlayer的生态会呈现百花齐放的状态。
目前的生态伙伴包括:StarkWare、Hacken、AWS Cloud、Ankr、Polyhedra、Macaron、Trustin、Babylon、Particle Network、Meson、Nubit、BitSmiley、TokenPocket、Xverse、Flash Protocol、Umoja.xyz、RunesTerminal、Lamina、NFTGO、Giants Planet、Surf Protocol 、Tria、Tonka Finance、Ordimint和Caliber。
为了激励开发在Bitlayer上建设,3月29日Bitlayer 官方公布系列生态激励计划,首期活动Ready Player One将向生态构建者和项目方发放价值5000万美元的公链代币奖励,并鼓励Dex、Wallet、NFT Marketplace、Lending、LSD、Bridge、Stablecoin等类型项目在Bitlayer上建设。
目前Bitlayer还在于180家潜在合作伙伴谈深度合作,并且正在筹备一系列吸引用户参与Bitlayer社区建设的激励活动,包括推出Galxe和TaskOn忠诚度积分和生态项目打榜活动,以及官方NFT等。
三、展望未来
路线图
距离比特币减半到来还有不到10天的时间, Bitlayer 主网V1将于近期启动。
在未来的1–2年中,我们坚信未来能看到更多比特币原生的创新在Bitlayer构建与部署。Bitlayer能借助比特币东风,成为比特币生态发展风向标。
四、融资
近日,Bitlayer 获得500万美元融资,由Framework Ventures 和 ABCDE Capital 领投,StarkWare、OKX Ventures、Alliance DAO、UTXO Management、Ametry Capital、Kenetic Capital、Kestrel、Global Coin Research、Pivot Global 和 Web3Port 跟投。
著名天使投资人包括 Messari 首席执行官 Ryan Selkis、Messari 联合创始人 Dan McArdle、Asymmetry Capital 创始人 Dan Held、Hacken 首席执行官 Dyma、Sky Mavis 首席执行官 Trung 和首席技术官 Andy,以及 Kyber Network 创始人 Loi Luu 等都参与了本轮融资。
Bitlayer 的种子轮融资得到了生态系统合作伙伴的大力支持,包括 Hacken、AWS Cloud、Ankr、Polyhedra、Babylon、Particle Network、Meson、Nubit、BitSmiley、TokenPocket、Xverse、Flash Protocol、Umoja.xyz、RunesTerminal 等。
热门专题
热门推荐
平安夜给朋友的搞笑祝福语 还在为平安夜的祝福语千篇一律而发愁吗?想给朋友来点不一样的惊喜?没问题,这里为你整理了一份专属于朋友的、轻松搞怪的平安夜祝福语合集,保证让你的问候脱颖而出。 1 平安夜,报平安。如果今晚有一段祥和的旋律悄悄流过你的梦境,那可能是我翻山越岭、潜入梦乡的痕迹……今晚务必做个好
平安夜给妹妹的祝福语 平安夜就在眼前,想必你正为如何向妹妹传递心意而思量。一份恰到好处的祝福,最能温暖人心。这里为你精心整理了一份祝福语合集,希望能帮你把那份独特的牵挂与美好,准确送达。 1 将“平安”二字拆解:这是你的心愿,也是我的期盼,两者相连,便是一个完美的“同心圆”;你的平安,我的挂念,共
亚马逊狗狗币是啥?揭开迷雾背后的真相 在加密货币的世界里,各种新名词总是层出不穷。最近,“亚马逊狗狗币”这个词时不时就在社媒和论坛里冒出来,勾起了不少人的好奇心:这难道是电商巨头亚马逊亲自下场发行的官方狗狗币?还是某种跟亚马逊绑定的新玩意儿?真相是,“亚马逊狗狗币”并非亚马逊的官方产物,它更多反映了
平安夜就要到了,想好怎么给好朋友留言了吗? 这里为你整理了一份温馨又走心的平安夜留言合集,希望能给你带来灵感。选一句最合心意的,为你的好友送上专属祝福吧! 精选平安夜祝福留言 1 星星悄悄划过夜空,就像我悄悄落下的思念。千言万语,其实只想说一句:平安夜快乐! 2 愿平安夜摇曳的烛光,能点亮你新一
平安夜祝福语精选:让温暖与欢乐在字里行间流淌 平安夜,这个充满温馨与期盼的节日,总是承载着无数美好的祝愿。无论是送给亲人、爱人还是朋友,一句真挚的祝福便能瞬间拉近彼此的距离。下面为大家整理了一系列风格多样的平安夜祝福语,希望能为你的节日问候增添灵感与暖意。 平安夜祝福语(一) 1 宝宝,平安夜又要











