Core币是什么?未来前景、空投、挖矿与价格预测全解析
CoreDAO(CORE) 是一个在互联网核心运行的全新、独立的区块链,由Satoshi Plus提供支援。这种协议驱动的共识机制结合了工作量证明(PoW)和委托权益证明(DPoS)的最佳功能,确保最大程度的安全性、可扩展性和去中心化。
2025年主流加密货币交易所:
- 欧易OKX >>>进入官网<<< >>>官方下载<<<
- 币安Binance >>>进入官网<<< >>>官方下载<<<
在2023 年2 月,Core透过突破性的空投进入了加密货币前沿。那么,Core币是什么?投资者如何参与Core DAO空投呢?哪里可以买到Core币呢? core币未来价格如何?是否值得投资呢?
Core DAO是什么?
据官方介绍,Core DAO 是开发SATOSHI PLUS 生态系的官方去中心化组织,Core DAO 正在构建WEB3基础设施,并推广基于比特币PoW 和以太坊EVM的公共区块链。
而Core 是一个图灵完备区块链,由新的共识机制Satoshi Plus 提供支持,Satoshi Plus 共识机制采用协议驱动的验证者选举机制,结合工作量证明(PoW)和委托权益证明(DPoS)的最佳特性,以确保安全性、可扩展性和去中心化的最大化。
Core DAO 的主网在2023 年1 月宣布上线,根据公告,Core 网路旨在通过充当第二个BTC 区块奖励,来维护比特币网路,当比特币区块奖励在2040 年枯竭时, Core 网路将为比特币矿工提供奖励。
Core的运作原理
Core 利用了比特币区块链的工作量证明共识机制,以及委托权益证明来试图解决「区块链的三难困境」,接下来,我们将详细介绍其运作原理。
1.工作量证明
Core 区块链借鉴了比特币使用的工作量证明共识机制。 PoW 是一种实用的去中心化机制,任何拥有运算能力的人都可以参与挖矿。
在Core 网路中,BTC 矿工可以透过将其算力委托给Core 验证器来参与,也可以透过使用其公钥和私钥在BTC 和Core 区块链上同步其身份来运行自己的验证器。当交易提交时,BTC 矿工开采的区块透过中继器与Core 网路同步。网路透过追踪BTC 网路中每个矿工在前一周同一天生成的区块数量来计算每轮中每个验证者的BTC哈希能力。
简单来说,在Core 区块链的运作过程中,矿工只是委托他们的权力。也就是说,帮助保护Core 网路并不会影响比特币网路的安全,因此无需矿工花费任何额外的运算能力即可实现网路安全。
2.委托权益证明
与Tron等其他区块链一样,Core 使用称为委托权益证明(DPoS)的系统。然而,这与比特币工作量证明系统及其产生的杂凑能力一起使用。
DPoS 系统的工作原理是轮流选举21 名验证者,这些验证者由委托自己持有的代币持有者进行投票。这是为了解决较小的代币持有者进入门槛较高的问题,这些代币持有者本身并没有持有运行验证器所需的$CORE 数量。
3.Satoshi Plus共识机制
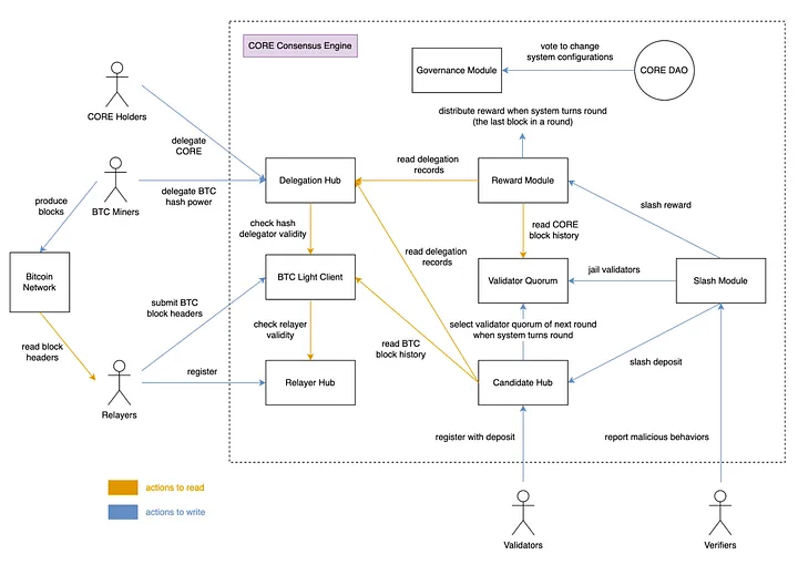
Core 区块链由其新构思的「satoshi plus」机制提供支援。这个系统是独一无二的,所以让我们仔细看看它的组件:
该系统由三个主要组件组成,分别为:
- 验证器:如上图底部所示,「验证器」负责在Core 上产生区块并验证交易。验证者必须注册并锁定可退还的CORE 押金,该押金将用于验证者集。当然,为了去中心化,任何人都可以参与。
- 中继器:在视觉效果的左下角,我们看到「中继器」,它将BTC「区块头」中继到共识引擎中的「BTC 轻客户端」。与验证者一样,中继者必须注册并锁定CORE 才能参与。
- BTC 矿工:这些矿工与保护比特币网路的矿工完全相同。矿工将算力委托给验证者。该验证器可以由他们或第三方运行。 BTC 矿工必须验证并同步身份才能参与。
需要指出的是,委托算力并不会剥夺保护比特币的算力。相反,它被重新设计了用途。
- $CORE 持有者:与其他DPoS 链一致,$CORE 持有者可以将其持有的资产委托给积极参与验证过程的验证者。
- 验证者:验证者报告网路上的恶意行为者。对恶意行为的惩罚可能是奖励或削减赌注或监禁验证者,这些当然会从验证者集中删除。
Core 的Satoshi Plus 机制旨在改善加密生态系统中的去中心化模型。这将使企业进一步参与web3 并充分相信区块链的影响。最终,Core 的目标是透过将比特币工作量证明共识模型的优点与委托权益证明共识相结合,一次性创建一个安全、去中心化且可扩展的网路。
Core币是什么?
CORE币是Core DAO的原生使用代币,在该网路中发挥着重要的作用。以下为Core币的几个主要用途:
- 交易费用
- 质押
- 核心网路的治理
凭借这些关键角色,CORE 代币持有者承担着运行和维护核心网路的艰巨任务。去中心化、自我主 权和稳定性都得到了Core 代币经济中特定的牢不可破的概念的支持。
CORE代币经济学
CORE 的硬上限为21 亿个代币,这意味着它按照价值的稀缺性原则发挥作用。更进一步,由Core DAO 确定的一定比例的奖励和交易费用将被销毁。为了确保网路奖励机制的长久性,参与者的奖励将在81 年的时间内支付。
奖励分配在每轮结束时以表格形式列出,总奖励的90% 分配给验证者,其余10% 分配给系统奖励合约,根据该合约向验证者和中继者支付费用。
此外,CORE 代币的初始代币分配如下:
- 代币分配总量的39.99% 分配给节点矿工。
- 代币分配总量的25.029% 分配给用户。
- 总代币分配的15% 分配给链上的贡献者。
- 代币分配总额的10% 用于储备。
- 9.5% 的代币分配进入财 政 部。
- 0.476% 的代币分配给中继者。
Core币空投丨Core DAO启动主网空投爆红
Core DAO 官方于2 月8 日宣布开启空投活动,并在社群中爆火。
根据CORE 代币的初始分配,CORE 网路的用户将通过空投获得5 亿2560 万个CORE 代币,占CORE 代币总供应量的25.029% 。
1.Core空投资格
空投的接收者是在Satoshi 挖矿APP 上挖出应用内奖励的合格使用者。
该公告提到,有资格获得空投的Satoshi 挖矿APP 使用者,将在APP 内收到说明资讯,为了接收空投的CORE 代币,他们需要将其公钥地址绑定至Satoshi 挖矿APP 帐户。
据Satoshi 挖矿APP 显示称,目前空投CORE 代币的数量已达105.7 亿个,领取人次达41 亿人次。
2.Core 代币解锁
正如Mainnet is Live 中所解释的那样,要空投的CORE 代币数量的25% 将在空投开始时提供给用户,其余75% 将在两年内每月解锁。两年期从前25% 的代币被空投/解锁时开始。锁定的CORE 代币将无法支持网路功能,例如发送、接收或与智能合约交互以进行质押等活动。
为了使贡献者和用户的利益保持一致,贡献者的代币也将归属。贡献者的代币将在4 年内授予(每月锁定1 年)。另外请注意,DAO 获得的早期验证者+质押奖励将在以后销毁。
3.Core 空投的分发时间和效率
空投将由仅由代码执行的去中心化智能合约执行。在设计和审计这些智能合约时,首要任务是通过去中心化和全面的安全检查确保用户安全。因此,审计代码的安全性需要区块链世界中许多最受尊敬的人进行不妥协的仔细考虑。在优先考虑安全性和去中心化而不是速度的情况下,空投可能需要长达60 天的时间才能开始。
4.Core DAO 后续计划
符合空投条件的Satoshi App 用户将在应用程序内收到指导信息。为了接收空投的CORE,他们会将他们的公钥地址绑定到他们的Satoshi App 帐户。当用户数据写入空投智能合约后,将向用户发送少量CORE 币,用于支付后续理赔中的gas费用。更多详情将在Satoshi App 中提供。
投资者如何参与Core空投?操作方法和教学
以下为领取Core 代币空投的具体教学:
Step1. 进入官网,选择“Airdrop”
成功将Core 网路添加到wallet后,请前往Core DAO的官方主页。
在右上角,您可以选择“Airdrop”选项。这将打开一个侧边栏,您必须在其中选择您的永久居住国。该网站将自动选择与您的ip 关联的国家/地区。如果显示正确的国家/地区,请点击「确认」按钮进行确认。
如果自动检测到的国家不是您的居住国,请使用显示的国家旁边的下拉菜单查看整个国家列表并选择您的居住国。选择正确的国家后,您将直接转到下一步。
Step2.连接wallet
在下一步中,您需要连接您的wallet。
选择显示的选项,即MetaMask wallet。选择MetaMask 选项后,点击「连接」按钮,您会将wallet连接到页面以领取您的CORE 代币。
如果你还没有在核心主网网路上,你的MetaMask wallet会弹出一个窗口,要求你切换网路。请注意,快照是在Testnet 的试用阶段拍摄的——对你来说应该是Mainnet。
如果您已经连接到核心主网,则只需按「连接」按钮确认连接到一侧。
之后,您应该直接跳转到Vesting Schedule 视图。请确保显示的wallet地址与您在Satoshi App 帐户中链接的地址相同。
之后您将看到您的CORE 币总额,以及现在可领取的金额。单击「声明」按钮继续。
请注意,快照是在Testnet 的试用阶段拍摄的。
Step3.开始启用Core 空投
在启用Airdrop 之前,每个用户将获得最多0.1 CORE 发送到他们的wallet以支付gas 费用。
请注意,在您领取代币期间,网路可能会拥堵。这很可能是由于大量用户试图同时领取空投。
请考虑以下两个选项之一:
- 如果您希望尽快确认您的索赔交易,您可以提高您的gas 价格。
- 如果您想避免高昂的汽油费,请尝试在不那么繁忙的时间领取您的空投。
Core币价格走势分析
自空投消息发出后,Core 币价格迅速冲上$6.47 历史高点,而后开始回落。
在进入2024 年后,在比特币价格飙升并突破价格新高的影响下,Core 币再度突破3 美元,最高达到3.77 美元,达到了历史高点的一半以上。
截止7 月2 日,CORE 的交易价格为$1.32,在过去24 小时下跌了1.74%。
当前CORE 市值为$1,185,924,428,在所有加密货币中排名63。此外,其过去24 小时交易量为$51,139,204,流通供给量为896,015,804 CORE(占总供给的42.67%)。
以下为CORE 最新价格走势图:
CORE币未来如何?
虽然Core 已经成功上线了主网,完成了计划中的空投,目前已经在约34 家交易所上市,但开发团队仍在积极工作。团队打算扩展和促进Core 在多个链上的使用。
市场上任何代币的相关性在很大程度上也取决于它寻求解决的问题。 Core 区块链试图透过其突破性的「satoshi plus」机制来解决区块链的三难困境。此外,它还旨在透过增强去中心化、安全性和可扩展性来改善web3。这些都将有助于其未来的发展。
CORE币价格预测
core币是一种很新的加密货币,为了帮助您确定CORE 币是否是值得购买的好加密货币,以下将对core coin 未来价格走势进行分析预测。
下表为我们对未来几年CORE 价格预测的简要概述,确保您对该代币的价值潜力有一个大概的了解:
| 年度 | 最低价格 | 最高价格 |
| 2024年 | 1.84 美元 | 4.51 美元 |
| 2025年 | 6.05 美元 | 7.22 美元 |
| 2030年 | 13.83 美元 | 15.39 美元 |
2024 年core 币价格预测
据我们对2024 年CORE 币价格的预测,随着合作和进步的增加,CORE 预计到2024 年底将达到4.51 美元的最高价格。在最看跌的情况下,CORE 的价格可能会跌至最低1.84 美元,平均价格约为3.72 美元。
2025 年core 币价格预测
Core DAO 看起来处于有利地位,可以在未来几年充分发挥其潜力。如果Core DAO 成功地提振了加密货币爱好者的市场情绪,那么CORE 加密货币的价格可能会在未来五年内继续上涨。
根据我们对2025 年Core DAO 价格的预测,到2025 年,CORE 价格估计最低将达到6.05 美元,最高价格可能达到7.22 美元。预测的平均价格可能为5.67 美元。
2030 年core 币价格预测
Core DAO 生态系统随着新用户的加入而积极发展,并将长期保持活力。我们的Core DAO 价格预测2030 预测到2030 年底CORE 的交易价格在13.83 美元到15.39 美元之间。 CORE 代币的平均价格可能升至14.19 美元。
值得注意的是,在此之前,加密货币市场可能会受到许多不同事件和更新的影响,因此,最好对此类预测持保留态度。
Core挖矿教学
如果您想要参考Core 币挖矿,首先,您需要下载Core DAO应用程式(中本聪挖矿应用程式),然后注册、登入、通过「我不是机器人验证」,并根据指示开始挖矿。
您可以造访https://www.coredao.org/下载Satoshi Mining APP 并参与,也可以造访https://www.satoshiapp.xyz/pc/直接下载Satoshi MINING APP 。
CORE币怎么买?
通过以下步骤即可快速买卖交易CORE币,下文币圈子小编将以欧易交易所给大家举例详细说明下:
1、点此进入欧易官网,点击右上角注册按钮进入注册页面。用户可以选择使用手机号或者邮箱注册,按要求输入手机号/邮箱—设置密码—点击注册(邮箱注册需再输入验证码),完成注册即可。
2、新用户注册后,先验证身份(KYC验证)才可进行交易,完成KYC身份认证以及安全设置可以保障我们的资金安全,开启不同等级的身份认证可以解锁对应的交易权限。打开欧易官网(>>>点击进入欧易官网<<<),在页面右上角点击【个人中心】—【身份认证】,进入身份认证页面,按照页面提示完成LV.1基础认证、LV.2高级认证和LV.3视频认证。
注意事项:
(1)认证级别越高,在进行法币交易时,更容易匹配到更优质的商家和更优惠的价格。
(2)官网无法进行LV.3视频认证,请下载欧易APP(>>>点击下载安装<<<)完成认证。
3、登录欧易交易所(>>>点这里下载安装<<<)之后点击首页交易,选择基础交易,币币交易
4、在右侧输入CORE,但交易所还未显示出相关交易对,是因为CORE币还没有到上线时间,可以耐心等到2023年2月8日20:00也就是今晚八点,即可在线交易。
5、待上线后选择CORE的交易对CORE/USDT,点击网页下方的买入CORE,既可进行实时交易买卖。
相关攻略
一个价格高,一个实力强,对于BLUR币和CORE币哪个更有潜力?这个问题在币圈也是看法不一,根据当前数据来看,CORE币更具有潜力,两个都是上新不久的货币,下面小编为大家详细说一说,
CORE 币是一个加密货币项目,旨在构建一个分散式数据存储和计算网络,该项目旨在通过将计算和存储资源分布在全球的节点上,提供可靠且高效的云计算和数据存储服务,那么究竟这个CORE是什么币种?投资者们想要知道这个CORE币有没有价值?下面就让小编来为大家介绍一下
CORE币是一种加密货币,其全称是"CoreChain",CoreChain 是基于区块链技术的一个项目,旨在建立一个去中心化的生态系统,在过去的一段时间里备受关注,投资者们都在关心CORE 未来能涨到多少钱呢?本文将从多个角度对此进行分析和预测
CORE币也被称为酷儿币或酷尔币,是一种基于区块链技术的非通货膨胀性加密货币,它是EVM兼容的L1链,旨在提供一种安全、快速和低成本的支付解决方案,同时促进加密货币技术在现实生活中的应用,那么,近期暴涨的CORE币2024年能涨到什么价位?下面将为大家详细介绍
CORE币是Core DAO的原生使用代币,主要用途包括交易费用、质押及核心网路的治理发挥着重要的作用,那么,究竟Core币是什么?未来如何?下文将为大家详细介绍Core币,Core空投、挖矿教学及价格预测
热门专题
热门推荐
《异环》六大保险点位分享:轻松入手海量方斯 在《异环》的世界里探索,手头紧可不行。好消息是,地图上藏着一些“大保险”,打开就能获得海量的游戏货币——方斯。这无疑是快速积累前期资本、提升游戏体验的捷径。今天,我们就来详细盘点一下由“一世逍遥”发现的六大保险点位,帮你把资源稳稳收入囊中。 以上便是目前整
异环共存测试:开启技术协同新篇章的关键一步 在科技前沿领域,异环共存测试正逐渐从理论构想走向实践舞台,成为推动相关技术从实验室走向规模化应用不可或缺的一环。它的意义,远不止于一次简单的技术验证。 测试启动在即:万事俱备,只待东风 那么,这项备受瞩目的测试究竟何时会正式启动?这无疑是圈内人士共同关注的
对于加密货币投资者而言,及时获取准确的行情数据至关重要 想在币圈做出明智的决策,手里没几件趁手的“兵器”可不行。今天,我们就来盘点几款市场上广受好评的免费行情工具,从交易所App到专业数据平台,它们各有所长,能帮你把市场脉搏摸得更准。 主流交易所App(行情与交易一体) 对于大多数投资者来说,交易所
在明日方舟的众多角色中,贝洛内是一位颇具特色的干员,其是否值得培养引发了不少玩家的讨论。 贝洛内的技能机制,可以说是她最亮眼的招牌。一技能“强化下次攻击”,听起来简单,实战中却颇有讲究。面对那些皮糙肉厚的敌人,这一下高额伤害往往能起到关键的破防作用,为后续输出打开局面。而她的二技能就更具战术价值了,
如何退出Weverse社区?一份详细的操作指南 在Weverse上,随着兴趣变化或时间安排调整,你可能需要退出一些已加入的社区。这个过程其实并不复杂,但了解清楚每一步,能帮你避免误操作。下面就来详细拆解一下整个流程。 第一步:定位并进入目标社区 首先,确保你已经登录了自己的Weverse账号。打开应














