Pump.fun vs SunPump:谁是Memecoin最佳发射台?
Pump.fun和SunPump哪个更好?米姆币游戏一直在升温,SunPump和Pump.fun将成为市场上的顶级发射台。SunPump在Tron区块链上运行,而Pump.fun在Solana上运行。两者都开辟了自己的利基市场,但他们的方法和表现不同。那么,哪一个更好呢?让菜鸟下载小编带着大家深入了解Pump.fun和SunPump,看看到底发生了什么。
最安全的虚拟币交易平台推荐:
- OKX(欧易交易所)>>>进入官网<<< >>>官方下载<<<
- Binance(币安交易所)>>>进入官网<<< >>>官方下载<<<
要点总结
Memecoin 发行平台降低了入门门槛:像 Pump.fun 和 SunPump 这样的平台让用户可以轻松创建和交易 Memecoin,降低了技术门槛,并与 Solana 和 TRON 等流行区块链无缝集成。
地区聚焦与性能差异化:SunPump 针对亚洲市场,特别是利用其强大的社区支持,而 Pump.fun 则专注于西方市场。SunPump 在每日 Token 发行和收入方面表现优于 Pump.fun,这得益于其战略性推广和更高的代币在去中心化交易所上市的成功率。
发行平台的机会和好处:Memecoin 发行平台市场为那些优先考虑区块链集成、社区参与和用户友好界面的平台提供了显著的增长潜力。
1. 解读 Memecoin 现象
Memecoin 的崛起深深植根于互联网文化,其中 memes 的病毒式传播被用于推动其受欢迎程度。最初因其幽默和亲切感而吸引人,Memecoin 很快演变为投机投资,其价格随着社区支持和社交媒体热度飙升。
例如,Dogecoin 曾经仅值几美分,其市值在 2021 年 5 月飙升至超过 880 亿美元,这得益于像 Elon Musk 这样的名人背书和广泛的媒体报道。这一现象说明了文化趋势如何与经济力量交汇,将社会上有意义的现象转变为具有金融价值的资产。 然而,对于创作者来说,推出新的 Memecoin 可能是复杂且令人生畏的。这就是专门的发行平台发挥作用的地方。
这些平台简化了 Memecoin 的创建和分发,使用户能够专注于建立社区和制造热度,而不是应对加密货币开发的技术挑战。 其中一个平台是 Pump.fun,一个建立在 Solana 生态系统上的 Memecoin 发行平台。Pump.fun 使用户能够仅通过一次点击就创建和推出他们的 Memecoin。这种无缝集成的币创建和交易对 Memecoin 的成功至关重要,因为它降低了创作者的进入门槛,并为新代币提供了即时流动性。
2. Memecoin 发行平台如何运作?
来源:Pump.fun
作为首个 Memecoin 发行平台,Pump.fun 的愿景是简化在 Solana 网络及其他支持区块链上创建和交易 Memecoin。最初,创建 Memecoin 时,用户只需输入名称、代号和图像,并支付约 0.02 SOL(约 3 美元)的少量部署费用。
在 Pump.fun 的更新公告中提到:“这使得有人可以在不购买任何代币的情况下创建新币。来源:@pumpdotfun
然而,最近的一次更新引入了一种新的激励机制,通过取消 Token 部署成本,并在 Token 超过绑定曲线阈值时奖励创建者 0.5 SOL(约 80 美元)。在这一新结构中,第一个购买迷因币的人将支付 Token 创建费,即 0.02 SOL(约 3 美元),而不是由创建者承担。这一改变让创建者无需购买任何 Token 供应即可创建代币。
一旦 Token 部署,Pump.fun 会自动生成与 SOL 的交易对,使新发行的迷因币立即可以交易。该平台采用绑定曲线模型来确定 Token 的价格,确保随着需求增加,价格相应上升。这种动态定价机制通过根据实时需求调整流动性,有助于维护一个公平的市场,降低价格操控的风险。
来源:pump.fun
Pump.fun 还整合了防止市场操纵的措施,例如通过不进行预售或内部分配来确保公平发行,并采用燃烧机制,在达到特定市值里程碑后减少流动性。此外,该平台费用低廉,并支持包括 Base 和 Blast 在内的多个区块链,对广泛的用户群体,包括从初学者到经验丰富的加密爱好者,都具有吸引力。这种综合方法不仅推动了 Memecoin 创建的民主化,还增强了安全性和市场完整性,使 Pump.fun 成为日益扩展的 Memecoin 生态系统中的一项宝贵工具。
3. 深入对比分析:SunPump vs. Pump.fun
来源: Tiger Research
随着 Pump.fun 和 SunPump 等平台的出现,Memecoin 启动平台的市场格局发生了显著变化。SunPump 是一个基于 TRON 的新 Memecoin 启动平台,于八月推出。两者都在市场上占有一席之地,但在用户基础、性能指标、成功率、社区参与和平台功能等关键方面存在差异。我们将深入探讨这些差异,提供全面的比较,帮助用户了解哪个平台更适合他们的需求。
3.1. 受众用户
Pump.fun 使用西方文化的 meme,而 SunPump 更倾向于亚洲文化的方式。来源:SunPump, Pump.fun
在 Justin Sun 的战略营销努力下,SunPump 成功在亚洲建立了强大的社区基础,并有效利用本地化支持提升参与度。相比之下,Pump.fun 主要面向西方市场,这在其独特的 meme 文化和为受众量身定制的内容中可见一斑。这种差异突显了每个平台如何调整策略以吸引特定的用户群体,通过文化相关的策略来优化用户体验和参与度。
3.2. 每日代币发行和收入
SunPump 于 2024 年 8 月在 TRON 网络上发布,展示了令人印象深刻的性能指标。2024 年 8 月 21 日,SunPump 达成了一个重要的里程碑,一天内发行了超过 7,500 个 Memecoin,创造了 56.7 万美元的收入。相比之下,基于 Solana 的 Pump.fun 在同一天发行了 6,900 个代币,收入为 36.8 万美元。这种差异突显了 SunPump 的快速崛起以及其吸引更多项目和资本的能力。
3.3. 成功率
截至本文撰写时,SunPump 在去中心化交易所的代币上市方面表现出更高的成功率。SunPump 上发行的代币中有 2% 在 TRON 的 Sunswap 上市,而 Pump.fun 的代币中只有 1.26% 在 Solana 的 DEX Raydium 上市。更高的成功率表明 SunPump 在筛选和支持高质量项目方面更具优势,这增强了其作为交易平台的信誉和可靠性。
3.4. 生态系统集成
SunPump 从与 TRON 区块链的无缝集成中受益,TRON 以其高速交易和低 gas 费用而闻名。这种集成支持更流畅的交易体验,并由 TRON 的大量流动性支持。Pump.fun 在 Solana 上运行,也提供快速交易,但在区块链支持方面扩展较慢。最近,Pump.fun 已与 Base 和 Blast 集成,这提升了其相较于 SunPump 的 TRON 基础生态系统的多功能性。
3.5. 推广和社区参与
SunPump 的增长主要得益于 TRON 创始人 Justin Sun 的积极推广和高达 1,000 万美元的激励计划。这种积极的推广策略吸引了更大、更活跃的社区,带来了更高的每日活动量和收入。相对而言,Pump.fun 虽然是 Memecoin 启动平台领域的先驱,却难以保持其最初的势头。用户越来越倾向于选择像 SunPump 这样提供更强大推广支持和社区激励的平台。
4. 商业机会
随着 Memecoin 启动平台市场的不断发展,了解关键成功因素对加密世界的利益相关者至关重要。这些因素不仅突显了启动平台成功的原因,还为决策者在评估投资机会或考虑开发自己的 Memecoin 启动平台时提供了指导。
来源:Tiger Research
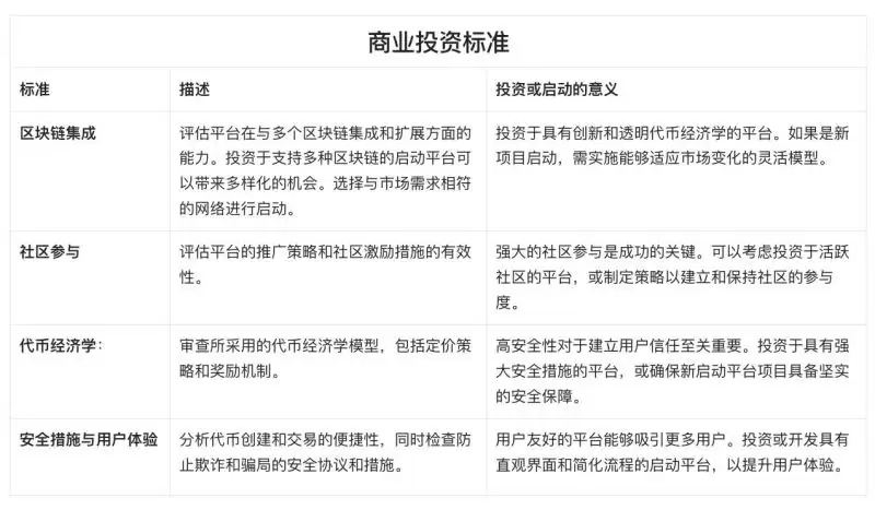
区块链集成和可扩展性:能够与多个区块链集成并具备可扩展性的启动平台在发展中占据优势。这种灵活性允许它们进入多元化市场,并支持日益增长的交易量。
社区参与和激励措施:通过有效的推广和激励措施来建立强大而活跃社区的平台,往往能吸引更多项目和用户。活跃的社区推动平台活动,并对整体成功至关重要。此外,创始人应积极利用社交媒体渠道,发挥个人品牌的影响力,提升企业形象。
代币经济学创新:采用创新代币经济学模型的启动平台,例如更先进的绑定曲线或创新的奖励系统,能够在竞争中脱颖而出,吸引更多项目和投资者。目前,大多数启动平台都使用相似的绑定曲线模型。
增强的安全措施:在 Memecoin 领域,骗 局和低质量项目频发,因此强大的安全措施至关重要。优先考虑安全的平台能够建立信任和信誉,从而更具吸引力。
用户友好的界面:简化代币创建和交易过程对于用户的接受度至关重要。拥有直观界面和简化流程的平台更容易吸引用户。
综上所述,理解这些关键成功因素对于在 Memecoin 启动平台市场中做出明智决策至关重要。投资者通过评估这些因素,可以识别出潜在的良机。而对于计划推出 Memecoin 启动平台的人来说,关注这些关键点则是打造成功且有竞争力平台的基础。通过将策略与这些见解相结合,利益相关者能够更好地适应不断变化的市场环境,并在加密世界中抓住增长机遇。
Sunpump和Pumpfun正面交锋:哪个更好?
米姆币游戏一直在升温,SunPump和Pump.fun将成为市场上的顶级发射台。SunPump在Tron区块链上运行,而Pump.fun在Solana上运行。
两者都开辟了自己的利基市场,但他们的方法和表现不同。那么,哪一个更好呢?
SunPump于8月9日推出,总价值锁定(TVL)约为82.1亿美元。在短短一个月内,SunPump已经部署了4.6万个代币。该平台最近从8月21日推出的7531个代币中达到了每日收入567000美元的峰值。
另一方面,Pump.fun自2023年12月以来一直在游戏中。它坐拥50亿美元的TVL,这令人印象深刻,但仍落后于SunPump。
Pump.fun自成立以来已经推出了惊人的193000个代币,但该平台从6941个代币中仅获得了368000美元。
SunPump正在赢得每日活跃用户(DAU)之战。每天登录的用户比Pump.fun还多。更多的用户意味着更多的活动,这通常会转化为更多的收入。
但这也关乎速度。SunPump正在利用Tron网络进行更快的交易,这使其在用户满意度方面具有优势。但不要把Pump.fun算在内。该平台拥有强大的社区,并在模因币社区中享有盛誉。
它已经存在了更长的时间,这意味着它有更多的时间来解决任何问题并建立一个忠实的用户群。这两个平台都使用绑定曲线机制根据需求设定代币价格。
用户购买的越多,他们的去中心化交易所增加的流动性就越多——Raydium为Pump.fun,SunSwap为SunPump。但这就是SunPump再次开始领先的地方。
Tron背后的大脑Justin Sun正在大力推动SunPump。他有宏伟的计划,包括在短短三个月内实现2000万笔日常交易。
但我们不要忘记,这两个平台都在处理模因币,众所周知,即使对于加密货币来说,模因币也风险太大。地毯和阴暗的项目太常见了,用户需要意识到他们在玩火。
去中心化意味着,虽然它们提供了获得巨大收益的机会,但也伴随着巨大的风险。如果用户开始失去信心,可能会有麻烦。
总结
综上所述,Memecoin 现象显示了互联网文化和社交媒体如何能够迅速将小众趋势转化为重要的金融资产。Pump.fun 和 SunPump 等平台通过简化 Memecoin 的创建和交易,成功地抓住了这一趋势,每个平台都具备其独特的优势和挑战。随着 Memecoin 启动平台市场的演变,成功将愈发依赖于社区参与和创新的代币经济学等因素。
对于相关利益者而言,Memecoin 的主导链已拥有成熟的市场先驱。然而,平台之间缺乏显著差异化也带来了独特的机遇。成功的关键在于打造一个具备明确独特卖点(USP)的产品,使其在众多启动平台中脱颖而出。随着文化潮流和技术创新不断塑造这个动态的领域,快速发展的加密 meme 世界中既充满机遇又面临挑战,创新对于保持竞争力至关重要。
热门专题
热门推荐
这项由清华大学、美团、香港大学等多家顶尖机构联合开展的研究,于2026年3月以预印本论文(arXiv:2603 25823v1)的形式发布。它直指当前AI视觉生成领域一个被长期忽视的核心问题:这些能画出“神作”的模型,到底有多“聪明”?研究团队为此构建了一套全新的测试基准——ViGoR-Bench,
人工智能的浪潮席卷了各个领域,机器在诸多任务上已展现出超越人类的能力。然而,有一个看似寻常却异常复杂的领域,始终是AI研究者们渴望攻克的堡垒——让机器像真正的学者那样,撰写出一篇结构严谨、逻辑自洽、图文并茂的完整科学论文。这远比下棋或识图要困难得多。 2026年3月,一项由中科院AgentAlpha
这项由法国Hornetsecurity公司与里尔大学、法国国家信息与自动化研究院(Inria)、法国国家科学研究中心(CNRS)以及里尔中央理工学院联合开展的研究,发表于2026年3月31日的计算机科学期刊,论文编号为arXiv:2603 29497v1。 在信息爆炸的今天,我们每天都在网上留下数字
当你满怀期待地拆开一台全新的智能设备,最令人困扰的往往不是如何使用它,而是如何让它真正“理解”指令并智能地执行任务。如今,一个更为优雅的解决方案可能已经出现。来自清华大学深圳国际研究生院与哈尔滨工业大学(深圳)的联合研究团队,近期取得了一项极具前瞻性的突破:他们成功训练人工智能自主“撰写”并精准理解
2026年3月,来自华盛顿大学、艾伦人工智能研究所和北卡罗来纳大学教堂山分校的研究团队,在图像智能矢量化领域取得了一项突破性进展。这项研究(论文编号:arXiv:2603 24575v1)开发了一个名为VFig的AI系统,它能够将静态的栅格图像智能地转换为可自由编辑的矢量图形,如同一位“图形考古学家















