Zenrock (ROCK) 币介绍:未来前景与价格走势分析
Zenrock ($ROCK) 代币将于 2024 年 11 月 29 日上午 08:00(UTC)在 gate.io和BitMart 交易所上市,并上线 ROCK/USDT 。那么Zenrock($ROCK)币未来价格行情如何呢?未来前景怎么样呢?下面就和菜鸟下载小编一起看看什么是Zenrock($ROCK)币吧!
最安全的虚拟币交易平台推荐:
- OKX(欧易交易所)>>>进入官网<<< >>>官方下载<<<
- Binance(币安交易所)>>>进入官网<<< >>>官方下载<<<
DeFi初创公司Zenrock计划推出去中心化托管服务。Zenrock是在Qredo被10T Holdings和1RoundTable Partners收购后重组成立的,旨在通过去中心化多方计算(MPC)wallet来分散私钥管理,从而避免单点故障风险。Zenrock目前处于测试网阶段,计划于年内正式上线。公司还宣布推出去中心化的比特币代币zenBTC。
Zenrock ($ROCK)币是什么?
ZenBTC 是一种收益包式比特币解决方案,通过 Zenrock 先进的分布式多方计算 (dMPC) 技术确保真正的去中心化。Zenrock 由经验丰富的区块链工程师团队打造,可确保 zenBTC 的安全和透明,并提供实时储备证明和跨主要 DeFi 协议的无缝集成。作为 zenBTC 的基础,Zenrock 不断创新,将比特币 17 亿美元的市值带入不断发展的 DeFi 生态系统。
zrChain Introduction(zrChain介绍)
Overview(概述)
Policies(政策)
Policies define the conditions that need to be met in order for the request to be processed by the corresponding keyring, like Zenrock's MPC. The policies contain participants that are eligible to approve and reject requests.
策略定义了需要满足的条件,以便相应的密钥环(如Zenrock的MPC)处理请求。这些策略包含有资格批准和拒绝请求的参与者。
Once a request is formed, by for example requesting a signature, actions for other workspace owners or admins are being created, as defined in the workspace's policy. Once the condition specified in the respective workspace policy is met, the request is published and can further be processed by the MPCs.
While policies on Zenrock are already very powerful and help to split risk and control across multiple accounts, we are aiming to improve our policy engine to allow more nuanced policy conditions.
一旦形成请求,例如请求签名,就会按照工作区策略中的定义创建其他工作区所有者或管理员的操作。一旦满足相应工作区策略中指定的条件,请求就会被发布,MPC可以进一步处理。
虽然Zenrock的政策已经非常强大,有助于在多个账户之间分散风险和控制,但我们的目标是改进我们的政策引擎,以允许更细致的政策条件。
zrChain Actively Validated Services(zrChain积极验证服务)
zrChain adds economic security through an Eigenlayer integration which enables supplying economic collateral to a smart contract that is connected with zrChain's validation module. If validators misbehave, they risk getting slashed and losing their stake on zrChain directly as well as on the smart contract on Ethereum.
zrChain通过Eigenlayer集成增加了经济安全性,该集成能够为与zrChain验证模块连接的智能合约提供经济抵押品。如果验证者行为不端,他们就有可能被大幅削减,直接失去在zrChain以及以太坊智能合约上的股份。
Smart Contracts with CosmWasm(使用CosmWasm的智能合约)
Besides providing three custom modules, Zenrock also has support for CosmWasm. The rust-based smart contract language allows building more dynamic use cases, dapps and other features to facilitate a rapid development and cost-effective interaction.
For more detailed information about zrChain, check out the zrChain docs.
除了提供三个自定义模块外,Zenrock还支持CosmWasm。基于rust的智能合约语言允许构建更动态的用例、dapp和其他功能,以促进快速开发和经济高效的交互。
有关zrChain的更多详细信息,请查看zrChain文档。
Cosmos SDK
zrChain is built with the Cosmos SDK which is a modular blockchain framework customized to build application-specific blockchains with their own set of validators and connected to the Cosmos ecosystem with the IBC protocol. Besides easily implementing your own custom modules, the Cosmos SDK brings standard modules that cover the basics of blockchain interaction, like for example the interface to CometBFT - the underlying consensus engine. This allows Zenrock to be highly performant, compatible and tailored for its own applications.
zrChain是用Cosmos SDK构建的,Cosmos SDK是一个模块化的区块链框架,可定制用于构建具有自己的验证器集的特定于应用程序的区块链,并通过IBC协议连接到Cosmos生态系统。除了轻松实现自己的自定义模块外,Cosmos SDK还提供了涵盖区块链交互基础的标准模块,例如CometBFT的接口——底层共识引擎。这使得Zenrock能够高性能、兼容并为自己的应用量身定制。
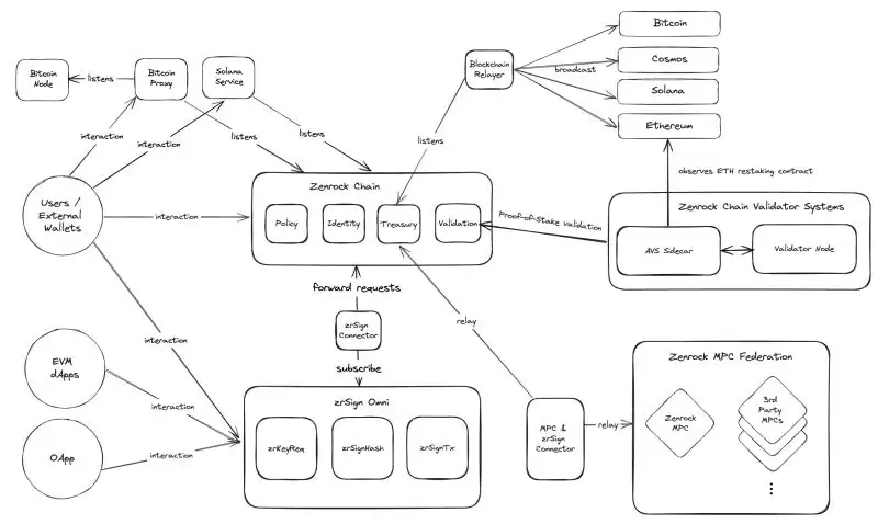
Zenrock系统架构
Zenrock系统架构定义了基于区块链的多方计算(MPC)系统中的组件,该系统以安全和可信的方式为广泛的使用场景提供服务。
Zenrock区块链
核心组件是Zenrock区块链,它作为事实来源,负责协调以下事务:
- 新的密钥请求(例如,使用MPC系统)
- 密钥环注册与管理
- 签名生成与管理
- 策略控制——实现签名的多方控制
- 重新质押ETH以增强经济安全性
- 其他标准Cosmos功能,如质押、治理、跨链通信(IBC)等
除了标准Cosmos模块外,Zenrock区块链还整合了四个额外模块,用于:
- 在身份模块中创建和管理工作空间和密钥环
- 在国库模块中请求和管理密钥,以及请求签名
- 在策略模块中创建和定义策略
- 在验证模块中启用以重新质押的ETH形式使用额外抵押品
用户可以使用自托管wallet或任何已注册的密钥环(如Zenrock MPC系统)与Zenrock区块链进行交互。Zenrock区块链使用户能够与自定义模块进行交互、质押代币并参与治理。作为平台无关的签名生成和密钥管理服务,它为一些最大的区块链生态系统提供了统一访问。
密钥环
密钥环定义了管理密钥和签名创建的链下系统。开发者可以根据需要开发、注册和使用自定义密钥环。
密钥环在Zenrock区块链上注册后,会接收密钥和签名请求,这些请求在链下处理。密钥环的响应通过特定方控制器发布在Zenrock区块链上。首个企业级密钥环是Zenrock多方计算系统,它作为密钥环提供MPC服务,从而允许参与者分散控制权并管理风险。
中继器
中继器组装未签名的交易和返回的签名,并将它们广播到相关网络。在私有交易中,由于不披露有效载荷的详细信息,请求方需要运行自己的中继器。
AVS Sidecar
AVS Sidecar是与验证器节点并行运行的附加组件。AVS Sidecar允许使用以重新质押的ETH形式存在的额外抵押品,并将其与原生ROCK质押相结合,以计算验证器的投票权。每个验证器的Sidecar都会监控我们在以太坊上的AVS合约,将新的抵押品存款添加到zrchain经济安全套餐的总体质押中。
BTC Proxy
BTC Proxy是与Zenrock区块链并行运行的组件,主要负责管理未花费的交易输出(UTXOs),并根据zrChain的工作空间和密钥触发向比特币网络发送交易。
zrSign Omni
zrSign Omni是zrSign的下一步进化,通过EVM智能合约利用zrChain的优势,提供更优质的密钥和签名服务。在zrSign Direct的基础上,此版本带来了显著的性能和架构改进,如工作空间和策略、更广泛的支持目标网络集、访问Cosmos生态系统等。
Zenrock 寻求安全和增长的探索
Zenrock正处于重塑去中心化金融(DeFi)安全感知并推动行业迈向新成长时代的前沿,通过提供比中心化方案更安全的选择。
在投资者常因安全担忧而远离DeFi的环境中,Zenrock计划通过引入去中心化托管平台来革新行业。这个平台是由Qredo的残余部分蜕变而来,通过利用去中心化多方计算(MPC)wallet来解决现有托管模型的固有风险。Zenrock通过将私钥分散在多方之间,消除了与传统托管解决方案相关的单一失效点的脆弱性。
加密空间中DeFi黑客持续威胁的需要,得到了区块链安全专家的强调。Zenrock CEO Randy Little认为该公司是一个安全的明灯,将为快速发展的行业提供安全的跨链交易全面解决方案。
通过将创新的安全协议与整合其代币和EigenLayer的混合模型相结合,Zenrock旨在重新定义加密货币托管标准。这一创新性方法不仅增强了安全性,还推动了平台为开发人员、机构和个人投资者提供服务的抱负。
Zenrock的非传统发展之旅,以战略性收购和创新产品发布为特征,标志着加密货币托管领域正在发生变革。在Spartan Group和Maven 11等行业巨头的支持下,Zenrock对更安全和动态的DeFi生态系统的愿景有望重新定义数字资产管理的未来。
Zenrock革新加密货币托管的更多深入了解:
在加密货币托管领域,Zenrock对安全和增长的追求提出了各种引人入胜的问题和挑战,这些对于公司的成功和行业整体至关重要:
1. Zenrock如何应对去中心化金融不断发展的法规障碍?
考虑到平台的去中心化特性,Zenrock的去中心化托管模型引发了对合规性和监管的问题。确保符合现有和新兴法规对Zenrock的可持续性和增长至关重要。
2. 与传统托管解决方案相比,Zenrock的多方计算(MPC)wallet的主要优势和劣势是什么?
Zenrock的MPCwallet的一个主要优势是消除单一失效点,提高安全性。然而,管理多方之间的密钥可能导致操作效率和协调方面的复杂性挑战。
3. 关于采用Zenrock这类去中心化托管解决方案的争议或辩论有哪些?
转向去中心化托管模型引发了围绕安全性和用户控制之间的权衡的争议。一些人可能会认为,将对私钥的完全控制权交给多方系统会引发有关托管实践中透明度和治理的担忧。
优势和劣势:
优势:
– 增强的安全性:Zenrock的MPCwallet降低了与传统托管方案相关的风险,为数字资产提供更安全的环境。
– 去中心化:通过将私钥分散在多方之间,Zenrock确保了一种去中心化的托管方式,提高了抵御潜在攻击的韧性。
劣势:
– 操作复杂性:将私钥管理在多个方之间引入了在密钥协调和访问控制方面的操作挑战。
– 法规不确定性:Zenrock去中心化托管平台的性质可能会引起法规障碍和合规问题,这可能会影响其采用和增长。
Zenrock($ROCK)币价格预测
现在Zenrock($ROCK)币盘前价格为0.000372美元,最高价格接近0.0006美元上下,Zenrock($ROCK)币将在11.28号下午2点在gate.io交易所上线,根据现在币圈牛市行情,近期新币发行走势都不错,可以做短期投资,长期投资还得看上线后价格走势,建议大家观察,开盘后小编将第一时间给大家更新未来前景价格走势!
注意:盘前价格智能当做参考,具体上市价格请大家关注上线!
2024-11-29 2024-2030年Zenrock(ROCK)价格预测
从现在到2030年,Zenrock预计可以达到$0.08467。
以当前价格$0.05637购买Zenrock的潜在收益率是 +41.00%,Zenrock的历史最高价是$0.176。
Zenrock在近24小时内+26.67%,近7天内 --。
2024年Zenrock价格预测
技术分析显示,2024年,Zenrock预计会在$0.0372和$0.06031之间波动,平均价格为$0.05637。因此,如果您以当前价格$0.05637购买Zenrock,2024年您的潜在收益率是-6.00%。
2025年Zenrock价格预测
2025年,预计Zenrock的平均价格为$0.05834,最高价为$0.07117,最低价为$0.03967。以当前价格$0.05637购买Zenrock,在2025年您有可能获得-2.00%的收益率。
2026年Zenrock价格预测
过去的趋势、模式表明,2026年,预计Zenrock的最高价为$0.08807,最低价为$0.05245。因此,以当前价格$0.05637购买Zenrock,根据2026年的平均价格$0.06476,您的潜在收益率是+7.00%。
2027年Zenrock价格预测
2027年,预计大部分的Zenrock将在$0.07641徘徊,预计最低价为$0.07336,最高价为$0.07947。根据这一预测,如果您以当前的市场价格$0.05637购买,您的潜在收益率是+27.00%。
2028年Zenrock价格预测
根据历史数据,2028年,预计Zenrock的最高价为$0.08106,最低价为$0.07015。因此,如果您以当前价格$0.05637购买Zenrock,根据2028年的平均价格$0.07794,您的潜在收益率是+29.00%。
2029年Zenrock价格预测
2029年,预计Zenrock的最低价为$0.07314,最高价为$0.08984。在平均价格为$0.0795的情况下,如果您以$0.05637的市场价格购买,2029年您的潜在收益率为+32.00%。
2030年Zenrock价格预测
根据前几年的市场情绪,预计Zenrock将在$0.04911和$0.09991之间波动,2030的平均价格为$0.08467。如果您以当前价格$0.05637购买Zenrock,并HODL至2030年,您的潜在收益率是+41.00%。
| 年份 | 最低 | 最高 | 平均 | 涨跌幅 |
|---|---|---|---|---|
| 2024 | $0.0372 | $0.06031 | $0.05637 | -6.00% |
| 2025 | $0.03967 | $0.07117 | $0.05834 | -2.00% |
| 2026 | $0.05245 | $0.08807 | $0.06476 | +7.00% |
| 2027 | $0.07336 | $0.07947 | $0.07641 | +27.00% |
| 2028 | $0.07015 | $0.08106 | $0.07794 | +29.00% |
| 2029 | $0.07314 | $0.08984 | $0.0795 | +32.00% |
| 2030 | $0.04911 | $0.09991 | $0.08467 | +41.00% |
| 2031 | $0.06091 | $0.1375 | $0.09229 | +53.00% |
| 2032 | $0.09881 | $0.1229 | $0.1149 | +91.00% |
ROCK上线交易所
现在已知ROCK币在gate.io和BitMart交易所上线。
Gate.io 芝麻开门交易所
Gate.io 芝麻开门交易所【注册 下载】,是一家有态度的全球区块链资产交易平台。从13年创办,Gate.io 已为来自全球超过130个国家的数百万用户,提供了数百种优质区块链资产品类的交易和投资服务。Gate.io 致力于做一家值得信赖的安全、稳定、有信誉的区块链资产交易平台,不仅为用户提供安全、便捷、公平的区块链资产交易服务,同时全面保障用户的交易信息安全和资产安全。
BitMart交易所
BitMart 是一家全球性的加密货币交易所,成立于2017年,提供包括现货交易、期货交易、OTC交易以及其他加密货币金融服务。BitMart 的总部位于开曼群岛,但它在全球范围内,包括美国、中国、香港和韩国等地设有办事处,服务于超过500万用户。
热门专题
热门推荐
《全面战争:中世纪3》:经典延续,如何平衡怀旧与创新? 近期,《全面战争:中世纪3》的项目负责人帕维尔·沃伊斯坦然指出,要打造一款真正优秀的续作,绝不能仅仅依赖对前作模式的简单复刻。这一观点引人深思——尽管《中世纪2:全面战争》至今仍在策略游戏爱好者心中占据着经典地位,但开发团队此次显然决心跳出“照
雷鸟X3 Pro斩获AWE艾普兰创新大奖,开启全民AR生活新篇章 在上海新国际博览中心隆重揭幕的2026年中国家电及消费电子博览会(AWE)上,前沿AI科技与未来生活愿景激情碰撞。全球消费级AR领导品牌雷鸟创新,以其里程碑式的表现,定义了行业发展的新方向。 通过“顶尖硬件科技+顶级文化IP”的双轨战
借力AWE2026“一展双区”,MOVA双区协同、震撼登场 备受瞩目的科技盛会——2026年中国家电及消费电子博览会(AWE),于3月12日至15日在上海盛大举办。本届AWE展会首次创新采用“一展双区”的展览模式,主会场位于上海新国际博览中心,分会场则设于上海东方枢纽国际商务合作区,两大展区高效联动
冰结师技能全解析 踏入2026年,《地下城与勇士》中的冰结师职业,其技能体系已构建得更为成熟与强大。无论是在副本中高效清理海量怪物,还是在决斗场与高手玩家周旋,这个职业都能凭借其独特的冰霜艺术掌控战局。刷图时,酷寒的范围法术可瞬间清屏;而在PVP竞技中,一套将冻结控制与瞬间爆发完美衔接的连招,往往让
iPhone 18 Pro系列模具不变,屏幕形态将与iPhone 17 Pro保持一致 备受期待的屏下Face ID组件小型化设计与灵动岛区域缩窄方案,预计将被推迟至后续迭代机型中正式应用。 近期,关于iPhone 18 Pro系列的技术传闻持续引发行业关注,尤其在显示与解锁设计领域传言甚多。多方消








