2025全球虚拟货币交易所排名:费用、安全与流动性
本文将为大家整理全球虚拟货币交易所排名,并逐一介绍各家交易所的特色。
适合国内用的虚拟币交易所
虽然加密货币本身只是一个中性的资产,没有好坏之分,但因为大部分人的了解不深,一但被骗就很难追回资产。
如果你正考虑要投资加密货币,建议以本篇介绍的交易所为主,千万不要注册来路不明的交易所。
虚拟货币是什么?为什么要用交易所买卖?安全吗?
虚拟货币,又称加密货币,是一种运用区块链发行的资产。
这些资产不受政府或央行的控制,也没有国界、时间的限制,任何人只要有手机或电脑就可以随时购买、交易、转让虚拟货币。
然而,早期虚拟货币并没有集中交易的场所,只有一群科技狂热者的圈子会私下交易,或是透过网路论坛买卖。
2010 年3 月,一位匿名工程师dwdollar 创立了全球第一间虚拟货币交易所Bitcoinmarket.com(现已停业),让投资人可以集中在平台上买卖。
之后随着行业逐渐成熟,许多加密货币交易所相继成立,如Mt. Gox、Coinbase、Binance。
透过这些交易所买卖,主要有3 个优点:
- 提高流动性:有了交易所之后,买卖双方都可以集中在交易所交易,比起以前私下交易更容易迅速成交。
- 更安全:许多知名的交易所都采取严格的安全措施来保护资金,包括多重签名wallet、冷wallet存储和2FA 验证。
- 更容易操作:交易所提供一个方便的平台,让用户可以轻松买卖加密货币,基本功能和股票交易大同小异。
简单来说,好比买卖股票要先去券商开户,买卖虚拟货币也需要先注册交易所。
需要注意的是,近几年诈骗非常猖獗,常常有来路不明的交易所,号称给予超高优惠,实际上一汇款就有去无回。
以下汇整大品牌的国际级交易所,不只流动性佳、手续费低,也经过长时间的考验,安全性相对有保障。
币圈避雷
在选择交易所交易平台时,需要考虑多种因素。首先,交易平台必须是正规的,并遵守监管规定,以确保您的交易和个人数据的安全。其次,交易平台必须提供稳定可靠的交易环境,不仅保证交易流畅,而且还能够防范恶意攻击和欺诈行为。那么,国内正规的交易所有哪些平台?这篇文章将为大家介绍国内一些正规的数字货币交易平台。
比较靠谱的交易所国内常用的交易平台主要包括币安、欧易 ,国内首选欧易,其次币安,但有时候很多币种这两大交易所没有所以大家会选择bitget、芝麻开门交易所(gate.io)或火币,一般来说少金额的可以放交易所,建议分散放,一般web3wallet也可以,wallet建议使用欧易web3.0wallet、TrustWallet、MetaMask、tronlink等。当然硬件wallet是最好的,推荐使用Ledger Nano X、Trezor Model T但国内不容易买到。
全球加密货币投资者用的最多的就是TrustWalletwallet,和小狐狸wallet,是完全去中心化,和开源的,交易所也带了web3.0wallet,例如欧易的web3.0wallet非常简单易用、币安的web3wallet也是近期主推的项目,经常有空投活动。要下载wallet的话一定要在本站下载或者苹果的应用商店里下载。外面的假wallet很多,很多假wallet与真wallet就差一个空隔,或一个小数点,下到假wallet的后果也不用我多说了。
再次提醒一下各位粉丝,大额资金一定要用硬件wallet,还一定要用硬件wallet中的芯片硬件wallet。芯片硬件wallet相比软件wallet和安卓硬件wallet都有更高的安全性。
全球虚拟货币交易所排名
以下为CoinMarketCap评比全球前10 大现货交易所,其根据流量、流通性、交易量以及对交易所回报之交易量真实性的信心程度对交易所进行排名和评分。
| 全球虚拟货币交易所排名 | |||
| 名称 | 成立时间 | 现货可交易币种 | 现货手续费(预设费率) |
| Binance 币安 | 2017 年 | 419 种 | Maker:0.10% Taker:0.10% |
| Coinbase | 2012 年 | 254 种 | Maker:0.40% Taker:0.60% |
| OKX | 2017 年 | 308 种 | Maker:0.08% Taker:0.10% |
| Bybit | 2018 年 | 659 种 | Maker:0.1% Taker:0.1% |
| Upbit | 2017 年 | 213 种 | USDT 交易对:Maker:0% / Taker:0.1% 韩元交易对:均为0.05% 比特币交易对:均为0.25% |
| Kraken | 2011 年 | 327 种 | Maker:0.25% Taker:0.40% |
| Gate.io 芝麻开门 | 2013 年 | 2,279 种 | Maker:0.1% Taker:0.1% |
| HTX 火必 | 2013 年 | 718 种 | Maker:0.2% Taker:0.2% |
| Bitfinex 绿叶 | 2012 年 | 178 种 | Maker:0.1% Taker:0.2% |
| Kucoin | 2017 年 | 801 种 | Maker:0.1% Taker:0.1% |
需要注意的是,尽管这份榜单上的交易所都是营运多年的大品牌,但在实用性方面未必能符合台港澳用户的需求。
举例来说,虽然第2名的Coinbase 是美国上市企业,具备非常高的知名度,但其主要是对美国人提供服务,内地无法注册使用。
因此,以下笔者将推荐一般台港澳用户最常使用,实用性也最高的9 间国际交易所。
虚拟货币交易所推荐
一、Binance币安交易所介绍
Binance币安交易所(官方注册 官方下载)成立于2017 年,创办人为加拿大华裔赵长鹏(CZ),服务范围高达180 多国,用户数2.1亿人。
根据Coingecko《2024 Q2 Crypto Industry Report》调查,币安的现货交易量市占率约为50%,合约交易的市占率则有40%,为全球最大的交易所。
币种多样性方面,币安可交易的币别多达400 种以上,包含比特币BTC、以太币ETH、币安币BNB、狗狗币Doge 等,并具有现货、合约、期权等多种交易市场。
由于使用者多、造市商实力坚强,在币安交易的流动性极佳。
Binance币安特色:Launchpad 打新平台
以实际体验来说,币安最具特色的功能为Launchpad ,即新币发行平台。
只要参与Launchpad 或附属的Launchpool,就可以用极低,甚至免费的成本获得币安严选的新币,无论新、老用户都非常适合参与。
经过币安筛选的新币,通常也具备不错的基本面。
除此之外,币安还具备庞大的生态系,例如自家推出的币安币BNB 长年位居市值前5 大币。
持有BNB 可享有手续费折扣、参与Launchpad 等多种福利。
拓展阅读:
币安binance交易所新用户账号注册买币图文教程(2025最新版)
输入币安推荐邀请码【A0Y8K980】折扣40%手续费+5大优惠
币安交易所安全吗?有哪些功能?优缺点及风险介绍
二、OKX交易所介绍
OKX 交易所(官方注册 官方下载)成立于2017 年,创办人为徐明星(Mingxing Star Xu),全球用户超过5,000 万人,并持续稳定成长。
根据Coinglass统计,OKX 目前为全球前2 大交易所,平台币OKB 也位列市值前50 大币。
目前OKX 可交易币种超越700 种,除了常见的比特币BTC、以太币ETH,还有一些新兴币种如:RSIC、ZEUS。
OKX 特色1:低风险高收益JumpStart 活动
以实际体验来说,OKX 最具特色的功能为JumpStart ,即新币发行平台。
投资人只要投入BTC、ETH、OKX,就能用低风险、零成本的方式获得OKX 严选的新币。
过往的SPURS新币挖矿活动,更创下3 天超过1,000 美金的惊人收益,是新手累积资本的优质活动。
OKX 特色2:自研Web3 wallet
除了交易所本业,OKX 近几年投入大量资源开发Web3 wallet,将用户带入区块链的世界。
透过Web3 wallet,可以自由操作以太坊、Solana 等数十条公链资产,投资方法和策略比交易所更多样化。
即便是新手小白,也可以跟着Web3 wallet的Cryptopedia 活动,用极低的成本参与空投奖励,慢慢累积本金。
自2023 年崛起的比特币生态中,OKX Web3 wallet也占据重要的话语权,用极快的速度开发,支援各种热门资产的交易市场。
据统计,OKX Web3 wallet在比特币生态的Ordinals 资产市占率达30%,仅次于Magic Eden。
其中BRC – 20 的交易量占全网50% 以上,同时,OKX 也推出了Atomicals 市场,目前市占率也达到了30%。
综上所述,OKX 交易所是极少数已度过多次牛熊的交易所,展现坚强的风险控制能力,为当前全球领先的交易所。
拓展阅读:
欧易怎么注册交易?欧易账户注册、买入、卖出、挂单委托全教程
欧易app怎么注册 欧易下载app安卓 v6.102.0官方最新版
欧易(OKX)交易所评价:安全性/平台特色/开户教学/优缺点完整分析
三、Bybit交易所介绍
Bybit 交易所(官方注册、官方下载)成立于2017 年,创办人为周本Ben Zhou,全球用户超过3,000 万人,横跨230 多国,为前3 大交易所。
2023 年,Bybit被CoinGecko 评为最值得信赖的3 大加密货币交易所之一,平台币MNT 更位列市值前50 大币。
和其他交易所不同的是,Bybit 在创立之初主打衍生品交易,因此合约交易是Bybit 交易所的强项,操盘介面设计的特别顺手。
此外,除了常见的大币种,在Bybit 还可以找到许多中市值的热门币种。
这些币通常有更高的波动性,涨跌比起比特币、以太币还要剧烈,若潜心研究,常常可以找到不错的爆击币。
Bybit 特色:Launchpool 高息理财
除了一般交易功能,Bybit 的Launchpool 平台常常推出期间限定的高息理财活动。
例如ENA 曾经创下USDT 年化利息超过600% 的纪录,可以在无损本金的情况下白赚新币。
针对新用户,Bybit 给的优惠通常也特别大手笔,可以白白赚到第一笔本金。
拓展阅读:
Bybit入金教学:转帐、快捷买币、P2P交易详细操作教程
Bybit交易所开户新手攻略 注册帐号+KYC身份验证教程(2024最新)
Bybit交易所是干什么的?一文读懂衍生品交易所
四、Bitget交易所介绍
Bitget 交易所(官方注册 官方下载)成立于2018 年,创办人为陈恒力(Henri Chen),总部位于新加坡,用户数超过2,500 万人,是目前全球最大的加密货币跟单平台。
根据Coingecko统计,目前Bitget 在合约市场为第4 大交易所,平台币BGB 市值位在前百大。
Bitget 特色1:上币速度快
Bitget 的特色在于上币速度非常快,目前提供700 多种加密货币现货交易,其中不乏中小型市值的迷因币,是挖宝的好地方。
Bitget 特色2:跟单投资
此外,对于比较没时间盯盘的投资人,Bitget 也推出现货跟单、合约跟单服务,可以一键复制其他交易员的绩效。
提醒:跟单交易好比投资基金,一定有赚有赔。在跟单前最好先观察足够久的时间,透过交易员的投资时长、杠杆倍数、绩效曲线、最大回撤等数据评估,以免前功尽弃。
拓展阅读:
Bitget交易所开户步骤教程:注册帐号+ KYC身份验证教学(2024最新)
一文带你了解中心化交易所Bitget交易平台
Bitget Launchpool是什么?收益高吗?值得投资吗?操作教学
五、Gate.io芝麻交易所介绍
Gate.io 芝麻交易所(官方注册 官方下载)成立于2013 年,创办人为光学博士韩林,全球用户超过1,300 万人。
据Coingecko统计,Gate.io 交易所名列第13 名,平台币GT 排名市值前100 大。
跟其他交易所比起来,Gate.io 的成立时间较久,早期用比特儿的名称专注在中国市场营运。
后来才逐步往海外拓展,并更名为Gate.io 的品牌。
Gate.io 特色:Startup 平台
Gate.io 的特色在于Startup 平台,参与Startup 可免费获得即将上架的新币。
虽然人人都能参与Startup,但平台内的VIP 等级将决定收益。
举例来说,你可以参与Gate.io 的活动获得短期VIP,或是在帐户持有一定金额自动升级。
根据我们先前的统计,VIP5 在两个月内参与Startup 活动,可获得约450U的新币,相当于帮自己加薪。
拓展阅读:
Gate.io芝麻开门交易所注册&新手使用指南
实测Gate.iowallet转帐、C2C交易2种出金提现方式步骤、手续费比较
五、MEXC抹茶交易所介绍
MEXC 抹茶交易所成立于2018 年,注册地位于塞席尔,服务超过170 多国,用户数突破1,000 万人。
据Coingecko统计,抹茶交易所名列第14 名,平台币MX 市值约在第160 名。
MEXC 抹茶特色1:小币数量超多
抹茶交易所的特色在于积极上币,目前可供交易的币种已经突破2,300 种,几乎是同业之最。
因此,在抹茶交易的好处就是可以找到许多早期的低市值币种,这些币种的市值多在1,000 万元以下,具有较高的成长潜力。
不过仍然要提醒读者,其中有非常多的币种都是迷因币,具有较高的风险和波动性,建议在投入前多做功课。
MEXC 抹茶特色2:超低手续费率
此外,为了吸引用户交易,抹茶预设的手续费率相对较低,可以多加善用:
- 现货挂单费率0%
- 现货吃单费率0%
- 合约挂单费率0%
- 合约吃单费率0.01%
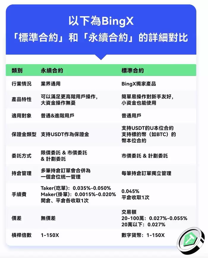
6、BingX 交易所介绍
BingX 交易所成立于2018 年,总部位于新加坡,全球用户超过1,000 万人,根据Coingecko数据,BingX 目前在衍生品交易所中位列第10 名。
BingX 特色:独创标准合约&跟单交易
BingX 以合约交易、跟单系统等友善币圈小白的特色而闻名。
在合约交易上,除了比照一般交易所的合约功能,BingX 更自行推出「标准合约」模式,将复杂的合约交易简化成简单的交易介面。
BingX主打的核心产品服务是「社交交易」,一部分来自于跟单交易,一部分来自社交功能。
所谓跟单交易,即投资人可以直接跟单其他交易员的操作,复制绩效。
当然要提醒读者,跟单如同投资基金,一定有赚有赔,需要多方考证交易员的绩效再加入。
另一方面,交易员也可以在BingX 发布对行情的看法,提供交流资讯的平台。
7、Pionex 派网交易所介绍
Pionex 派网交易所成立于2019 年,由著名资管平台BitUniverse 孵化,全球用户突破500 万人,月交易量超过500 亿美元。
派网交易所为全球首间主打量化交易的加密货币交易所,并提供多种现货、合约市场。
特色:多达16 款交易机器人
平台提供多达16 款免费交易机器人,可因应不同的盘势使用。
虽然量化交易听起来非常复杂,不过派网已经将流程全自动化,即便是新手小白都可以无痛上手。
通常只要输入一些简单的参数,或是直接根据AI 建议就可以开单。
机器人的种类五花八门,如果你想要低买高卖,可以直接使用网格交易机器人,如果你想要长期投资,可以使用屯币宝。
而对于不喜欢交易的投资人,派网也提供期现套利等低风险产品。
简言之,透过使用派网的交易机器人,投资人可以大幅节省盯盘的时间,让机器人依照需求自动交易。
8、Bitfinex 绿叶交易所
Bitfinex 交易所成立于2012 年,注册地为英属维京群岛,属于iFinex Inc 集团的一部分,执行长为方隽哲(JL van der Velde)。
但对于一般人而言,最多人认识的其实是Bitfinex 的关系企业Tether,也就是目前排名第一的稳定币-USDT 的发行商。
根据Tether 自行揭露,光是2024 年第一季就赚进45.2 亿美元净利,赚钱的速度宛如印钞机。
强健的盈利能力,加上营运十年不辍,使Bitfinex 累积了一批忠实的比特币巨鲸用户。
而Bitfinex 一直以来的新币上架策略也相对稳健、保守,大多数的交易还是以比特币、以太币为主。
因此,对于一般散户而言,多半会选择上述其他交易所买卖。
Bitfinex 特色:年化20% 美元放贷收益
然而,Bitfinex 最大的特色就是可以将闲置资金,借给这些巨鲸炒币。
在巨鲸大力出手时,美元放贷利率甚至可高达15 – 20% 的利息,堪称合法高利贷。
由于加密货币的高波动性,这些巨鲸的报酬往往非常惊人,而利息对他们来说就不足挂齿了。
也就是说,在Bitfinex 我们不必交易,而是把钱借出去,稳稳的赚进美元现金流,而这一切都可以靠机器人自动化完成。
相关攻略
4月1日,深蓝汽车公布3月“成绩单”:当月全球销量31742辆,环比增长87 8%,同比增长30%。其中,深蓝L06 3月销量环比提升170%;深蓝S05 3月全球销量17586辆,全球累计销量突
HELP币深度解析:区块链如何重塑慈善捐赠的信任基石 在Web3与数字资产浪潮中,无数项目追逐着金融暴利与市场热度。然而,HELP币却选择了一条截然不同的道路——它并非为投机而生,而是致力于将区块链技术的透明与效率基因,深度植入全球慈善公益领域。这是一个旨在解决传统慈善“信任黑箱”与“效率低下”核心
全球加密货币有多少种?活跃的加密货币有多少?2025年榜单 转眼到了2025年中,全球加密货币的种类将攀升至一个前所未有的数字。自2009年比特币横空出世,这个领域在短短十几年里,已然膨胀为规模最大、增长最迅猛的金融前沿阵地之一。那么,一个绕不开的问题是:眼下到底有多少种加密货币? 答案并非一成不变
3月24日,人工智能领域迎来了一次沉重的转折。美国开放人工智能研究中心(OpenAI)在社交媒体上正式发布公告,宣布关停旗下人工智能视频生成工具Sora,这款明星产品,在历经两年的高光与挣扎后,正
热门专题
热门推荐
全面掌握OE交易所行情:专业投资者的多维分析框架 在瞬息万变的数字资产世界,交易所行情数据是投资者决策的生命线。对于像OE交易所这样汇聚了丰富创新资产与生态项目的平台而言,其行情页面不仅仅是价格的显示屏,更是一座蕴藏着市场深度信息的金矿。真正理解OE行情,意味着要从基础数据、情绪面与资金面三个层面展
永续合约终极指南:新手入门、核心玩法与顶尖平台解析 近期,尽管数字资产市场波动加剧,但一种名为“合约交易”的衍生工具却频频让部分投资者在熊市中逆势获利。其中,永续合约因其独特的“无到期日”设计,已成为加密交易者进行杠杆操作的主流选择。本文将全面解析永续合约的运作机制、交易策略与核心风险,助您从入门到
VRC币与比特币:深度解析两大数字货币的本质区别 在加密货币的浩瀚海洋中,比特币无疑是那座最引人注目的灯塔。然而,当越来越多的投资者和用户将目光投向Web3世界,一个常见的问题浮现出来:VRC币和比特币是一样的吗?尽管它们同属数字资产范畴,但从设计哲学到实际应用,两者存在着根本性的差异。本文将从核心
宁德时代2025年财报:行业承压下,龙头交出怎样一份成绩单? 最近,全球动力电池领域的领头羊宁德时代发布了2025年年度报告。数据一出,立刻在市场上引发了广泛关注。报告显示,公司不仅实现了营收与净利润的双双增长,多项核心指标更是回到了历史高位。 具体来看这份成绩单:2025年,宁德时代营业收入达到4
一命:妙论慧业 纳西妲的一命「妙论慧业」,其核心机制在于显著提升元素战技「所闻遍计」的伤害输出。对于依赖战技挂草与持续输出的草神配队而言,这一提升尤为关键。解锁后,战技施加的「蕴种印」在触发时的伤害将获得可观增幅,使得纳西妲的后台输出能力更为突出。在激化、绽放等需要高频草元素附着的阵容中,一命能有效























