比特币挖矿难度解析:调整机制如何运作?
加密货币挖矿机制是大多数区块链网络的支柱,矿工在维护这些网络的运行和安全性方面起到关键作用。他们执行验证交易所需的计算工作并将其添加到区块链中。作为对他们工作的回报,矿工会获得新的加密货币代币,这一过程被称为区块奖励。
适合国内用的虚拟币交易所
矿工的这项工作基于被称为工作量证明(PoW)的共识算法。该算法要求矿工解决复杂的数学难题,以便向区块链添加新的区块。这些谜题的复杂程度取决于参与网络的矿工数量和他们所拥有的总计算能力(简称算力),即网络的哈希率。
什么是挖矿难度?
比特币挖矿难度衡量了矿工完成计算任务所需的工作量和复杂度,直接影响挖矿的成本与收益。
在比特币网络中,挖矿通过解决复杂的数学问题来验证交易并将新区块添加到区块链。随着矿工数量的增加,挖矿难度会逐步提高。为确保新区块的生成频率保持在每约 10 分钟一个,比特币系统每约两周自动调整难度,这是保障网络稳定运行的关键。
挖矿难度反映了矿工在工作量证明(PoW)机制下解决数学难题的难易程度。当矿工的算力增加时,系统会通过提高难度来保持区块生成速度的稳定。
挖矿难度的调整基于目标值(Target),矿工需要找到一个低于目标值的有效哈希值。目标值越小,挖矿难度越大,矿工需要进行更多计算以达成目标。当网络算力增大时,目标值会降低,进而提高挖矿难度。
此机制对于保持区块生成速度的平衡至关重要。如果挖矿过于容易,区块生成过快,可能导致网络不稳定;而过高的难度则会延缓区块生成,导致交易确认延迟。
挖矿难度的调整机制
比特币挖矿难度是通过调整“目标值”来控制的。矿工需要计算出一个符合特定条件的哈希值,而这个条件就是目标值。目标值的大小直接影响挖矿的难易程度。当矿工的计算能力提高,挖矿速度加快时,为了确保区块平均每 10 分钟生成一个,系统会相应降低目标值,从而增加挖矿的难度。
以 2018 年的比特币挖矿难度调整为例,当时比特币网络算力大幅提升,导致区块生成的速度加快。为了保持每 10 分钟生成一个区块,比特币系统通过调整目标值,迫使矿工进行更多计算,从而提高挖矿难度。
为了确保比特币网络的稳定运行,比特币协议会每生成 2,016 个区块(约两周时间)调整一次挖矿难度。调整的核心目标是保持平均出块时间在 10 分钟左右。具体调整方式如下:
如果 2,016 个区块的实际生成时间少于 20,160 分钟(即 14 天),说明网络算力增加,系统将提高挖矿难度,减缓区块生成速度。
此外,协议规定单次难度调整的变化范围不能超过 +300% 或 -75%,以防止在极端情况下网络波动过大,保持系统的平稳运行。
影响挖矿难度的因素
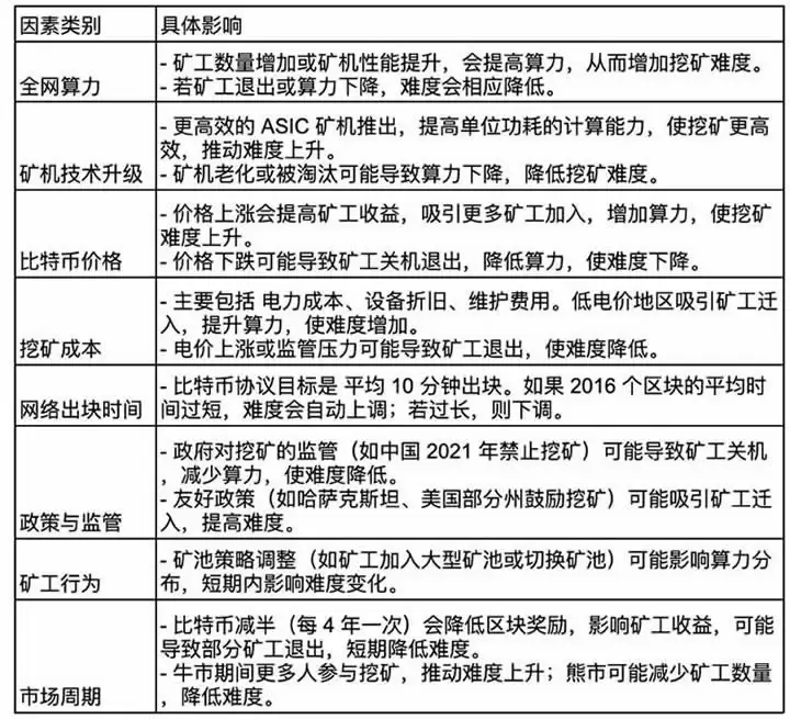
比特币挖矿难度受多个因素影响:全网算力和矿机技术升级提高难度,而矿工退出或矿机老化则降低难度;比特币价格波动吸引矿工,推动难度变化;挖矿成本、网络出块时间和政策监管也会影响矿工参与度和算力;矿工行为如矿池调整短期影响难度;此外,比特币减半和市场周期对矿工收益和参与度产生影响。
下面是更详细的介绍,深入探讨影响比特币挖矿难度的各个因素:
1. 全网算力
全网算力是指所有矿工贡献的计算能力的总和。比特币网络的算力会随着矿工的增加或减少而变化,这对挖矿难度的调整有直接影响。
矿工增加算力:当矿工数量增加或每个矿工升级更强的矿机时,整个网络的算力会增加。更多的矿工意味着更多的计算尝试和更高的计算能力,矿工能够更快地找到符合条件的哈希值。为了保持平均每 10 分钟一个区块的出块速度,比特币系统会自动提高挖矿难度。
矿工减少算力:如果矿工因为设备老化、电力成本高、比特币价格下跌等原因退出,比特币网络的算力会下降。为了解决此问题,比特币网络会降低挖矿难度,使剩余的矿工能继续在稳定的时间间隔内产生新区块。
矿机效率:高效矿机(如 ASIC 矿机)比传统的 GPU 矿机计算能力更强,当这些新型矿机的使用普及时,算力会迅速增长,带来挖矿难度的上升。
2. 矿机技术升级
矿机的技术进步直接影响挖矿的效率,尤其是 ASIC 矿机的升级迭代,极大地提高了比特币挖矿的算力。
ASIC矿机:ASIC 矿机(应用专用集成电路矿机)是专门为比特币挖矿设计的设备,其计算能力比普通计算机和显卡(GPU)要高出数倍。随着更强的ASIC矿机的投入使用,矿工的算力大幅增加,导致比特币网络的全网算力提升。这时,网络需要通过提高挖矿难度来平衡新区块生成速度。
矿机淘汰:随着时间推移,一些老旧矿机的计算能力逐渐下降,可能无法承担当前网络的算力需求。因此,矿工可能选择更换设备或退出挖矿,导致算力减少,进而调整挖矿难度以保持稳定的出块时间。
技术创新:矿机技术的创新使得单位计算消耗的电力更少,处理速度更快,矿机的生产效率大大提升,推动了挖矿难度的进一步上升。随着硬件成本的降低和能效的提升,矿工更愿意加入挖矿,推动了算力的持续增加。
3. 比特币价格
比特币价格直接影响矿工的盈利预期,进而影响他们是否继续挖矿,影响比特币网络的算力和挖矿难度。
价格上涨:比特币价格上涨时,矿工的收益增加。矿工看到高额的利润后,会愿意投入更多设备来参与挖矿,从而增加全网的算力。这种情况下,挖矿难度会随之上升。比特币的协议会通过调整目标值来确保每 10 分钟一个新区块的出块速度。
价格下跌:当比特币价格下跌时,矿工的收益减少,尤其是使用低效设备的矿工可能会面临亏损。部分矿工会因此退出比特币网络,导致全网算力减少,从而引发挖矿难度下降。比特币系统通过降低难度来调节,使得剩余矿工能够保持稳定的出块速度。
市场波动:比特币价格的波动也会影响矿工的行为。在大幅上涨的市场环境下,矿工倾向于增加投入以抓住利润,而在熊市时,矿工往往会减少投入或选择退出,导致算力的波动,从而引发难度调整。
4. 挖矿成本
挖矿的成本主要由设备折旧、电力消耗和矿场运营等组成。矿工的盈利与这些成本密切相关,成本的变化会影响矿工的参与度,进而影响算力和难度。
电力成本:电力是挖矿过程中最主要的成本之一。如果电力价格上涨,矿工的运营成本也会随之增加。尤其是对于依赖廉价电力的矿工来说,电价上升可能导致矿机不再具有竞争力,进而使得部分矿工退出挖矿市场,降低全网算力。比特币系统会调整难度来帮助留存剩余的矿工。
设备折旧:矿机是具有生命周期的设备,随着时间的推移,设备的折旧会导致其效率下降。在设备老化和维护成本增大的情况下,矿工可能会选择退出或更换矿机。这种变化会影响全网算力,进而影响挖矿难度。
矿场运营成本:矿场运营的管理费用、人工成本以及其他基础设施建设成本都会影响矿工的整体盈利水平。如果这些成本上升,特别是在电力成本过高的地区,矿工可能会考虑退出或减少投入,从而影响算力。
5. 网络出块时间
比特币系统通过每 2,016 个区块(大约两周)来调整网络的挖矿难度。网络的出块时间决定了比特币的稳定性和区块链的安全性。
出块时间短:如果在 2,016 个区块生成的实际时间短于14天,说明算力增加,网络生成新区块的速度加快。比特币系统会提高挖矿难度,使得区块生成速度减缓,确保每 10 分钟一个区块的目标得以实现。
出块时间长:如果实际出块时间超过 14 天,说明算力减少,区块生成的速度变慢,挖矿变得更加困难。比特币系统会降低挖矿难度,帮助剩余矿工维持区块生成速度的稳定。
6. 政策与监管
政策和监管环境会影响矿工的操作区域、资源获取方式和盈利状况,进而影响比特币挖矿难度。
政策支持:例如在一些国家(如哈萨克斯坦、美国)政府对于比特币挖矿较为支持,电力较为便宜,矿工受到鼓励,挖矿活动活跃,带动全网算力上升,进而增加挖矿难度。
政策打压:例如中国曾在 2021 年禁止比特币挖矿,导致大量矿工退出,算力急剧下降。这种情况下,网络难度也会下降,以适应新的算力水平,帮助剩余的矿工继续保持稳定的收益。
7. 矿工行为
矿工的行为与策略调整会影响算力的分布,进而影响挖矿难度。
矿池集中化:目前,比特币网络中大部分矿工通过加入矿池来提高挖矿效率。如果某些矿池占据过高的算力比例,可能导致全网算力集中,网络的安全性受到威胁。矿池的算力分布对挖矿难度有着不小的影响。
矿池策略:矿池的运作方式、奖励机制的变化,以及矿池之间的竞争,也会影响算力的分布,进而影响比特币挖矿难度的调整。
8. 市场周期
比特币的市场周期(牛市和熊市)会对矿工的行为产生影响,从而影响挖矿难度。
牛市:当比特币价格上涨,矿工的盈利增加,很多矿工会增加投入,加入更多设备来进行挖矿,导致网络算力上升。为了维持每 10 分钟一个新区块的出块速度,比特币会自动提高挖矿难度。
熊市:当比特币价格下跌,矿工的盈利减少,尤其是老旧设备的矿工可能会因为成本高而退出市场,导致算力下降,进而降低挖矿难度。
减半事件:每四年一次的减半事件会导致比特币的区块奖励减半,矿工的直接奖励减少,某些盈利边际较低的矿工可能退出,进而影响全网算力和挖矿难度。
结论
比特币挖矿难度调整是其生态系统中的核心机制,它确保了比特币网络的安全性和稳定性。通过动态调整难度,比特币能够适应算力的变化,保持出块时间稳定。理解这一机制不仅有助于矿工优化挖矿策略,也有助于投资者更全面地理解比特币市场的运作。
随着技术的进步和市场的变化,比特币挖矿难度将继续演变。无论是矿工还是普通投资者,都应密切关注这一指标,以便更好地把握比特币生态的动态变化。
相关攻略
比特币6万美元价位深度解析:是抄底良机还是下跌中继? 在经历了从创纪录的12 6万美元高位回调后,比特币如今徘徊在6万美元关口,整个加密资产市场弥漫着观望与谨慎的气息。投资者正面临一个核心抉择:当前价位究竟是本次周期的坚实底部,还是熊市反弹后新一轮下跌的前奏?通过对链上数据、衍生品指标、宏观经济及机
基于链上模型与机构分析:比特币4万 - 5万美元或为潜在底部区域 综合多家机构的模型与历史数据来看,一个共识正在浮出水面:比特币本轮调整的潜在底部,很可能落在4万至5万美元这个区间。具体而言,链上CVDD模型指向4 5万美元附近,而数据研究机构Kaiko基于历史回调规律,也给出了4万到5万美元的范围
格雷货币(PTGC) 正在显示出新的力量 格雷货币(PTGC) 正在释放新一轮能量。截至2026年3月4日,PTGC价格徘徊在0 000136美元附近,这一强势的短期突破已经成功吸引了市场目光。 过去一周,整个加密市场下滑约1 5%,但PTGC却逆势而上——24小时飙升16%,七天内暴涨71%,月度
2026年3月全球加密货币交易所格局迎来剧变 2026年3月,全球加密货币交易所格局迎来重大转折点。根据CryptoQuant最新发布的年度报告以及CoinGecko的贸易数据,市场不再单纯追求交易量,而是进入了由合规安全、资产透明和衍生品创新主导的 "洗牌期 "。基于最新数据,我们来深入解读Binan
2026年3月24日 | 11:11 市场正在上演一场有趣的轮动。最新数据清晰地展示了一个趋势:投资者在加密货币组合中调整仓位,导致不同数字资产之间的资金流动差距越拉越大。 这背后究竟意味着什么?简单来说,资金并非均匀地流向所有资产,而是出现了明显的选择性偏好。一部分资产持续吸引着大额资金流入,而另
热门专题
热门推荐
全面掌握OE交易所行情:专业投资者的多维分析框架 在瞬息万变的数字资产世界,交易所行情数据是投资者决策的生命线。对于像OE交易所这样汇聚了丰富创新资产与生态项目的平台而言,其行情页面不仅仅是价格的显示屏,更是一座蕴藏着市场深度信息的金矿。真正理解OE行情,意味着要从基础数据、情绪面与资金面三个层面展
永续合约终极指南:新手入门、核心玩法与顶尖平台解析 近期,尽管数字资产市场波动加剧,但一种名为“合约交易”的衍生工具却频频让部分投资者在熊市中逆势获利。其中,永续合约因其独特的“无到期日”设计,已成为加密交易者进行杠杆操作的主流选择。本文将全面解析永续合约的运作机制、交易策略与核心风险,助您从入门到
VRC币与比特币:深度解析两大数字货币的本质区别 在加密货币的浩瀚海洋中,比特币无疑是那座最引人注目的灯塔。然而,当越来越多的投资者和用户将目光投向Web3世界,一个常见的问题浮现出来:VRC币和比特币是一样的吗?尽管它们同属数字资产范畴,但从设计哲学到实际应用,两者存在着根本性的差异。本文将从核心
宁德时代2025年财报:行业承压下,龙头交出怎样一份成绩单? 最近,全球动力电池领域的领头羊宁德时代发布了2025年年度报告。数据一出,立刻在市场上引发了广泛关注。报告显示,公司不仅实现了营收与净利润的双双增长,多项核心指标更是回到了历史高位。 具体来看这份成绩单:2025年,宁德时代营业收入达到4
一命:妙论慧业 纳西妲的一命「妙论慧业」,其核心机制在于显著提升元素战技「所闻遍计」的伤害输出。对于依赖战技挂草与持续输出的草神配队而言,这一提升尤为关键。解锁后,战技施加的「蕴种印」在触发时的伤害将获得可观增幅,使得纳西妲的后台输出能力更为突出。在激化、绽放等需要高频草元素附着的阵容中,一命能有效

















