RWA赛道分析:以ONDO币为例的深度解析
本文将按顺序从以下三个方面出发对RWA赛道和赛道细分玩家ondo finance进行分析:
适合国内用的虚拟币交易所
1、从宏观的web3现状出发,通过提取最近市场数据,结合A股和美股两个全球主要证券市场的数据进行对比分析,观察web3赛道目前的问题以及现状
2、以RWA赛道出发,分析RWA赛道对行业生态的影响
3、以 Ondo Finance 作为用例,分析该产品的收益解决方案
一、Web3 现状分析
(一)Web3 发展现状
根据市场数据显示,2024年加密货币市场平均市值约为2.6万亿美元,较上轮牛市(2021年平均市值1.6万亿美元)增长62.5%;
众多头部金融、基金公司将加密货币资产列入资产配置范围内,同时众多主 权国家接受加密货币资产作为战略储备;其中代表的案例有:MicroStrategy、Grayscale、Tesla…
但同时加密货币也面临诸多挑战,如流动性不足,价值评价模糊、安全性和中心化审查等问题。
(二)数据分析与比较
1、集中度&市值
根据2025年2月23日下午数据显示,加密货币市场市值为33,197.74亿美元。同期,根据2025年2月20日收盘数据,中国A股市场总市值约为137,846.17亿美元,美国美股市场总市值约为821,024.92亿美元。详细数据如下表所示:
数据来源:CoinGecko、wind
数据显示,无论剔不剔除目前加密货币市场中最大的两个加密货币BTC和ETH的影响,加密货币市场的集中度都远远高于A股及美股市场的集中度。
这意味着 Crypto市场处于高度垄断的生态中,BTC+ETH占据70%的市值,形成双寡头格局。
反映的则是市场对其他加密货币的持有信心不足,直白的讲就是对山寨币失去了“价值认同”,资金集中在主流币中所致。带来的结果就是长尾项目流动性严重不足,已经从 TGE 的项目价格走势中展现了。
2、交易量&市值
根据2025年2月23日下午数据显示,加密货币市场交易量为847.40亿美元。同期,根据2025年2月20日收盘数据,中国A股市场总交易量约为2,559.23亿美元,美国美股市场总交易量约为5,361.72亿美元。详细数据如下表所示:
单位:亿美元
数据来源:CoinGecko、wind
数据显示,加密货币市场交易量占市值的比值(2.55%)优于A股(1.86%)和美股(0.65%),但市场流动性仍显不足。原因是抛开流动性好的加密货币外,剩余加密货币的流动性严重匮乏;简而言之就是大多数交易者聚集在头部的主流币种上进行交易,山寨币的交易者数量相比较少。
单位:亿美元
数据来源:CoinGecko、wind
交易量前40的加密货币贡献了99.67%的交易量,而其他剩余加密货币贡献了0.33%的交易量,其市场交易量占市值的比(a/b)仅为0.09%。但是,其余加密货币的市值约为eth市值的90%,单从市值来看,这是很庞大的一个货币集合体。
再给出一个数据参考,北京2023年平均每日房地产成交金额占2023年北京房地产待售(新+二手)金额的比约为0.042%。根据上述比较,非头部加密货币的流动性的确堪忧,这与集中度数据的信息也非常匹配。
3、交易价格波动性
由下表可知,加密货币的波动性的确高于传统货币或一般等价物黄金,但由于共识的加强和行业的发展,比特币和以太坊的数字黄金属性和货币属性正在凸显,价值波动趋于稳定。而其他货币(以SOL为例)的波动颇为剧烈,其更像一种加密证券而非加密货币。
我相信如果抽取前文论述的流动性较差市值较低的其他加密货币,其数据体现的波动性会更为剧烈。而价格波动的剧烈抬升了流动性提供的风险,从而在收益不匹配的情境下,会降低做市商和流动性提供者为其提供流动性的意愿,从而形成负面循环。即便许多加密货币能够登上交易所平台,但很多上所即巅峰,投资机构和散户纷纷投撤场,直至流动性枯竭。
数据来源:CoinGecko、wind,美元指数以1973年美元为数值100的锚。
统计范围:2021年1月1日-2025年2月23日,剔除无comex黄金交易数据的日期,除加密货币外产品的交易区间为自然日,加密货币交易收盘价按北京时区0点计算。
指标计算:波动率绝对值平均计算公式为abs(本日收盘价格/前日收盘价格-1)在统计范围内取平均值;最大波动率计算公式为统计周期内(最大值/最小值-1)。
(三)现存问题剖析
1、流动性困局
个人认为流动性的困局存在于两个方面:
一个是由于共识集中于头部加密货币,而出于货币持有者的投资策略和POS等共识机制。BTC和ETH等货币被长久持有或质押/丢失在相应链上造成的流动性未能释放。
关于这方面的解决方案各Defi领域的应用和项目已经非常丰富了,无论是 Solv 通过再质押,LSD和LST的机制发放质押代币进行二次质押,亦或是Babylon通过远程质押Btc来释放流动性,都为头部货币的流动性释放提供了诸多解决方案。
而另一方面,根据前文数据分析,流动性困局体现在非头部加密货币(山寨币)的流动性匮乏上。
我认为造成这样的原因主要为:
(1)实际应用场景,以及用户对项目基本面的判断是流动性的动力。如果实际应用场景模糊,缺乏基本面支撑,那货币共识较弱自然导致流动性匮乏;
(2)区块链市场的流动性往往被“热点叙事”驱动,而这些叙事通常是短期的。一旦叙事失去吸引力,市场资金迅速撤离/转移,导致流动性枯竭,代币失去交易者,而流动性提供者与项目方在这个过程中很难把握时间,为货币提供流动性的同时要承担高额的风险。
2、价值模糊
加密货币的价值来源于共识,而共识的体现则是不同的群体之间主流和非主流的价值观以及所认同事物的集合;就像 BTC 塑造了一个去中心化的货币体系,被大家认可为:社会下一个阶段的趋势,也就是未来
众多加密货币爱好者一致认为:未来的社会就是去中心化的
每一个加密货币都要找到自己的价值所在,无论是文化&情绪(meme),还是defi(为加密货币持有者和质押者带去更多收益),亦或是通过扩容降低原本交易成本,但实现共识的前提是价值清晰。
不可否认那些高级的术语和应用场景非常令人痴迷,但加密货币市场仍处在快速成长并承接外部成员的阶段,能够让知识储备不那么充足的众多新晋投资者能够认可的商业逻辑会帮助web3获得更多的关注和建设者。
3、如何扩散信仰
俄乌战争等事件暴露了中心化金融体系的不可信任性,而加密货币体系的去中心化特质为解决这一问题提供了可能。如何加速承接过程、取得多数信任以及扩散信仰是重要话题。
现实世界资产代币化在这种背景下可以作为一个值得研究的案例,因为它更能让外部投资者对 Web3 的价值产生认同。
二、RWA赛道分析
(一)定义
要将现实世界资产引入 DeFi,必须将资产的价值“代币化”——指将具有货币价值的东西转换为数字代币的过程,以便其价值可以在区块链上表示和交易。
代币化的现实世界资产(RWAs)是记录在区块链上的数字代币,代表对实体或无形资产的所有权或法律权利。任何具有明确货币价值的现实世界资产都可以用 RWA 来表示,RWA 可以代表有形资产,包括房地产(住宅、商业物业和房地产投资信托基金 REITs)、商品(黄金、白银、石油和农产品);也可以代表无形资产,例如艺术品和收藏品(高价值艺术品、稀有邮票和陈年葡萄酒)、知识产权(专利、商标和版权)、碳排放指标以及金融工具(债券、抵押贷款和保险单)。
资料来源:Binance Research 资料来源:币安研究
(二)代币化过程及方法
代币化过程:
代币化的四种方法如下:
- 直接所有权(Direct title):在这种方法中,数字代币本身充当官方所有权记录,不再需要托管方。这种方法仅适用于数字原生资产。系统使用单一账本(可能是分布式账本)记录代币所有权。例如,与其发行由股份登记系统支持的代币,不如直接将登记系统代币化,使代币成为实际的所有权记录。这种精简方法消除了托管方或重复登记的需求。虽然该方法可以使用分布式账本,但登记系统本身并不一定需要是分布式的。然而,目前针对这种代币化方法的大多数资产类别的法律框架仍然有限,监管结构尚不成熟。
- 1: 1 资产支持代币(1: 1 asset-backed tokens):在这种方法中,托管方持有资产并发行代表该基础资产直接权益的代币。每个代币可以兑换实际资产或其现金等值物。例如,一家金融机构可以发行基于信托账户中持有的债券的债券代币,或商业银行发行由专用账户中的商业银行货币一对一支持的稳定币代币。
- 超额抵押代币(Collateralized tokens):此方法通过不同于预期表示资产或相关权益的资产作为抵押,发行资产代币。通常,为应对抵押资产价值相对于代币预期资产价值的波动,代币会被超额抵押。例如,稳定币 Tether 不仅由现金支持,还由一系列其他资产(如固定收益证券)支持。同样,也可以创建一个由商业银行债券支持的政府债券代币,或由超额抵押的相关股票组合支持的股票代币。
- 不足抵押代币(Under-collateralized tokens):这种方法发行的代币旨在追踪某资产的价值,但并未完全抵押。类似于部分准备金银行制度,维持代币价值需要积极管理部分准备金资产组合并进行公开市场操作。这是一种风险较高的资产代币形式,历史上存在失败的案例。例如,已崩盘的 Terra/Luna 稳定币没有独立资产支持,而是依赖通过供应控制算法进行的算法稳定。其他风险较低的部分抵押代币也曾被发行。
(三)发展历程及现状
1、发展历程
历史上,物理持有证书被用来证明资产的所有权。虽然有用,但这些证书易受盗窃、遗失、伪造和洗钱的威胁。20 世纪 80 年代,数字持有工具就已经作为一种潜在解决方案出现。例如:RSA 数字签名、盲签名及电子现金、数字证书与公钥基础设施(PKI)
然而,受限于当时的计算能力和加密技术,这种工具未能实现。相反,金融行业转向集中化的电子登记系统来记录数字资产。尽管这些无纸化资产带来了一定的效率提升,但其集中化性质需要多个中介机构的参与,反而引入了新的成本和低效问题。
最早的 RWA 形式之一是稳定币。稳定币作为法定货币的代币化版本,提供了稳定的交易单位。自 2014 年以来,Tether 和 Circle 等公司已发行代币化的稳定资产,这些资产由银行存款、短期票据甚至实物黄金等现实世界抵押品支持。
2019年,除了创建法定货币的代币化版本外,Paxos 等公司还推出了黄金的代币化版本,其价值与特定金额的价格挂钩。代币化黄金由存放在银行金库中的实物黄金支持,并通过每月的鉴证报告进行验证。
2021 年和 2022 年,私人信贷市场通过 Maple、Goldfinch 和 Clearpool 等无 抵 押 贷 款平台出现,允许老牌机构根据其信用度借入资金。然而,这些协议受到 Luna、3AC 和 FTX 崩溃的影响,并出现了重大违约。
随着 DeFi 收益率在 2023 年暴跌,代币化国债出现了爆炸式增长,因为用户纷纷涌入以接触不断上升的美国国库券利率。随着代币化国债的总锁定价值从 2023 年 1 月的 1.04 亿美元飙升 782% 至年底的 9.17 亿美元,Ondo Finance、Franklin Templeton 和 OpenEden 等提供商获得了大量资金流入。
2、发展现状
根据defillama数据显示,RWA赛道目前TVL约90亿美元,较2024年年初(67亿美元)增长34%。
3、主要参与方
如下表所示:
根据市场数据显示,截至2025年2月24日,总锁仓量TOP 10 RWA赛道项目方如下表所示:
(四)赛道优势
对web3的意义
(1)价值支撑
在整体宏观背景下,DeFi 资产缺乏收益率;同时,DeFi 资产收益率波动大,难以提供确定性;相比而言,传统金融产品更加丰富、多元,对冲手段更加完备,能够提供更稳健的收益。且估值体系成熟,将现实资产上链将对web3行业的价值支撑起到关键性作用;
带有坚实价值支撑的加密货币资产,市场对其流动性提供的意愿也更强,投资者的持有意愿也会提升,可以一定程度降低非头部加密货币流动性不足和整体集中度过高的问题。
(2)抵抗周期波动
区块链上资产的具备高度相关性,市场波动容易引发整个各类资产间的联动,导致借贷协议容易发生挤兑或是大规模的清算,进一步加剧市场波动;引入现实世界资产、尤其是房产、债券等更稳定且与原生加密货币市场关联度较低的资产,可以实现某种程度上的对冲,丰富 DeFi 系统的资产类型和投资策略,有利于整体 Web3.0 经济生态更趋于健康。
(3)链上资管产品的多样化
链上资管寻求稳定收益和较好的流动性,美国国债等金融产品是被广泛认可的投资标的。
(4)搭建转型和信任桥梁
将真实世界资产代入链上是一个传统金融向去中心化金融转型的桥梁,也是信任桥梁的搭建。
2、对传统金融赛道的意义
(1)投资灵活度提升
代币化通过将高价值资产(如房地产和艺术品)分割成可交易的代币,实现了部分所有权,使小型投资者能够参与之前因高成本而无法进入的市场,从而使投资机会更加民主化。
(2)提高流动性和价格发现能力
代币化能够降低资产销售、转让和记录保存过程中的摩擦,使得原本流动性较差的资产能够以近乎零成本的方式实现无缝交易。
在传统的金融市场中,资产的转让通常涉及多个中介机构,这使得交易过程变得复杂且耗时。以稀有宝石或私募股权为例,过去,投资者在这些资产类别中交易头寸的难度非常大,往往需要花费大量时间和精力来寻找买家或卖家。
而代币化利用区块链的去中心化特性,简化了这一过程,使得买卖双方能够直接进行交易,从而降低了交易成本。借助区块链技术,投资者不再需要等待数月甚至数年的时间来寻找合适的买家,而是可以在需要时迅速将资产转让给其他投资者,从而以安全合规的方式提供二级市场流动性。
此外,买家和卖家能够更加便捷地进行交易,并根据最新的相关信息对资产进行定价。这种透明度和实时性使得市场参与者能够更准确地评估资产的价值,从而做出更为明智的投资决策。
(3)提升金融产品透明度,降低系统性风险
2008年金融危机是一个由金融衍生品引发的全球金融灾难的经典案例。在这一危机中,金融机构将次贷打包成证券(如抵押贷款支持证券MBS和担保债务凭证CDOs)出售给投资者,形成了复杂的金融产品,以至于人们完全无法追踪它们背后支持的实体资产。
在区块链体系下,投资人可以轻松透明的追溯金融产品的底层资产,从而在根源上降低系统性风险发生的可能性
(五)潜在风险
1、现实与虚拟世界的所有权割裂风险
尽管现实世界资产可以通过代币化进行上链交易,也可以通过代币化进行资产的部分交易,但由于部分现实世界资产的物理特性,无法实现资产的实际转移,因此在物理层面仍受到主 权等方面的限制;
2、现实与加密市场的一致性风险
资产与链上数据的信任与一致性问题是RWA上链的核心挑战。RWA上链的关键在于确保现实世界中的资产与链上数据的一致性。例如,房产代币化后,链上记录的所有权、价值等信息必须与现实中的法律文件和资产状况完全匹配。
然而,这涉及两个关键问题:一是链上数据的真实性,即如何确保链上数据的来源可信;二是数据同步更新,即如何保证链上信息能够实时反映现实资产的状态变化。解决这些问题通常需要引入可信的第三方或权威机构(如政府或认证机构),但这与区块链的去中心化本质相冲突,信任问题仍然是RWA上链难以避免的核心挑战。
3、去中心化和合规之间的平衡性
在法律认可方面,代币化资产必须与现实世界中的资产具有同等的法律效力。这意味着代币化资产的所有权、责任和保护应与传统法律框架保持一致。然而,如果没有适当的监管协调,代币化资产的所有权可能会面临法庭执行难或在某些司法管辖区不被认可的风险。
但上述经受监管和司法监督的条件与区块链本身去中心化的愿景违背,如何在合规和去中心化找到RWA赛道的平衡仍是一个挑战。
三、Ondo Finance 作为用例分析
(一)基本情况
(二)产品情况
1、自身产品
(1)USDY(美元利率)
USDY 是一种由短期美国国债和银行活期存款担保的代币化票据。USDY 面向普通投资者,购买额度为 500 美元以上,并可在购买后 40-50 天在链上铸造转让。
USDY 相比于加密世界经常使用的 USDT 和 USDC 的稳定币来讲,更像是一种具有利息的稳定币,也可以归为生息稳定币板块,但相比于其他生息稳定币来讲,其背后支撑为传统银行,且根据其官网披露,该 USDY 符合美国监管要求。
由于 USDY 在一定期限后可以在链上铸造流通,充当稳定币的形式来运作,那么 USDY 的结构设计以及风险把控就显得尤为重要。以下为 USDY 设计的重点以及监管方式。
- 结构设计: USDY 由 Ondo USDY LLC 发行,并作为 SPV。资产与 Ondo Finance 分开管理,并保持独立的账簿和账户。这种结构确保了将 USDY 抵押资产与 Ondo Finance 的潜在金融风险分离;
- 超额抵押: USDY 采用超额抵押作为风险缓解措施。最低 3% 的首次损失位置用于缓解美国国债价格的短期波动。目前 USDY 由 4.64% 的首次亏损头寸进行超额抵押;
- 第一优先权: USDY 投资者在基础银行存款和国债上拥有「第一优先权」。Ankura Trust 担任抵押品代理,监督 USDY 持有者的安全利益。与持有资产的银行和保管人建立了控制协议,授予 Ankura Trust 在特定违约情况下或通过 USDY 持有者投票加速贷款时控制资产并偿还 Token 持有人的法定权利和义务;
- 每日透明度报告: Ankura Trust 担任验证机构,提供每日透明度报告,报告储备情况。这些报告详细介绍资产持有情况,确保透明度和责任。报告经过独立验证,提供额外的可靠性保证;
- 资产配置: USDY 采取谨慎的投资策略,以维持资金的安全性和流动性。资产配置目标为 65% 的银行存款和 35% 的短期美国国债。这种保守的投资方法仅专注于这些安全和流动性较高的工具,将风险暴露降到最低;
- 资产托管: 支持 USDY 的美国国债存放在摩根士丹利和 StoneX 的「现金托管」账户中,确保资产安全。这些资产不会再次被再次质押。Ankura Trust 每天验证这些存款的存在。
USDY 产品通过上述方式,将资产和加密项目隔离,降低项目 RUG 风险;抵押物采用超额抵押,用于缓冲国债利率下调风险;Ankura Trust 担任监管机构,保障投资者的资金及收益安全性;将抵押物存放在传统银行的现金托管账户,保障资金不会再利用。
USDY 的投资门槛相较于其他 RWA 产品来讲较低,且购买方式除了链上用 USDC 申购外,还可通过电汇的方式参与。
(2)OUSG(美元国债)
OUSG 的底层资产绝大多数来自于贝莱德旗下的短期美债 ETF:iShares Short Treasury Bond ETF(纳斯达克代码:SHV),还有一小部分为 USDC 和 USD 作为流动性。
其中值得注意的是 Ondo I LP 作为基金管理方,管理投资者购买的 OUSG 的 SHV ETF 份额。Ondo I LP 作为 OUSG 的 SPV 为美国实体公司,这有利于投资者的风险隔离,帮助用户在突发状况下赎回份额的方案(突发情况为项目破产等原因)。
(3)OMMF(美国政府货币市场基金)
OMMF 是基于美国政府货币市场基金(MMF)的 RWA 代币,该产品目前尚未正式发布。
2、竞品分析
(三)代币经济学
ONDO代币于2024年1月在以太坊上推出,是为Ondo Finance生态系统提供动力的代币,最大供应量为100亿个代币,分配情况如下:
- 社区访问销售:通过 CoinList 向早期支持者发放 198,884,411 枚代币(约占 2%),其中约 90% 在发布时解锁。
- 生态系统增长:5,210,869,545 代币(约占 52.1%)用于空投、贡献者激励和扩张。24% 在发布时解锁,其余在五年内归属。
- 协议开发:3,300,000,000 代币(约 33%)分配给基础设施和产品建设,锁定至少 12 个月,并在五年内逐步解锁。
- 私募销售:向种子和 A 轮投资者发行 1,290,246,044 枚代币(约占 12.9%),锁定期至少 12 个月,并在五年内逐步发行。
(四)行业与赛道契合度
1、契合行业关注方向
2024-2025年牛市的核心叙事包括 RWA、机构入场和稳定收益需求,与Ondo的战略高度契合;
2、搭建Tradfi和Defi的桥梁
作为传统金融机构在web3布局的桥梁,Ondo为传统金融安上了区块链的引擎,让传统金融资产在链上可以重塑流动性,同时为加密货币行业提供坚实的价值支撑,满足Tradfi和Dfi的双向需求;
3、产品契合行业需求
在流动性匮乏的加密货币市场,Ondo选择公众认可度较高的美债及相关资产作为RWA的第一步,在引入RWA的同时还能够提供流动性;同时,加密货币市场以高收益高波动著名,这让许多风险偏好较低的投资者望而却步,Ondo的稳定性RWA产品无疑增加了风险厌恶投资者进入加密货币市场的吸引力。
4、契合合规和信任需求
行业经历野蛮生长的时期后势必要趋于规范化,Ondo在结合公链开放性与机构级安全性的 RWA 解决方案上做出了自己的尝试,在合规的尝试也意味着在扩散信任上做的努力,契合行业未来的需求。
(五)创新性——合规与去中心化的平衡
1、对 RWA 资产的原生支持
Ondo Chain 的核心亮点在于其对 RWA 资产的原生支持,特别是 Ondo GM 发行的代币。Ondo Chain 计划支持 Ondo GM 代币及其他高质量流动性资产的质押,既为网络提供了安全保障,又为闲置资产创造了收益机会。
2、引入Tradfi机构合作
通过与摩根士丹利、贝莱德(BlackRock)、Coinbase 等行业内领先企业合作(Coinbase 同时为 Ondo 的投资人)等传统机构合作,将美国国债、货币市场基金等资产代币化,严格遵守美国相关法律法规,更易获得投资者的信任;
其次,Ondo通过让一组精选的金融机构运行部分验证节点,实现与私有网络和传统金融环境的无缝连接。这一设计可以降低交易延迟、防止抢跑交易,并为机构提供了访问其独有资产和流动性的途径,进一步增强了 Ondo Chain 在机构级应用中的吸引力和实用性。
3、链上数据准确,杜绝舞弊
内置的预言机确保资产价格、利率等数据实时同步,并由许可验证节点维护数据的真实性。这种透明性降低了市场操纵的可能性;
4、跨链互操作性
Ondo Chain 通过原生集成 Ondo Bridge,实现了全链消息传递和跨链资产转移。其去中心化验证网络(DVN)为系统提供了主要的安全性保障,并在高交易金额时可通过额外 DVN 进一步增强保护。更为重要的是,Ondo Chain 支持 KYC 状态、制裁名单、抵押品数量等数据的无缝共享,简化了开发者创建全链应用程序的流程。
5、合规的先行者
(1)证券法合规:Reg D豁免与合格投资者限制
- Reg D 506(c)条款: Ondo的代币化美债产品(如OUSG、USDY)依据美国《证券法》Reg D 506(c)条款发行,该条款允许向合格投资者(Accredited Investors)私募证券,无需SEC注册,但需满足: 投资者需验证资产(个人净资产>100万美元或年收入>20万美元) 发行方需通过合理步骤验证投资者资质(如银行对账单、税 务文件) 代币在发行后一年内禁止公开转售
- 合规意义:避免被认定为非法公开发行证券,降低SEC执法风险。
(2)关键资质
(3)合规性同业对比
(六)局限性
1、过度依赖机构,缺乏社区驱动
Ondo Finance的架构在很大程度上依赖于传统金融机构的参与,代币化资产的可信度和流动性主要由这些机构提供支持。虽然这保证了资产质量和合规性,但也带来了一个核心问题:其生态系统主要面向机构,零售用户的参与有限。与完全去中心化的RWA项目相比,Ondo更像是传统金融世界的延伸,代币化资产的流通和交易主要发生在机构之间,减少了个人投资者和去中心化社区的影响力。
2、在机构控制下的集中化权力分配
尽管Ondo Chain保留了一定的开放性,但其验证者是许可型的,这意味着核心权力集中在少数几家机构手中。这与完全去中心化的RWA项目形成鲜明对比,在后者中,任何参与者都可以成为网络中的关键节点。Ondo的设计在某种程度上反映了传统金融的权力结构,其中大部分控制权仍然掌握在少数几家大型金融机构手中。这种集中化控制可能导致未来治理和资源分配中的冲突,尤其是当代币持有者的利益与机构玩家的利益发生冲突时。
3、合规性和传统机构可能限制创新速度
由于Ondo Finance的核心支柱是合规性和机构参与,这可能限制其创新速度。与完全去中心化的项目相比,Ondo在推出新金融产品或技术时可能面临复杂的合规流程和机构审批。这可能使其在快速发展的加密行业中反应较慢,尤其是在与更灵活的DeFi项目竞争时,合规性和机构导向的结构可能成为一种负担。
(七)未来发展
1、产品
个人认为未来Ondo Finance会不断加强与机构的合作,从流动性高收益稳定的美债代币化出发,逐步借助与其合作金融巨头的产品背书,将传统金融公司中其他的金融资产引入链上,增加自身市场深度。
同时Ondo在产品开放上可以以目前布局的美债RWA作防御底仓;开拓房地产RWA捕捉地域套利(如东南亚vs北美租金收益率差),碳信用RWA作为黑天鹅事件对冲工具(与能源期货相关性达0.72)等其他RWA产品,多样化自身RWA产品种类以满足投资者的多元投资需求。
数据来源:MSCI RWA指数(2025Q2),回测周期2023-2025
2、去中心化的实质坚守
如何在维持合规和去中心化的平衡对于Ondo仍是开放性的问题。在验证节点许可制的背景下,去中心化的模式是否是徒有其表?Ondo是否还能满足其作为区块链一员,满足不可篡改不可干涉的最初愿景?
(八)投资建议
1、短期建议——投资
(1)周期性
从区块链周期波动来看,未来若步入熊市,Ondo以及EVA等主流的稳定币协议可能会成为市场追捧的宠儿,且其美债产品适合风险偏好较低的投资者
(2)Tradfi与Defi的合作仍处于蜜月期
目前我认为Tradfi和Defi仍处于合作的蜜月期,RWA对于双方是一个双赢的合作。双方会在蜜月期内加速孵化更多有价值的RWA产品,Ondo的业务也会迎来快速的发展周期,是介入投资的好时机。
(3)驱动因素丰富(见附件一)
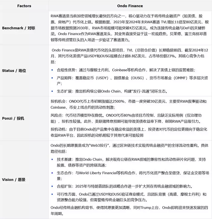
根据驱动力因素模型(4+3因素),Ondo在Benchmark、Status、Vision、Useful、Revenue Generation五个方面均具备较强驱动力。但其代币经济模型薄弱、收入单一化及竞争压力是主要风险。若Ondo Chain能成功打通传统金融与链上流动性,其估值有望突破百亿美元。
(4)估值低估(详细过程见附件二)
根据绝对估值法,在WACC 22%,利润率30%,增长永续8%等假设的情境下,若代币数量不变,则每个ONDO代币价格估值为1.81$,目前2月24日数据显示Ondo价格1.23$,有一定上升空间。
附件
一、估值驱动力分析(4+3)
Ondo Finance凭借合规先发优势和产品创新,在RWA赛道占据领先地位,但其代币经济模型薄弱、收入单一化及竞争压力是主要风险。
短期投机机会与长期价值需结合美联储政策及生态扩展进度判断。若Ondo Chain能成功打通传统金融与链上流动性,其估值有望突破百亿美元。
二、Ondo Finance(ONDO)2025年2月24日估值分析(基于混合模型)
(一)TVL增长假设与现金流预测
1、TVL增长路径
2、自由现金流(FCF)计算
- 协议费率:1.00%(TVL×费率)(其中:0.35%资产管理费率,0.5%质押费率,0.15%交易费率)
- 成本占比:30%(Gas费15% + 审计5% + 运营10%)
- 年化FCF = TVL × 1.00% × 70%
老化前自由现金流 = TVL × 1.00% × 70%
三、混合估值模型计算
1、传统DCF部分
(1)折现率与永续价值
- 折现率:22%(WACC 12% + Web3风险溢价 10%)
- 永续价值(戈登模型):
- 每代币DCF价值:52,180万 / 14.45亿 ≈ 0.36美元
2、Web3特有因子建模
(1)代币经济乘数
- 质押收益:质押比例30%,质押量=14.45亿×30%=4.335亿枚,年化收益率8%质押收益现值=4.335×8%×1.23(当前价格)/22%(WACC)/14.45=0.13美元/代币
- 治理溢价:治理参与率15%,溢价+9% → 0.11美元/代币
(2)网络效应价值
网络效应价值=β1⋅TVL^k = 0.15*186.62^1.1/14.45/2.7=1.21美元/代币
- β₁=0.15(对标头部项目:参考Compound、Aave等DeFi协议TVL与市值的比例关系。案例:当Compound的TVL为100亿美元时,其市值约为25亿美元 → β1=25/100^1.2≈0.15)
- TVL指数(k=1.1)
- 理论依据:修正版梅特卡夫定律(Metcalfe’s Law)。
- 原始公式:网络价值 ∝ n2(n为用户数)
- 现实调整:因资产流动性差异,TVL的网络效应弱于用户直接交互,降为1.1。
- 实证支持:研究显示,DeFi协议价值与TVL的1.1-1.3次方相关(《IEEE Blockchain Transactions, 2023》)。Ondo选择k=1.1,平衡保守性与增长预期。
(三)综合估值结果
Vtotal=0.36(DCF)+0.13(质押)+0.11(治理)+1.21(网络)=1.81美元/代币
(四)结论与操作建议
合理估值区间:1.81-2.40美元
- 当前价格显著低估,核心驱动因素:TVL增长引擎。 协议费率优化,1%费率平衡收入与竞争力 跨链生态爆发,Ondo Chain上线后多链资产注入
但根据目前市场情况,该资产的涨跌幅可能也并非市场上的最优选择,仅作为本次研报的研究案例进行分析。
相关攻略
RWA赛道深度解析:当万亿传统资产上链,如何重塑未来金融? 在加密市场寻求突破与价值沉淀的今天,一个名为RWA(真实世界资产)的赛道正以前所未有的势头崛起。它不仅是连接传统金融与去中心化世界的桥梁,更被视为驱动下一轮牛市的核心叙事与价值引擎。本文将深入剖析RWA的底层逻辑、核心价值,并为您盘点该赛道
RWA是代表区块链上传统金融资产的可替代或不可替代的代币,RWA既可以代表有形资产(如房地产),也可以代表无形资产,RWA已成为本轮周期中仅次于Solana Memecoin的第二受欢迎的叙事,那么,RWA赛道有哪些币?下面将为大家详细盘点RWA赛道币种及百倍潜力币
RWA逐渐兴起,传统金融机构如花旗银行、富兰克林邓普顿和摩根大通等纷纷开始涉足 RWA 领域,近日贝莱德 BUIDL基金的推出更是助推了RWA赛道再次成为关注热点,本文将为大家盘点2024年五大RWA赛道潜力项目及代币,一起来看看都是哪些项目吧
RWA是Real World Asset的缩写,中文名为现实世界资产,被称为「下一代市场」,它是区块链产业最大的市场机会之一,那么,RWA赛道爆火项目有哪些?下文将为大家详解RWA赛道爆火项目代币
RWA代币化赛道发展前景如何?RWA代币化赛道在技术进步和市场接受度提升的推动下,未来发展前景广阔,但仍需克服技术和监管等方面的挑战,那么,RWA项目代币有哪些?下面将为大家详细介绍
热门专题
热门推荐
在内容创作领域,效率是核心竞争力。随着AIGC技术浪潮的全面到来,一个能够整合文案、图像、音频、视频全流程的智能创作平台,已成为创作者提升生产力的关键工具。今天我们要深入解析的“秒创”,正是这样一个旨在实现“秒级”内容生成的一站式AI创作解决方案。 秒创是什么?一站式AI创作平台详解 秒创,其前身为
UNI是Uniswap平台的治理代币,持有者可参与协议决策。其总量10亿枚,分配注重社区发展。关键转折在于“UNIfication”提案通过后,平台部分手续费用于回购销毁UNI,使代币具备价值积累功能。Uniswap作为领先的去中心化交易所,其交易活跃度直接支撑UNI价值。未来发展与平台交易量及监管环境密切相关,需关注相关风险。
自动做市商通过算法和流动性池革新了加密资产交易,消除了对订单簿和中介的依赖。其核心是恒定乘积公式,能实时定价并降低参与门槛,但也伴随无常损失风险。未来,AMM将向可编程、跨链互操作、AI赋能及拓展至真实世界资产等方向发展,并在合规框架下演进,以提升交易效率与安全性。
在中国广播影视与网络视听行业的技术演进历程中,中国电影电视技术学会始终扮演着关键角色。作为该领域内唯一的国家级学术组织,学会依托中央广播电视总台的强大支撑,核心使命在于推动行业技术交流、协同创新与高质量发展。它不仅是我国广播、电影、电视及网络视听科技事业的重要社会力量,更是连接产学研用、促进行业整体
iPhone硬重置可将设备彻底恢复至出厂状态,清除所有个人数据和设置,常用于解决系统故障或转让前清理隐私。具体可通过设备设置、连接电脑使用iTunes或Finder、以及借助专业解锁工具三种方法实现。其中专业工具能在忘记密码时强制清除设备数据。重置后所有内容将被永久删除,需提前备份重要信息。

























