Babylon Labs:释放比特币质押潜力,增强PoS安全性
重点摘要
– 比特币质押,助力跨链安全升级:Babylon Labs 采用Taproot 脚本,实现真正去信任的BTC 质押,使比特币成为PoS 区块链的安全层,完全避免托管风险。
2025虚拟币交易平台推荐:
- 欧易(OKX)交易平台(>>>进入官网<<<)(下载OKX的Android安装包)
- 币安(Binance)交易平台(>>>进入官网<<<)(下载币安Android安装包)
– $BABY 代币的核心作用:作为Babylon 的原生代币,$BABY 主要用于治理、交易费用支付及激励BTC 质押者、验证者和合作链,构建稳健的安全共享市场。
– 资本实力强劲+ 生态增长迅猛:Babylon 已成功融资7000 万美元,并与多家wallet、交易所及DeFi 协议整合。截至2024 年底,已锁定超57, 000 BTC,增长势头强劲。
– 多重质押与DeFi 的未来变革:Babylon 计划推出「多重质押」机制,使单笔BTC 存款同时保障多条链的安全,释放更大流动性,重塑DeFi 生态格局。
比特币(BTC)社区一直在探索如何在不影响去中心化和自托管的前提下,让手中的比特币产生收益。同时,许多PoS(权益证明)区块链在保障网络安全方面面临挑战,往往不得不依赖高通胀或中心化解决方案。那么,是否有一种协议能够同时满足这两方的需求? Babylon Labs 认为,答案是肯定的。
Babylon 通过原生BTC 质押——直接在比特币网络上运行——让BTC 成为跨链安全的核心支柱,为多个区块链提供信任最小化的安全保障。这不仅拓展了去中心化金融(DeFi)的应用场景,更开启了跨链安全的新纪 元。而即将推出的 $BABY 代币,则进一步引入治理和激励机制,使BTC 质押者、验证者和合作区块链的利益更加紧密相连,共同构建安全共享生态系统。
那么,Babylon Labs是谁创立的?他们的愿景是什么?这项技术是如何诞生和发展的?它为什么重要,又是如何运行的?
Babylon Labs背后的团队:创始人、团队与合作伙伴
Babylon Labs 由谁创立?
– David Tse(联合创始人):斯坦福大学教授,在网络技术、共识机制和分布式系统领域享有盛誉。
– Dr. Mingchao “Fisher” Yu(联合创始人& CTO):密码学专家,主导Babylon 的技术架构。
两位创始人认为,比特币质押可以作为新兴PoS 生态中碎片化和高波动性的可靠替代方案。在他们的领导下,Babylon Labs 已发展为一个全球性团队,涵盖工程师、安全研究员及Cosmos SDK 专家,致力于推动比特币成为跨链安全的基石。
Babylon 的战略投资者与生态伙伴
– 顶级风投机构:Paradigm、Polychain、Bullish、Binance Labs 领投了Babylon 在2024 年的7000 万美元融资。
– 验证者与最终确认提供者(FPs):超过250 家独立实体(如P2P.org、InfStones),连接BTC 质押者与需要额外安全保障的PoS 区块链。
– wallet与交易所:包括Binance Earn、OKX Web3 Wallet、Bitget Wallet 等平台,已集成Babylon 的Taproot 质押功能,使用户可以轻松参与。
– 流动性质押协议:Lombard Finance(LBTC)等项目,将质押BTC 转化为可交易代币,为DeFi 生态提供更高流动性。
这些合作伙伴为何重要?这些机构的加入不仅证明了Babylon 方案的可行性,也确保了其在不同领域的快速落地,从风险投资到普通用户,全面提升Babylon 的市场认可度。
Babylon Labs 提供哪些服务?BTC质押与$BABY代币
Babylon 的核心创新是什么?
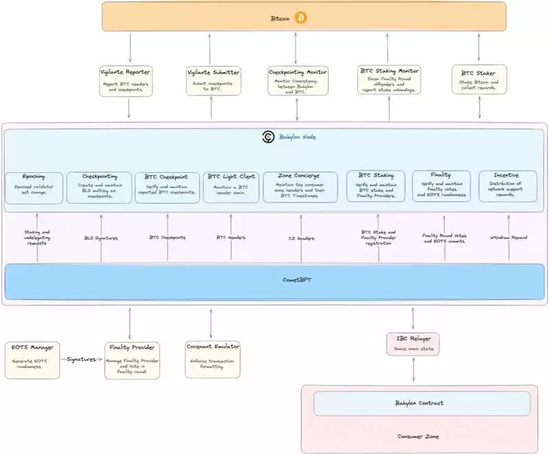
Babylon 的核心技术突破是 去信任化的比特币质押(trustless Bitcoin staking)。与需要将 BTC 锚定到其他区块链上的解决方案不同,Babylon 直接在比特币网络上使用Taproot 脚本,实现原生BTC 质押。这意味着用户始终保有BTC 的自托管权,无需依赖任何中心化桥接或第三方托管机构。
与此同时,Babylon 链(基于 Cosmos SDK 架构)作为 比特币与多个PoS 区块链之间的协调者,这些区块链被称为 比特币安全网络(BSNs,Bitcoin Secured Networks)。 Babylon 链通过定期在比特币网络上记录 检查点(checkpoint),利用BTC 时间戳机制,加快交易最终确认(finality),并缩短PoS 链的 解质押等待时间(unbonding period)。
$BABY 代币的作用是什么?
– 治理(Governance):$BABY 是Babylon 链的原生代币,持有者可参与 网络升级、参数调整、资源分配等治理投票。
– 功能与手续费(Utility & Fees):Babylon 链上的交易手续费以$BABY 计价。此外,部分 BTC 质押者与BSN 网络配对时的手续费 可能会分配给$BABY 持有者,以确保利益对齐。
– 分发机制(Distribution):Babylon 计划通过 大规模空投(Airdrop),确保 早期BTC 质押者、最终确认提供者、开源贡献者及社区成员 都能成为生态的一部分,共享Babylon 的发展红利。
$BABY 能成为跨链治理的重要代币吗?团队相信,$BABY 将成为“比特币安全共享市场”的核心,为BTC 质押者、验证者和PoS 区块链提供统一的激励机制,加速跨链安全生态的发展。
Babylon Labs 何时成立?关键里程碑与路线图
历史重要里程碑
– 2022 年初:David Tse 和Fisher Yu 创立Babylon Labs,专注于比特币质押解决方案。
– 2022 年12 月:完成 1800 万美元 种子轮融资,推动测试网原型开发。
– 2024 年2 月:测试网正式上线, 48 小时内超10 万名BTC 质押者参与,显示市场需求旺盛。
– 2024 年5 月:获得由Paradigm 领投的 7000 万美元 融资,进一步完善比特币质押、时间戳机制(timestamping)与数据可用性协议(Data Availability)。
– 2024 年8 月:主网第一阶段(Phase-1)启动,开放部分BTC 质押额度。截至 2024 年12 月,已锁定57, 290 BTC(约56 亿美元)。
Phase-2 和Phase-3 展望
– 2025 年初(Phase-2):Babylon 链和$BABY 代币正式上线,标志着 BTC 质押者与PoS 区块链建立双向市场,开启安全共享机制。
– 2025 年晚些时候(Phase-3):推出 多重质押(Multi-Staking),允许同一笔BTC 质押同时为多条区块链提供安全保障,大幅提升资本利用率。此外,Babylon 计划扩展时间戳和数据可用性 服务,使其应用于更广泛的生态系统。
多重质押会改变DeFi 的格局吗? Babylon 设想的未来是让单笔BTC 质押不仅能同时保护多条区块链,还能获得多重奖励,彻底改变区块链安全机制和资金效率的分配方式。
Babylon Labs 与哪些生态整合?全球采用与合作伙伴
Babylon 的技术整合范围
– 比特币主网(Bitcoin Ledger):Babylon 通过 Taproot 脚本,确保BTC 始终保留在比特币网络上,无须跨链包装或桥接资产。
– Cosmos 生态系统(Cosmos Ecosystem):Babylon 链基于 Cosmos SDK 构建,支持 IBC(跨链通信协议),可与其他Cosmos 相关区块链进行互操作。
– 未来的Ethereum/Solana 桥接(Future Ethereum/Solana Bridges):Babylon 的灵活架构 可将BTC 的安全机制扩展到几乎所有PoS 生态系统或L2 Rollup,为跨链应用带来更多可能性。
用户如何接触Babylon?
– wallet集成(Wallet Integrations):OKX Web3 Wallet、Bitget Wallet、UniSat 等主流wallet已内置Babylon 的BTC 质押功能。
– 中心化交易所(Centralized Exchanges):Binance Earn 提供简洁易用的界面,让BTC 持有者轻松参与质押并赚取收益。
– DeFi 协议(DeFi Protocols):流动性质押代币(LST),如 LBTC,可以在DEX 上交易,提高BTC 质押资产的流动性和收益机会。
通过交易所、wallet和流动性质押协议的整合,Babylon 极大地降低了BTC 质押的技术门槛,让不熟悉区块链技术的用户也能方便地参与去中心化的安全共享生态。
为什么比特币的安全共享机制如此重要? PoS 与DeFi 的视角
为什么PoS 网络需要比特币作为安全保障?
比特币是目前最受信任、资金最充足的加密货币,能为新兴和现有的PoS 网络提供稳定的安全基础。传统上,较小型的区块链通常需要通过高通胀的原生代币或未经验证的验证者集来维持安全。通过向BTC 质押者“租借安全性”,这些PoS 区块链可以启动或扩展,而无需依赖高通胀策略或脆弱的共识机制。
比特币持有者为什么应该关注这一发展?
– 收益来源(Yield Generation):BTC 质押者可以同时从多个PoS 网络 赚 取奖励,而无需放弃BTC 的所有权。
– 资产多元化(Diversification):参与PoS 生态系统,让BTC 持有者进入更多DeFi 领域,拓宽投资机会。
– 维护比特币的核心理念(Preserving Bitcoin's Ethos):由于质押机制基于Taproot 脚本运行,完全不需要包装代币(Wrapped BTC)或中心化桥接,确保比特币的去信任化原则。
这能否释放数十亿美元的加密流动性?如果仅有一小部分BTC 持有者参与质押,其总锁仓价值(TVL)就可能超过目前大多数PoS 生态系统的总和,彻底改变全球DeFi 格局。
Babylon Labs 如何运作?质押机制、技术实现与$BABY 空投
去信任化比特币质押如何运作?
– Taproot 脚本:BTC 质押在特定的Taproot 地址中,确保用户始终保有自托管权。
– Babylon 链协调(Babylon Chain Coordination):中继者(Relayers)将BTC 质押交易信息传递给Babylon 链,使质押的BTC 关联到验证者和最终确认提供者(FPs)。
– 最终确认提供者(Finality Providers, FPs):用户可以将BTC 质押委托给FPs,FPs 负责在Babylon 链及多个PoS 网络上验证区块。
– 惩罚机制(Slashing Logic):如果FPs 在任何受保护的链上作弊或恶意作恶,Babylon 将执行“可编程惩罚”,使部分质押的BTC 无法赎回,以保障PoS 生态的安全性。
$BABY 代币的作用是什么?
– 治理(Governance):$BABY 持有者可对影响Babylon 链的提案进行投票,例如新增比特币安全网络(BSNs)、调整费用政策或升级软件等。
– 手续费分配(Fee Sharing):部分BTC 质押者与PoS 网络匹配所产生的手续费,可能会分配给$BABY 代币持有者,形成额外收益。
– 空投(Airdrops):第一阶段BTC 质押者 和 社区贡献者 将获得$BABY 代币分配,以促进生态的去中心化发展。
用户会担心BTC 受到惩罚性销毁吗? Babylon 已完成安全审计,并采用分阶段推出功能,确保惩罚机制仅针对恶意行为。这一严格的风险控制机制,旨在保护Taproot 地址内锁定的数十亿美元BTC,让用户可以放心进行质押。
总结与未来展望
Babylon Labs 正在重塑去中心化金融(DeFi),通过比特币的稳定性和流动性,将其引入更广泛的加密货币生态系统。 Babylon 链保留了BTC 自托管 的特性,同时促进了一个繁荣的PoS 安全共享市场,吸引各大区块链来获取额外的安全保障。而新推出的 $BABY 代币,则通过透明的治理架构,连接整个生态系统,奖励早期采用者和核心贡献者。
想要了解更多?
访问 Babylon Labs 官方网站,查看公告、技术文档和路线图信息。
加入 Discord 或 Telegram 社区,与最终确认提供者(FPs)、wallet合作伙伴及BTC 质押者交流。
关注 Babylon Foundation 的空投动态,如果你参与了第一阶段BTC 质押或贡献了开源项目,可能有资格获得$BABY 代币。
比特币会成为多链DeFi 的终极安全层吗?
从Babylon 快速的采用率与强大的资本支持 来看,这一愿景正在成为现实。 Babylon 结合比特币的信用背书、Cosmos 的互操作性与PoS 生态的安全需求,可能会开启区块链安全的新纪 元。这将是比特币首次超越“数字黄金”的定位,成为跨链安全的核心基石。
随着 Phase-3 推进,“多重质押(Multi-Staking)”和增强型时间戳机制 将进一步扩大 Babylon 的影响力。如果一切顺利,该协议可能会保护数十条区块链和数千个去中心化应用(DApp),同时为BTC 持有者提供真正稳定的收益渠道。
相关攻略
Babylon正致力于实现EienLayer的成就,但拥有更高市值的BTC安全性而非ETH安全性,解锁比特币质押的新原语,使其他链更容易获得经济安全和比特币安全,并为闲置BTC提供收益,这些因素可以催化比特币的当前发展轨迹
pSTAKE低市值高流通,与Babylon合作新增BTC质押叙事!pSTAKE于2022年获得币安的战略投资,低市值+高流通+新叙事:BTC质押重磅协议合作+币安战略投资,有机会成为币安上币项目公开招募计划所选择的项目
Babylon是比特币权益证明协议,Babylon作为比特币的头部项目,将会拓展一个以比特币为核心的世界,未来该项目将解锁7000亿美金市值的比特币,把比特币变成更为广泛的生息资产,为比特币投资者提供收益,那么,什么是Babylon?下文将为大家详细介绍比特币质押协议Babylon
Babylon 生态的火热,也催生出了许多围绕 Babylon 而构建的流动性质押协议,特别对于散户来说,这些流动性质押协议不仅为其参与 Babylon 质押提供了便利,而且能在 Babylon 的基础上进一步释放 BTC 流动性,为用户提供更多收益来源
比特币网络是价值最大的去中心化网络,包括Babylon在内的BTCFi众多赛道项目,有潜力使得比特币网络成为整个加密行业的基石底座,为比特币生态系统带来新的可能性
热门专题
热门推荐
海信E7S Pro RGB-Mini LED电视发布:4K 180Hz玲珑真彩背光屏,政企双补价6999元起 3月10日,海信正式推出了E7S Pro RGB-Mini LED电视。这款新品最引人注目的亮点,无疑是它那极具竞争力的“政企双补价”——起售价定在了6999元。 核心画质:玲珑真彩背光屏与
用docker来安装openclaw 前言 最近OpenClaw的热度确实居高不下,但它本质上仍是一个处于高速成长期的系统,远未到“成熟稳定”的阶段。这不奇怪,看看开源代码库,一天一个Release算是常态,频繁且快速的迭代正是它活力的体现。 随之而来的,自然是各种意料之外的Bug、与第三方插件的兼
加密货币世界正在产生比以往任何时候都都多的数据。面对数百条区块链、数千种代币以及源源不断涌现的新型去中心化应用,驾驭这一复杂格局对于投资者、开发者和分析师而言都极具挑战性。可靠、实时的区块链数据对于做出明智的决策和驱动下一代加密产品至关重要。 这正是 Chainbase (C) 试图解决的难题。这个
15岁学生花8684元网购苹果iPhone 16,激活日期竟显示1978年 最近一起网购纠纷,听起来有点魔幻。一位15岁的初二学生,攒钱买了台新款iPhone,激活后一看购买日期,居然是1978年。这到底是怎么回事?背后又藏着一个怎样的消费陷阱? 事情发生在江苏苏州。初二学生小金(化名)向媒体反映了
听劝:微软将停止向 Teams 用户自动发送“会议录制过期提醒”邮件 3月11日,微软公布了一项“听劝”的政策调整:将取消默认通过邮件自动发送 Teams 会议录制过期提醒。这意味着,自6月1日起,当会议录制内容即将被永久删除时,多数用户的收件箱将能保持清净,不会再收到系统发来的提醒邮件。 这一调整















