加密货币交易员心理建设指南:克服十大心理问题
币圈交易过程中有哪些需要注意的交易心理误区和风险呢?币圈交易者的心理建设有哪些方法?
2025虚拟币交易平台推荐:
- 欧易(OKX)交易平台(>>>进入官网<<<)(下载OKX的Android安装包)
- 币安(Binance)交易平台(>>>进入官网<<<)(下载币安Android安装包)
本文将深入探讨加密货币交易者常见的心理误区,提供参考的情绪控制方案,并介绍相关的辅助工具和参考工作流程。同时,我们还将关注交易中可能面临的心理风险,并展望未来的发展趋势,设想未来的场景设想,帮助交易者更好地应对市场挑战,提升交易决策的理性与稳定性。下面就和菜鸟下载小编一起详细了解下吧!
概述
加密货币交易不仅是技术与策略的较量,更是一场心理博弈。对于资深交易者而言,市场的剧烈波动早已超越数字涨跌的层面,而是一场持久的自我较量。稳定的交易心态不仅决定了能否长期盈利,更是抵御情绪冲击、保持理性决策的关键。
本文将从情绪管理、认知偏差、长期思维与自我反思四个维度,深入探讨如何打造强大的心理体系,助力交易者在波动中保持冷静,实现稳健收益。
常见交易心理误区和风险
加密货币交易因其高波动性、24/7运行和信息不对称的特点,对交易者的心理状态提出了极高要求。如果不加以注意,心理风险可能导致决策失误、资金损失甚至长期的心理负担。
以下是加密货币交易者需要特别关注的心理风险,以及如何识别和应对这些风险的建议:
1. FOMO(害怕错过)
描述:当市场快速上涨或某代币被热炒时,交易者担心错过机会,冲动追高买入。
表现:看到价格暴涨或社交媒体热议后,不经分析就下单;频繁切换交易目标。
后果:往往在高位接盘,随后价格回落导致亏损。
应对方法:
用LunarCrush或Augmento的牛熊指数评估情绪是否过热,指数接近1时保持谨慎。
设定明确的交易计划,只在符合策略时入场。
正念练习:深呼吸,问自己:“这是机会还是冲动?”
2. 恐惧与恐慌
描述:市场下跌时,交易者因害怕进一步亏损而抛售,甚至清仓离场。
表现:盯着下跌的K线图手心出汗,心跳加速;听到负面新闻后立即行动。
后果:在低位割肉,错过反弹机会。
应对方法:
查看恐惧与贪婪指数,低于20时可能是超卖信号,提醒自己冷静观察。
检查CryptoQuant链上数据,确认是否有大户抛售支持恐慌情绪。
正念练习:接受恐惧感,告诉自己:“波动是正常的,我按计划行事。”
来源:https://cryptoquant.com/
3. 贪婪
描述:盈利后不满足既有收益,期待更大 回报,导致过度持仓或追涨。
表现:拒绝止盈,幻想价格无上限;频繁加仓或提高杠杆。
后果:市场反转时利润回吐,甚至转为亏损。
应对方法:
用TradingView设定止盈位,严格执行离场计划。
参考The TIE情绪报告,若市场过热(贪婪情绪高涨),提醒自己获利了结。
正念练习:记录盈利时的满足感,避免被贪念驱使。
来源:https://www.tradingview.com/
4. 过度自信
描述:连续盈利后,交易者认为自己掌握了市场规律,低估风险。
表现:增加仓位或杠杆,忽视技术分析和风险管理;对他人建议不屑一顾。
后果:一次失误可能导致重大损失,心理落差更大。
应对方法:
用Glassnode或Dune Analytics验证自己的判断是否与链上趋势一致。
定期复盘,记录每次成功和失败的真实原因。
正念练习:保持谦逊,提醒自己:“市场永远不可预测。”
来源:https://studio.glassnode.com/charts/addresses.ActiveCount?a=BTC
5. 决策疲劳与心理倦怠
描述:因市场24/7运行和信息过载,交易者长期处于高压状态,导致精神疲惫。
表现:注意力下降,决策质量变差;对交易失去兴趣或感到厌倦。
后果:反应迟钝,错失机会或频繁出错。
应对方法:
用Coinigy整合数据,减少手动监控时间。
设定每日交易时间(如4小时),避免过度盯盘。
正念练习:每天安排休息,进行10分钟冥想或户外活动,恢复精力。
来源:https://www.coinigy.com/en/
6. 报复性 交易
描述:亏损后急于扳回损失,情绪化加大仓位或频繁交易。
表现:亏损后立即加仓,不顾策略;对市场产生“报复”心理。
后果:进一步放大损失,陷入恶性循环。
应对方法:
用Token Metrics的AI信号冷静评估是否值得继续交易。
设定每日最大亏损额,达到后强制暂停。
正念练习:亏损后停下来,观察沮丧情绪,告诉自己:“一次失败不代表全部。”
7. 自我怀疑
描述:连续亏损或错失机会后,交易者怀疑自己的能力,失去信心。
表现:犹豫不决,错过入场时机;反复修改策略或完全依赖他人建议。
后果:决策瘫痪,无法坚持长期计划。
应对方法:
复盘Dune Analytics或TradingView数据,分析亏损是否因策略失误而非个人能力。
小额测试新策略,逐步重建信心。
正念练习:接受失败是学习的一部分,默念:“我正在进步。”
来源:https://dune.com/home#query-engine
8. 外部压力
描述:来自社交媒体、朋友或家人的意见(如“为什么不买XX币”)干扰交易决策。
表现:因他人盈利故事感到焦虑;频繁调整计划以迎合外界期待。
后果:失去独立判断,交易结果不稳定。
应对方法:
用The TIE或LunarCrush验证外部信息的真实影响,避免被炒作误导。
与他人保持距离,专注于自己的计划。
正念练习:屏蔽噪音,问自己:“这是我的目标吗?”
来源:https://www.thetie.io/
如何识别心理风险
以下从身体信号、行为模式和情绪波动三个方面展开,帮助你更好地识别和管理交易中的心理风险:
1. 身体信号
加密货币市场波动剧烈,价格可能在短时间内大幅上涨或下跌,这种不确定性容易触发身体的应激反应。以下是一些常见的身体信号,提示你可能正面临心理风险:
心跳加速:当你发现自己盯着K线图时心跳明显加快,可能是因为恐惧(担心亏损)或贪婪(期待暴涨)在作祟。
手心出汗:在下单前或市场剧烈波动时,手心出汗可能是焦虑或紧张的表现,表明你对交易结果的掌控感不足。
肩膀紧绷:长时间盯着屏幕、身体僵硬,尤其是肩膀或颈部紧绷,可能是压力累积的信号,暗示你需要暂停并调整状态。
应对建议:一旦察觉这些信号,尝试深呼吸或短暂离开屏幕,给自己几分钟冷静下来,避免在高压状态下做出决策。
来源:https://www.michiganmedicine.org/health-lab/your-racing-heart-sign-supraventricular-tachycardia
2. 行为模式
加密货币交易的24/7特性容易让人陷入非理性的行为循环。以下行为模式可能反映心理问题的存在:
频繁检查价格:每隔几分钟就刷新交易APP或网页,可能是缺乏交易计划或对市场的不安全感驱使。这种行为会放大焦虑,并导致过度交易。
冲动下单:看到价格突然跳动就立刻下单(追涨杀跌),往往是情绪化决策,而非基于策略的结果。
反复修改订单:不断取消或调整挂单,可能是优柔寡断或对市场方向失去信心,反映出心理上的混乱。
应对建议:制定明确的交易计划,包括入场点、止损点和止盈点,并严格执行。减少无意义的屏幕时间,避免被短期波动牵着走。
3. 情绪波动
加密货币的高风险高回报特性容易让情绪像过山车一样起伏。以下情绪状态值得警惕:
交易后过度兴奋:赚了一笔钱后过于得意,甚至开始幻想“财务自由”,可能是贪婪在膨胀,可能导致后续冒险加仓。
交易后极度沮丧:一次亏损就觉得自己“全完了”,或者自责不已,表明你可能把个人价值与交易结果挂钩,情绪过于脆弱。
焦虑与FOMO(错失恐惧):看到别人赚钱或某种币暴涨时,感到坐立不安,急于跟风,这种情绪往往导致盲目决策。
应对建议:记录交易日志,不仅记录盈亏,还记录每次交易时的情绪状态,找出触发情绪波动的模式。保持“只投入你能承受损失的资金”心态,减少心理负担。
来源:https://www.wps.com/blog/how-to-make-crypto-spreadsheets-in-excel-the-ultimate-guide/
辅助工具
加密货币交易市场情绪辅助工具不仅提供数据支持,还能有效提升投资者的心理素质。通过减少不确定性、提供客观视角和增强自我控制力,这些工具帮助投资者在市场波动中保持理性决策。
情境假设:2025年3月27日,以太坊价格突然下跌10%
无工具支持时的心理:恐慌情绪蔓延,直觉认为“牛市可能已经结束”,匆忙割肉离场。
使用工具后的心理:
恐惧与贪婪指数:显示 40(中性偏恐惧),市场尚未进入极端恐慌状态。
Santiment 社交情绪:情绪负面,但可能受短期情绪影响。
Glassnode 链上数据:未出现异常大额抛售,说明主流持仓者未恐慌离场。
通过情绪调节技巧(如正念思考),投资者能够更冷静地判断市场走势,认定这可能只是短期调整,从而选择持有,避免不必要的损失。
以下是这些工具如何具体帮助投资者进行心理建设的分析:
1. 恐惧与贪婪指数 (Fear & Greed Index)
心理帮助:
减少恐慌和贪婪:明确的市场情绪评分(0-100)让投资者意识到当前的情绪状态是否极端,避免被集体恐慌(如“市场要崩盘”)或贪婪(如“这次一定能暴涨”)裹挟。
建立心理锚点:看到“极度恐惧”时,投资者可能更有信心逆向思考,而不是随大流抛售;“极度贪婪”则提醒冷静获利了结。
例子:当指数跌至10,你可能感到恐惧,但工具提示这是潜在买入机会,帮助你将负面情绪转化为积极行动。
来源:https://coinmarketcap.com/charts/fear-and-greed-index/
2. 社交媒体情绪分析工具 (LunarCrush, Santiment)
心理帮助:
对抗FOMO(害怕错过):看到社交媒体热议某个代币,投资者容易冲动跟风。工具通过量化情绪(例如70%正面),让你评估这是否只是噪音,而非真实价值驱动。
增强独立思考:数据揭示市场情绪的来源(如某KOL的推文),让你更清楚自己是否被外部影响,减少盲目从众的心理压力。
例子:Twitter上突然热炒某山寨币,LunarCrush显示情绪激增但交易量未跟上,你可能会冷静观察,避免因FOMO追高。
来源:https://lunarcrush.com/
3. 链上数据分析工具 (Glassnode, Nansen)
心理帮助:
提供安全感:看到大户囤积或长期持有者的行为,能缓解对市场崩盘的恐惧,增强信心。反之,大量抛售数据也能让你提前做好心理准备。
降低不确定性:链上数据是客观事实,而非猜测或传言,帮助投资者摆脱“市场操纵”或“阴谋论”的心理负担。
例子:比特币从wallet流向交易所增加,你可能担心下跌,但数据让你提前调整仓位,心理上更有掌控感。
来源:https://glassnode.com/?fpr=235468&gad_source=1&gclid=Cj0KCQjwy46_BhDOARIsAIvmcwOMb_ttzJtgTPeqvUGbAWeQ-pWh6miL2OV3rphPmHpLpjzK40TX8HsaAopbEALw_wcB
4. 市场情绪指数和可视化工具 (TradingView, Bitcoin Rainbow Chart)
心理帮助:
视觉上的冷静:图表和颜色(如Rainbow Chart的“绿色买入区”)提供直观指引,让投资者在混乱中找到方向,避免情绪化解读价格波动。
长期视角:这些工具常强调周期性趋势,帮助你从短期的输赢情绪中抽离,培养耐心和纪律。
例子:价格暴跌时,Rainbow Chart显示仍处于“持有区”,你可能更倾向于坚持策略,而不是恐慌性抛售。
来源:https://www.blockchaincenter.net/en/bitcoin-rainbow-chart/
5. AI驱动的交易信号工具 (Token Metrics, SignalPlus)
心理帮助:
减轻决策压力:AI提供明确的买入/卖出建议,减少投资者因犹豫或过度分析而产生的焦虑。
增强信任感:知道决策背后有数据和算法支持,能缓解自我怀疑,尤其是在亏损后避免陷入“都是我的错”的情绪循环。
例子:市场震荡时,SignalPlus建议观望,你可能因此避免冲动交易,心理上感到更轻松。
来源:https://www.signalplus.com/
工作流程参考
以下是一个加密货币交易者的工作流程参考,结合市场情绪辅助工具(如之前提到的CryptoQuant、LunarCrush等)和心理建设方法(如正念),旨在帮助交易者在日常操作中保持理性、高效和心理平衡。
这个流程适用于短线交易者、波段交易者或长期投资者,可以根据个人风格调整。
来源:https://www.gate.io/
未来展望
随着加密货币市场的演变,交易者的心理建设将受到技术进步、市场变化和心理健康研究的深远影响。以下是对未来的展望,帮助交易者在不断变化的环境中保持稳定和成长。
未来趋势与心理影响
1. 市场逐渐成熟
趋势:机构入场、监管完善和基础设施升级(如更多加密ETF)将使市场波动性降低,逐步从“狂野西部”转向稳定生态。
心理影响:
正面:减少剧烈波动带来的FOMO和恐慌情绪,交易者更易保持冷静。
挑战:成熟市场可能引入更多算法和高频交易,增加竞争压力,导致决策疲劳或自我怀疑。
未来图景:交易者需要从短期投机心态转向长期战略思维,心理上更强调耐心和纪律。
2. AI与自动化工具的深入应用
趋势:AI情绪分析(如Token Metrics升级版)和交易机器人将更智能,提供实时信号、风险评估甚至情绪建议。
心理影响:
正面:自动化减少手动盯盘的压力,降低决策疲劳和冲动交易(如报复性 交易)。
挑战:过度依赖可能让交易者失去独立判断力,一旦技术失灵,心理崩溃风险加剧。
未来图景:交易者需学会与AI协作,心理建设将聚焦于平衡技术依赖与个人掌控感。
来源:https://www.tokenmetrics.com/pricing
未来心理建设的重点方向
1. 数据驱动的情绪管理
发展:工具将整合链上数据(如CryptoQuant)、社交情绪(如The TIE)和生理信号,生成个性化报告。例如:“你的焦虑与市场下跌同步,建议深呼吸。”
心理帮助:提供客观依据,增强交易者对情绪调节的信心,减少过度自信或恐慌。
例子:AI提示“恐惧指数20+心率90,冷静观察”,帮助你在低点买入而非抛售。
2. 社区与协作式支持
发展:虚拟现实(VR)社区或去中心化平台将成为交易者的心理支持网络,分享策略和情绪经验。
心理帮助:同伴支持减轻自我怀疑,但需警惕群体思维引发的FOMO。
例子:在VR交易大厅中,资深交易者分享冷静心得,帮助你度过市场低谷。
来源:https://hypebeast.com/2017/4/facebook-launches-social-vr-platform-spaces
3. 个性化心理训练
发展:AI结合心理学推出定制化方案,如针对“贪婪”倾向推荐正念冥想,或为“恐慌”用户设计认知行为练习。
心理帮助:精准解决个人弱点,加速心理成长,提升韧性。
例子:系统检测你常在盈利后追高,推送“延迟满足”训练,助你学会止盈。
4. 长期思维与目标导向
发展:工具(如Dune Analytics)将更注重周期分析,鼓励交易者关注3-5年趋势而非短期波动。
心理帮助:从“即时满足”转向“长期回报”,减少贪婪和急躁情绪。
例子:Bitcoin Rainbow Chart显示当前为“持有区”,让你更有信心坚持而非频繁交易。
设想场景:
到2030年,未来的交易体验将结合先进的AI与个人健康数据。当你佩戴心率手环时,AI工具会整合链上数据与情绪数据,提供实时的交易建议,例如“市场恐惧+你的心率正常=买入机会”。
你可以早晨在VR社区与他人讨论策略,交易后则进入虚拟冥想舱复盘,记录情绪与交易结果。技术的支持增强了你的自信,市场波动的减少让你更加从容,而正念的练习帮助你保持独立思考,不被情绪左右。
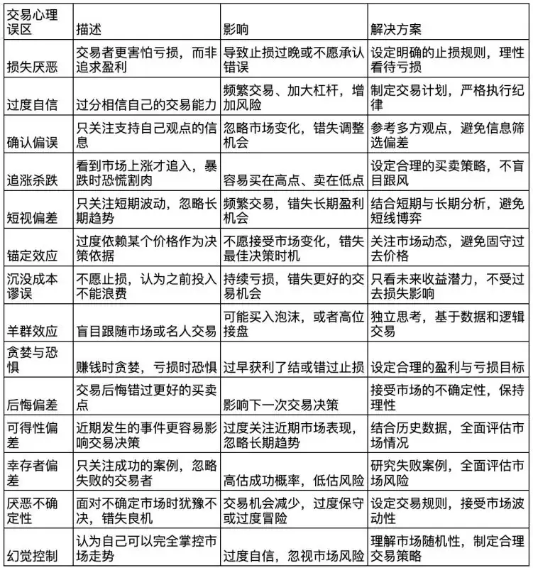
交易员需要克服的十大心理问题
一个交易者在交易上所犯下的最大的错误可能更多来自于心态的失衡而并非技术上的失误,类似的情况已经发生在了无数交易者身上。作为交易者,你应该避免犯下这些错误:
锚定偏差(Anchoring Bias)
交易者往往会非常主观的将自己固定在某个价格(锚点)上,这会影响他们的决策。
如果交易者A在比特币价格为52,000美元时进入加密货币市场,那么61,000美元的比特币看起来就很贵。
如果交易者B在比特币价格为71,000美元时进入加密货币市场,那么61,000美元的比特币就显得便宜。
近期偏差(Recency Bias)
这是指人们倾向于记住最新的信息并将其看得很重要。
交易者可能会将最近交易中的信息带入下一次交易中,这会导致交易过程中出现失误。
厌恶损失(Loss Aversion)
交易员在面对亏损时往往会比面对盈利时的情绪波动更大,比如在做交易时损失100美元带来的痛苦往往比赚取100美元带来的快乐更大。这种错误可能导致交易员过早锁定利润,因为他们害怕这些收益减少或者变成亏损。
禀赋效应(Endowment Effect)
当交易者持有某项资产时,他们往往会高估其价值。这种主观的情感使他们难以在亏损时卖出,或者难以止盈,因为他们更多地依赖自己内心的期望,而不是市场的实际情况来判断资产的未来价格。
从众心理(Herd Mentality)
无论是盲目跟随大众还是刻意反其道而行,都存在风险。应坚持自己的交易计划,避免因从众心理而冲动行事。只有在进行客观的市场情绪分析时,才应考虑大众的行为。
可得性启发(Availability Heuristic)
交易者往往会过于关注近期的市场情绪以及市场上发生的一些事情。例如,近期的市场崩盘仍可能导致交易者过于谨慎。
幸存者偏差(Survivorship Bias)
因为我们常听到的都是成功的故事,很少有失败的故事,所以交易者往往会主观的认为自己成功的概率很高。
框架效应(Framing Effect)
交易者的情绪和自信心在交易过程中起着关键作用。积极情绪往往会让人低估风险,而消极情绪则可能导致高估风险。
确认偏差(Confirmation Bias)
交易者往往倾向于寻找符合自己看法的数据。比如你看好某项资产,你会搜寻所有支持该资产上涨的信息,而忽略看跌的信息。
事后诸葛亮(Captain Hindsight)
交易者经常会在事件发生后,觉得自己早已预见了结果。
这种错误会导致对未来预测的过度自信,并对自己的交易能力产生错误的判断。
结语
资深交易者的心理建设并非一蹴而就,而是一个持续锤炼的过程。情绪管理让他们保持冷静,认知偏差的克服让他们更接近真相,长期思维赋予他们耐心,而自我反思则为他们提供了成长的土壤。
市场是无情的,但对于那些能够在心理层面不断突破自我的交易者而言,它也是一片充满机会的沃土。最终,交易的成功不在于战胜市场,而在于战胜自己。
相关攻略
全球数字资产市场正经历一场深刻的结构性变革 加密货币衍生品,这个一度颇为专业的领域,已经悄然从市场边缘走到了舞台的中央。如今,这个市场的月交易量稳稳站在2万亿美元之上,其中永续合约更是贡献了超过七成的活跃交易,毋庸置疑地成为了市场的主旋律。伴随着2025年机构资金的跑步入场,这些复杂的金融工具早已不
在瞬息万变的金融市场里,有一种策略仿佛在刀锋上起舞,它节奏极快,目标却仅是捕捉那些看似不起眼的微小价差——这就是超短线交易(Scalping)。简单说,它就是一种旨在从短暂的价格波动中快速获利的交易方法。 具体到加密货币领域,超短线交易的内核更加纯粹:在几秒到几分钟的极短时间内,完成买入和卖出的全套
本文解释了区块链系统中的分片,追溯了以太坊向数据可用性和 EIP-4844 的转变,并分析了由此产生的安全性、性能和专业影响。 谈到以太坊扩容,大家的目光总是不约而同地聚焦在 Layer 2 Rollup 上。这没错,但若想看清全貌,还得把视线投向更深层的协议设计。实际上,以太坊的长期扩容基因,早在
滞后指标与非滞后指标:有何区别? 想在加密货币市场里游刃有余,首先得摸清手头工具的脾性。其中,区分滞后指标和非滞后指标,就是关键的基本功。它们各司其职,用对了地方才能事半功倍。 滞后指标:市场的“事后诸葛亮” 核心特点:这类指标的作用在于确认。它们基于历史数据运行,往往在市场趋势启动之后,才发出明确
比特币(BTC)如果不是加密货币,那是什么?传闻中的中本聪发表看法 关于比特币的本质,最近又被推上了风口浪尖。长期被传为“中本聪本尊”的杰克·多西再次抛出重磅观点,宣称“比特币不是加密货币”,并坚持认为比特币与其他数字资产有着根本性的不同。 这位Twitter创始人、比特币的坚定“布道者”日前在社交
热门专题
热门推荐
金亨泰亲证:《剑星》核心灵感源自三上真司经典动作游戏《P N 03》 近日,游戏界迎来一则令动作游戏爱好者振奋的重磅消息。Shift Up创始人金亨泰通过官方视频,正式宣布与传奇制作人三上真司旗下工作室展开深度合作。他特别强调,此次联手并非简单的资源整合,而是要让玩家亲眼见证,当三上真司深厚的动作游
红色沙漠属性限制怎么突破 在《红色沙漠》游戏进程中,很多玩家会发现,当角色属性提升至10级后便会遭遇等级上限的封锁,无法继续升级。这并非设计缺陷,而恰恰是游戏深度成长系统的起点——只有成功突破这层限制,角色真正的潜力才能被彻底释放。 那么,突破属性限制的具体方法是什么?关键在于寻访分布在游戏世界各地
Kraken旗下代币化美股平台xStocks宣布将推出xPoints!积分计划细节引出发币猜想 随着真实世界资产(RWA)赛道持续升温,代币化股票已然成为加密市场里增长最为迅猛的领域之一。最新消息显示,知名交易所Kraken旗下的代币化美股平台xStocks即将推出名为“xPoints”的奖励计划,
一、BD核心构建思路 想要打造一个能抗能打、生存与输出兼备的近战角色吗?双修闪打德鲁伊无疑是你的理想选择。这套玩法的核心理念非常清晰:召唤强大的熊灵作为你的“不朽壁垒”,在前排承担主要伤害并稳固仇恨;与此同时,你自身则化身为“风暴裁决者”,依靠风暴打击实现高频位移与持续输出。一守一攻,默契配合,使得
虚拟币网格交易超出区间会强行卖出吗? 聊起网格交易,很多朋友第一印象就是“自动化低买高卖”。作为一种经典的量化策略,它确实试图在市场波动中捕捉利润。但问题来了:一旦币价飘出了预设的“网格”,系统会不会来个“清仓大甩卖”呢?通常来说,答案是否定的,强行卖出并非标准动作。不过,具体会发生什么,还真得看您


































