AI Layer1全解析:核心项目盘点与未来投资展望
AI Layer1是什么?AI Layer1未来价值如何?AI Layer1有哪些值得关注的项目吗?
适合国内用的虚拟币交易所
随着人工智能(AI)技术的飞速发展,其对算力、数据处理和协作生态的需求日益增加。传统区块链架构由于性能瓶颈和设计局限,已难以完全满足AI应用的高效需求。
因此,一批专为AI优化的Layer 1区块链项目应运而生。这些项目通过创新的技术架构,旨在解决AI与区块链融合中的关键问题,如计算效率、数据隐私、资源分配和去中心化协作。
本文将系统盘点并分析当前最具代表性的AI Layer 1项目,包括Bittensor、Vana、Kite AI、Nillion和Sahara,探讨其技术特点、应用场景及未来潜力。下面就和菜鸟下载小编一起详细了解下吧!
什么是 AI Layer1?
Layer 1 区块链指的是拥有独立共识机制与原生网络的区块链系统,代表了区块链的基础层架构。相比依赖主链的 Layer 2 解决方案,Layer 1 更注重底层设计的自主性与可扩展性,承担着构建整个网络生态的核心职责。
AI Layer1,则是专为人工智能场景量身打造的 Layer 1 区块链,其核心使命是构建一个去中心化的基础设施体系,支持 AI模型的训练、推理、数据共享与经济激励机制。通过与区块链的深度融合,AI Layer1 有望提升 AI 系统的透明性、公平性,并借助链上可验证与不可篡改的特性,解决长期存在的“AI 黑箱”问题。
意义:
AI 与区块链的结合,正在成为技术创新的重要方向,背后有着清晰的供需逻辑:
AI 依赖大量数据与算力:区块链可以提供去中心化的数据存储、模型托管与算力市场;
AI 决策不透明:链上记录提供可追溯、可验证的过程,增加可信度;
缺乏激励机制:区块链原生的代币经济,能够有效激励数据贡献者、算力节点与模型开发者;
数据与模型归属难界定:智能合约与链上确权为AI资产确权交易提供基础。
这些核心需求,正是推动 AI Layer1 项目快速增长的根本动力。
关键特征:
AI Layer1 不只是一个新叙事,它有着与通用型区块链不同的技术侧重点:
高性能算力与并行计算能力:为模型训练与推理提供底层支持;
支持 AI Agent 原生运行:构建专为 Agent 设计的运行时与交互机制;
数据激励机制原生集成:通过代币激励数据贡献与模型协作;
模型与任务链上确权与交易:实现 AI 资产的真正 Web3 化。
背后四大趋势驱动:
AI Layer1 的出现并非偶然,其背后有四大趋势共同推动:
生成式 AI 的爆发:大模型普及带来指数级算力与数据需求;
Web3 激励机制日趋成熟:为数据、模型、算力提供经济闭环;
AI Agent 生态逐步成型:需要可信的底层执行环境与价值网络;
区块链模块化趋势明显:推动 Layer1 从“通用型”走向“专用型”。
主要项目
发行代币项目介绍
Bittensor
项目背景与愿景
Bittensor 旨在构建一个去中心化的 AI 协作网络,打破传统 AI 开发中的集中式壁垒,推动全球开发者与算力提供者共同参与 AI 模型的训练与优化。其愿景是通过市场化机制激励 AI 生态的协同进化,打造一个开放、透明的智能网络。
技术架构与创新
Bittensor 采用双层架构:根网络负责全局协调,子网生态则支持多样化的 AI 任务。核心创新在于 dTAO 市场驱动的资源分配机制,通过引入子网代币 Alpha 实现市场竞争,资源按需配置,同时验证权力去中心化,避免单一实体控制。这种设计既提高了效率,又增强了系统的抗审查性。
应用场景与生态
Bittensor 的生态涵盖多个子网,典型应用包括 Targon(专注于文本生成,类似高级语言模型)、Chutes(提供 LLM API 接口服务)、PTN(生成金融交易信号)和 Dojo(数据标注协作)。这些子模块展示了 Bittensor 在文本生成、金融预测和数据处理等领域的广泛适用性,吸引了开发者与行业用户。
代币经济与价值
代币 $TAO 是 Bittensor 生态的核心,用于支付算力、奖励贡献者并驱动子网竞争。持有者可通过质押 $TAO 参与网络治理或获取子网收益。随着子网生态扩展,$TAO 的需求有望增长,其价值与网络算力及应用活跃度密切相关。
来源:https://x.com/opentensor/status/1859984127732146215
Vana
项目背景与愿景
Vana 的目标是重塑数据主 权,让用户真正拥有并从个人数据中获益,而非被科技巨头剥削。其愿景是通过去中心化技术实现数据的价值重构,构建一个用户主导的数据经济生态。
技术架构与创新
Vana 的技术分为数据流动性层(Data Liquidity Layer)和数据可移植层(Data Portability Layer),辅以非托管存储设计。创新点在于用户数据不上链以保护隐私,同时通过流动激励机制和贡献方分红机制,鼓励数据共享与价值分配。这种“数据控制权归用户”的模式在隐私保护与经济激励间找到平衡。
应用场景与生态
Vana 的典型应用包括 Finquarium(金融数据市场)、GPT Data DAO(对话数据收集与治理)和 Reddit/Twitter 数据项目(社交媒体数据利用)。这些场景展示了 Vana 在金融、AI 训练和社交分析领域的潜力,吸引了数据贡献者和开发者加入生态。
代币经济与价值
$VANA 作为生态代币,用于激励数据贡献、支付数据访问费用及参与治理。用户通过贡献数据可获得 $VANA 奖励,而企业则需使用 $VANA 购买数据服务。随着数据需求的增加,$VANA 的流通价值与生态活跃度挂钩,具有长期潜力。
来源:https://www.vana.org/
Nillion
项目背景与愿景
Nillion 致力于打造一个隐私计算网络,解决数据处理中的隐·私·泄·露问题。其愿景是通过“盲计算”技术,让数据在加密状态下完成计算,推动 AI 和 Web3 应用在隐私保护下的广泛落地。
技术架构与创新
Nillion 的核心是 Nil Message Compute(NMC)和“盲计算”模型,结合多方计算(MPC)与零知识证明(ZKP),实现零知识数据交换。最大创新在于无需传统区块链仍能达成共识,同时保证加密处理零泄露,为隐私敏感场景提供了全新解决方案。
应用场景与生态
Nillion 的应用包括 Web3 身份验证(保护用户身份隐私)、AI 隐私训练(加密数据训练模型)和机密数据建模(企业级隐私计算)。这些场景展示了其在身份管理、AI 开发和商业数据处理中的广泛适用性,吸引了隐私需求的行业用户。
代币经济与价值
$NIL 是 Nillion 网络的原生代币,用于支付计算费用、激励节点参与者和驱动生态发展。随着隐私计算需求的上升,$NIL 的价值与网络使用量和算力贡献直接相关,具有较强的增长前景。
来源:https://nillion.com/
HyperCycle
项目背景与愿景
HyperCycle 是为 AI Agent 提供高性能基础设施的项目,与 SingularityNET 合作,旨在加速 AI 智能体的跨平台协作和高效运行。其愿景是构建一个支持下一代 AI 应用的基础设施,推动 AI 技术的大规模普及。
技术架构与创新
HyperCycle 的技术架构聚焦高性能 AI 计算支持层,与 SingularityNET 的生态深度协同。创新亮点包括支持高性能 AI 运行、跨平台协作能力以及优化 AI Agent 执行效率,为复杂的多智能体系统提供底层支持。
应用场景与生态
HyperCycle 尚未完全上线,但其典型应用可能涉及 AI Agent 集群,如分布式任务处理或跨平台智能协作。凭借与 SingularityNET 的合作,其生态有望覆盖教育、医疗和金融等领域的 AI 应用,潜力值得期待。
代币经济与价值
$HYPC 是 HyperCycle 的代币,用于支付计算资源、奖励贡献者并参与生态治理。作为高性能 AI 基础设施的一部分,$HYPC 的价值与 AI Agent 的使用规模和计算需求密切相关,长期增长依赖生态成熟度。
来源:https://www.hypercycle.ai/
OriginTrail
项目背景与愿景
OriginTrail 将知识图谱技术与 AI 结合,打造去中心化的知识资产管理平台,旨在提升数据的可信性和跨领域协作能力。其愿景是通过可验证的知识共享,推动供应链、科研等领域的数字化转型。
技术架构与创新
OriginTrail 的核心是知识图谱技术和去中心化知识资产存储与验证系统。创新亮点在于可验证的知识资产共享、数据可信性保障以及跨领域知识整合能力,为复杂数据场景提供了可靠的基础设施。
应用场景与生态
OriginTrail 的典型应用包括供应链追踪(确保商品来源透明)和数据可信性验证(科研数据认证)。其生态已与多个行业合作,如食品供应链和医疗数据管理,展现了知识图谱在现实世界的实用性。
代币经济与价值
$TRAC 是 OriginTrail 的代币,用于支付数据存储、验证费用及激励节点运营。随着知识图谱应用扩展到更多领域,$TRAC 的需求与生态数据量和行业采用率挂钩,具有稳定的价值支撑。
来源:https://origintrail.io/
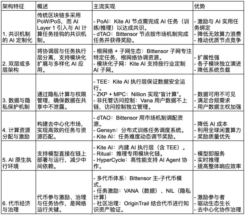
主流技术架构
AI Layer 1 公链是指专为人工智能应用设计的底层区块链网络,旨在为 AI 模型的训练、推理、数据处理和协作提供高效、安全、可扩展的基础设施。
与传统 Layer 1 公链(如以太坊、Solana)不同,AI Layer 1 需要兼顾算力分配、数据隐私、模型执行和去中心化治理等需求,因此其技术架构具有独特的创新点。
以下是对 AI Layer 1 主流技术架构的分析,结合当前趋势和典型项目(如 Kite AI、Bittensor 等)的特点进行归纳:
未来展望与投资价值
1. 技术演进:智能化与融合
多模态 AI 的全面整合
未来 AI 生态将超越单一模态(如文本生成),向多模态(文本、图像、音频、视频甚至传感器数据)融合发展。Bittensor 的子网生态可能扩展到支持多模态模型训练,HyperCycle 的 AI Agent 基础设施或成为跨模态协作的核心。
自适应共识机制
PoAI(Kite AI)和 dTAO(Bittensor)等机制将进一步优化,引入自适应算法,根据任务复杂度、算力需求和隐私要求动态调整共识规则,提升效率和公平性。
隐私计算的标准化
Nillion 的“盲计算”和 ZKP/MPC 技术可能成为行业标准,推动隐私保护从边缘功能变为 AI Layer 1 的核心组件。TEE(可信执行环境)与区块链的深度集成也将加速。
量子计算的初步引入
到 2030 年,量子计算可能开始与 AI 生态结合,尤其在高性能计算领域(如 HyperCycle),显著提升复杂模型的训练速度和优化能力。
展望:技术将从分散创新走向融合与标准化,AI 生态的核心竞争力在于智能化程度和跨领域适配能力。
来源:https://gokite.ai/
2. 生态扩展:全球化与行业渗透
全球算力网络的形成
去中心化算力市场(如 Gensyn、Bittensor)将整合全球闲置资源,形成类似“AI 互联网”的算力网络。发展中国家的低成本算力可能成为生态的重要补充。
行业子生态的繁荣
Kite AI 的医疗子网、OriginTrail 的供应链追踪等垂直领域子生态将进一步细分,覆盖教育、能源、娱乐等更多行业。每个子生态可能发展出独立的代币和治理机制。
跨链与跨生态协作
AI Layer 1 将与传统区块链(如以太坊、Polkadot)实现更紧密的互操作性。例如,Vana 的数据层可能与 DeFi 协议结合,OriginTrail 的知识图谱或与 NFT 市场对接。
用户驱动的生态增长
Vana 的数据主 权模式可能扩展到更多个人用户,社交媒体、IoT 设备等数据源将成为 AI 生态的重要输入,社区贡献者角色将更加突出。
展望:AI 生态将从技术驱动转向应用与用户驱动,形成全球化、多层次的网络结构,渗透至社会生活的方方面面。
3. 经济与社会影响:价值重塑
代币经济的成熟
$TAO、$VANA、$NIL 等代币将不仅是支付工具,还可能演变为“智能资产”,其价值与算力贡献、数据质量和模型性能直接挂钩。HyperCycle 的 $HYPC 或成为 AI Agent 市场的通行货币。
新型职业与经济模式
AI 生态将催生“算力矿工”、“数据提供者”、“模型优化师”等新职业。Vana 的分红机制可能普及,个人通过贡献数据或算力获得稳定收益。
社会效率提升
OriginTrail 的供应链透明化、Bittensor 的金融信号生成等应用将优化资源配置,减少浪费。AI 推理市场(如 Ritual)可能降低企业获取智能服务的成本。
数字鸿沟的挑战
发达地区可能率先受益于 AI 生态,而欠发达地区因技术门槛和基础设施不足面临落后风险,全球数字鸿沟可能加剧。
展望:AI 生态将重塑经济结构,赋予个体更多参与权,同时放大社会不平等的潜在风险。
来源:https://origintrail.io/solutions/supply-chains
挑战
1. 技术角度的挑战
AI 生态的技术复杂性决定了其发展需要解决多项核心难题:
算力与能源瓶颈
挑战:AI 模型训练和推理需要大量算力,尤其是多模态大模型(如生成视频或跨领域推理)。Bittensor 的子网生态和 Gensyn 的分布式训练依赖全球算力整合,但当前 GPU 供应受限,且高性能计算的能源消耗巨大,可能导致成本攀升或网络瓶颈。
影响:算力不足可能限制生态扩展,能源问题可能引发环保争议,影响项目可持续性。
潜在应对:开发低功耗算法(如更高效的 Transformer 变体)、整合可再生能源驱动的算力节点,或探索量子计算的早期应用。
来源:https://www.tfsc.io/Index
隐私与安全的技术实现
挑战:Nillion 的“盲计算”和 Vana 的非托管存储需要在去中心化环境中保证数据零泄露,但 ZKP(零知识证明)和 MPC(多方计算)的计算开销较高,可能降低效率。Kite AI 的 TEE(可信执行环境)也面临硬件信任和供应链安全风险。
影响:隐私技术若无法兼顾效率与安全,可能限制其在高吞吐场景(如实时推理)的应用。
潜在应对:优化加密算法(如轻量化 ZKP)、开发专用隐私计算芯片,或引入链上可验证的信任机制。
互操作性与标准化缺失
挑战:AI Layer 1 项目(如 Bittensor、Kite AI)各自构建独立的子网或模块,但缺乏统一的协议标准,导致跨生态协作困难。例如,HyperCycle 的 AI Agent 集群可能难以与 OriginTrail 的知识图谱直接对接。
影响:生态孤岛化可能削弱整体竞争力,开发者需要重复适配不同平台,增加开发成本。
潜在应对:推动跨链互操作协议(如类似 Polkadot 的桥接机制)或行业标准(如 AI 模型格式统一)。
来源:https://wiki.polkadot.network/learn/learn-bridges/
模型治理与可追溯性
挑战:去中心化 AI(如 Bittensor 的 Targon 子网)可能被用于生成虚假信息或恶意内容,缺乏有效的链上治理机制来追踪和限制滥用。OriginTrail 的知识图谱虽可验证数据可信性,但对动态生成的 AI 输出难以实时监管。
影响:技术滥用可能引发信任危机,阻碍生态的广泛采用。
潜在应对:引入链上身份认证、内容可追溯性机制,或开发去中心化的伦理审核工具。
2. 市场角度的挑战
AI 生态的市场竞争与用户采用是决定其商业化成功的关键,当前面临以下挑战:
激烈竞争与生态分化
挑战:AI Layer 1 项目(如 Bittensor vs. Kite AI)和相关生态(如 Vana vs. Nillion)在功能上有重叠(如算力分配、数据隐私),导致资源和用户分散。传统科技巨头(如 Google、Microsoft)也在布局集中式 AI 解决方案,凭借成熟生态和品牌优势抢占市场。
影响:去中心化项目可能因用户基数不足或开发者迁移成本高而陷入发展瓶颈。
潜在应对:通过差异化定位(如 Bittensor 强调子网竞争,Vana 聚焦数据主 权)吸引细分市场,或与传统企业合作(如 OriginTrail 与供应链行业)扩大影响力。
用户教育与采用门槛
挑战:AI 生态的去中心化特性(如代币激励、链上治理)对普通用户和企业来说较为复杂。例如,Vana 的数据贡献模式需要用户理解数据主 权概念,Bittensor 的子网参与则要求开发者具备区块链和 AI 双重背景。
影响:高学习曲线可能限制用户参与,减缓生态增长。
潜在应对:开发用户友好的界面(如 Vana 的简易数据上传工具)、提供教育资源,或通过 SDK 降低开发者接入难度。
代币经济的不稳定性
挑战:$TAO、$VANA、$NIL 等代币的价值与生态活跃度挂钩,但市场波动可能导致投机行为主导(如早期炒作后价格暴跌)。HyperCycle 的 $HYPC 因应用尚未完全落地,面临价值锚定不明的风险。
影响:代币价格的不稳定可能削弱用户信任,影响长期投资和生态参与。
潜在应对:设计更稳健的代币机制(如动态销毁、长期锁仓奖励),或通过实际用例(如 OriginTrail 的供应链付费场景)增强代币的内在价值。
来源:https://medium.com/origintrail/driving-safety-and-payments-in-a-milk-supply-chain-with-oracle-blockchain-and-origintrail-c7995e16be8a
商业模式的可持续性
挑战:许多 AI 生态项目依赖代币激励吸引早期用户,但长期盈利模式尚不清晰。例如,Ritual 的推理市场需证明其成本效益优于集中式云服务,Gensyn 的分布式训练需验证其商业竞争力。
影响:缺乏可持续收入来源可能导致项目资金链断裂,影响生态扩展。
潜在应对:探索混合商业模式(如订阅+代币支付),或与企业客户签订长期合约(如 Nillion 的隐私计算服务)。
3. 合规角度的挑战
随着 AI 和区块链技术普及,全球监管环境对 AI 生态的影响日益显著:
数据隐私与跨境合规
挑战:Vana 和 Nillion 等项目强调数据主 权和隐私,但不同国家对数据存储和跨境传输的法规差异巨大(如欧盟的 GDPR )。去中心化存储可能被视为规避监管,引发法律风险。
影响:合规成本上升可能削弱项目的全球竞争力,甚至导致部分市场被封禁。
潜在应对:开发灵活的合规框架(如区域化节点部署),或与本地监管机构合作(如 OriginTrail 在欧盟的供应链合规实践)。
来源:https://gdpr-info.eu/
AI 伦理与责任归属
挑战:去中心化 AI(如 Bittensor 的文本生成子网)可能生成有害内容,但链上治理难以明确责任归属。全球监管机构(如欧盟 AI 法案)对高风险 AI 应用要求严格的透明性和问责机制,这与去中心化的匿名性存在冲突。
影响:监管压力可能迫使项目调整架构或退出某些市场,增加运营复杂性。
潜在应对:引入链上可追溯性(如基于 OriginTrail 的内容验证),或与行业协会合作制定 AI 伦理标准。
来源:https://origintrail.io/
代币与金融监管
挑战:$TAO、$VANA 等代币可能被视为证券或支付工具,需遵守金融监管(如美国 SEC 的证券法)。HyperCycle 的 $HYPC 若用于跨境支付,可能触发反洗钱(AML)审查。
影响:监管不确定性可能限制代币流通,影响生态的经济模型。
潜在应对:明确代币的效用属性(而非投资属性),或申请监管沙盒测试(如新加坡的区块链项目模式)。
行业特定合规要求
挑战:Kite AI 的医疗子网和 Nillion 的隐私计算需满足行业特定法规(如 HIPAA 医疗数据保护法)。去中心化架构可能难以提供传统系统所需的审计能力。
影响:行业合规的复杂性可能延迟项目落地,限制市场进入。
潜在应对:与合规技术提供商合作(如链上审计工具),或聚焦低监管门槛的市场先行落地。
来源:https://www.cdc.gov/phlp/php/resources/health-insurance-portability-and-accountability-act-of-1996-hipaa.html
结语
随着人工智能(AI)技术的飞速发展,AI Layer 1区块链项目逐渐成为解决算力、数据处理与去中心化协作难题的重要力量。通过创新的技术架构,这些项目在提升AI系统效率、保障数据隐私、推动算力分配和激励机制等方面展现了巨大潜力。
然而,尽管AI Layer 1项目前景广阔,它们仍面临不少挑战与风险。首先,技术实现的复杂性和跨领域的融合难度可能导致项目进展缓慢。其次,市场对于AI和区块链结合的接受度尚需进一步验证,监管环境的不确定性也可能对项目的合规性产生影响。此外,数据隐私和安全问题仍然是这些项目能否真正落地的重要考验,尤其在面对企业级应用时,如何平衡隐私保护和数据共享的需求,仍是一个需要解决的难题。
总的来说,AI Layer 1区块链项目在带来技术创新和应用变革的同时,也需要各方更加谨慎地关注这些潜在风险,并加强技术迭代与市场验证,才能确保在快速发展的同时,保持可持续的增长和稳定性。
热门专题
热门推荐
机器人行业迎来里程碑式突破。以视频生成模型Vidu著称的生数科技,正式发布了名为Motubrain的“世界动作模型”。这并非一次普通迭代,而是被定位为机器人的“物理大脑”,其核心目标在于:用一个统一的通用模型,彻底取代以往依赖多个专用系统拼凑而成的复杂架构。 正如其“一个大脑,无限可能”的口号所揭示
xAI正式进军AI编程智能体领域,于近日发布了专为软件工程与复杂编程任务设计的Grok Build。 简单来说,Grok Build是一款能在终端里直接跑起来的AI编程助手。它被定位为一个具备智能体能力的命令行工具,开发者用自然语言告诉它要做什么,它就能生成代码,甚至帮你搞定一系列编程和自动化任务。
近日,谷歌对其搜索引擎的核心规则进行了重要更新,此次调整直指当前备受关注的AI搜索领域。具体而言,谷歌在其垃圾内容政策中新增了明确条款,正式将“操纵AI搜索结果”的行为列为违规操作,划定了新的质量红线。 根据权威行业媒体Search Engine Land的报道,本次谷歌算法更新的核心在于,将任何企
硅谷的科技巨头们或许曾以为,自己已经远离了AI数据中心带来的电力压力——毕竟,高昂的地价和电费早就把大型数据中心项目“赶”到了别处。但现实总是出人意料,这场能源危机的涟漪,正悄然涌向他们心爱的度假后院。 没错,说的就是太浩湖。这个湾区精英们钟爱的避世天堂,如今正站在一场电力风暴的边缘。距离它必须找到
这项由高通AI研究院(Qualcomm AI Research)主导的创新研究于2026年5月正式发布,论文预印本编号为arXiv:2605 07721。 研究背景:当AI越想越费内存,我们该怎么办 设想一下,手机导航应用会在出发前规划好整条路线,而一位真正智慧的向导则会边走边思考,遇到路障时灵活应





















