Privacy Pools解读:团队背景、融资与未来展望
探索 Privacy Pools 如何通过创新的 ASP(Association Set Providers)机制和零知识证明技术,为区块链隐私保护开创新范式。本文剖析 Vitalik Buterin 团队的理论基础、0xbow 的技术实现,以及三层架构设计如何平衡用户隐私与监管需求。深入探讨该协议对 DeFi 生态的影响,并对比分析主流隐私方案,展望未来发展机遇与挑战。
最安全的虚拟币交易平台推荐:
- OKX(欧易交易所)>>>进入官网<<< >>>官方下载<<<
- Binance(币安交易所)>>>进入官网<<< >>>官方下载<<<
一、引言:隐私与合规的悖论
自区块链诞生以来,“去中心化”和“透明”一直是其最核心的精神之一,但这一特性也带来了极大争议:链上交易全程可追溯,意味着用户的资产动态完全暴露在公众视野之下。这在一定程度上违背了个体隐私权的基本诉求。为了解决这一问题,Tornado Cash 等混币协议相继诞生,通过将资金打乱混合的方式实现“匿名性”。然而,随着 2022 年 Tornado Cash 被美国财 政部制裁,监管对链上匿名交易的打击力度大幅增强,也将“隐私 VS 合规”推上风口浪尖。
美国财 政部将 Tornado Cash 列入制裁名单(来源:OFAC 官网,2022.08.22)
在这样的背景下,Vitalik Buterin 等人提出了一种新型机制 —— Privacy Pools,希望在不牺牲隐私的前提下,通过技术手段主动隔离非法资金,实现与监管的“和解”。
二、Privacy Pools 概述
图源:0xbow 官网
Privacy Pools 是一种融合零知识证明与合规过滤机制的智能合约协议,旨在为用户提供更细粒度、可控的隐私保护方案。它由 Vitalik Buterin 与多位学者和工程师于 2023 年提出,后由 0xbow 团队负责开发与落地,于 2025 年 4 月正式上线以太坊主网。
相较 Tornado Cash 的“全黑盒”匿名策略,Privacy Pools 的核心创新在于引入关联集(Association Set) 与 ASP(Association Set Providers) 的概念:
- 用户可以在不泄露完整交易路径的情况下,提供一个零知识证明,证明其提款属于某个“合规集合”;
- ASP 负责定义哪些地址是可信的,哪些资金来源应被排除;
- 通过这套机制,用户既能享受隐私,又能在需要时向监管或平台证明资金来源合法。
这种结构被 Vitalik 称为“分离均衡(Separating Equilibrium)”:即诚实用户可以证明其资金与非法活动无关,而不良行为者则无法提供相同证明。
三、理论基础:源自 Vitalik 团队的研究
2023 年,Vitalik Buterin 与 Chainalysis 首席科学家 Jacob Illum、巴塞尔大学的 Fabian Schär 教授等人共同撰写了一篇论文《Blockchain Privacy and Regulatory Compliance: Towards a Practical Equilibrium》,系统探讨了如何借助 ASP(Association Set Providers)引导链上隐私进入“合规轨道”。
论文指出,隐私协议并非天生就要与监管对立,相反,通过加密技术,可以实现在保护用户隐私的同时,排除非法行为的发生空间。其核心逻辑如下:
- 匿名性不意味着无法验证合规性;
- 零知识证明允许用户在不暴露细节的前提下,证明其行为合法;
- 通过 ASP 的引导,用户可主动选择合规路径。
这一理论为 Privacy Pools 奠定了坚实的学术基础。
四、开发与落地:0xbow 团队与生态构成
Privacy Pools 的实际部署由 0xbow 团队推进,这是一支聚焦于合规隐私技术的先锋团队,由经验丰富的开发者、研究人员和社区协调者组成,如EIP-6968 作者,corn 项目联合创始人 Zak Cole,Reflexer Finance 联合创始人 Ameen Soleimani 等。团队顾问和支持者还包括 Vitalik Buterin 本人、Number Group、BanklessVC、Public Works 等。
图源:0xbow 官网
团队在开发过程中高度重视开源和社区参与。代码在 GitHub 完全公开,允许任何人审阅、提出改进,甚至发起自己的前端部署或集成。与传统封闭式开发不同,这种模式鼓励透明的合作关系,促进了技术和合规方向上的持续创新。
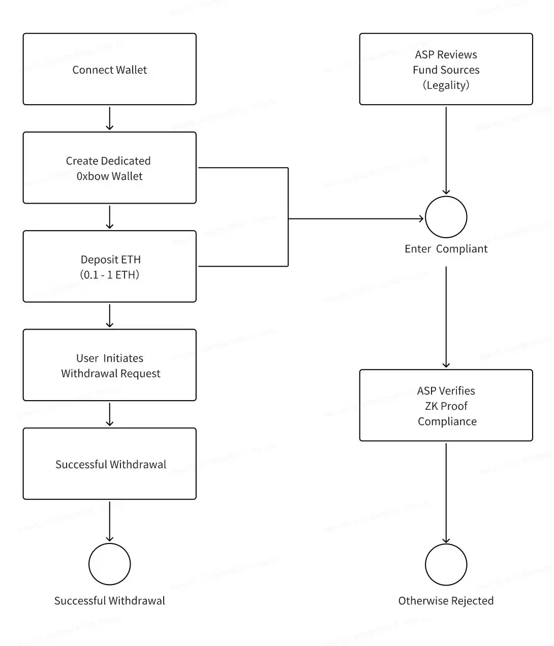
五、运作机制流程简述
图源:Privacy Pools 官网
Privacy Pools 的运作基于三个关键步骤:存款、验证与提款,每一步都融合隐私保护与合规性机制:
- 连接wallet并创建专用隐私wallet:用户首先连接兼容wallet(如 MetaMask),系统将为其生成一个专用于隐私交互的 0xbow wallet,请注意保存好助记词。
- 存入资金至隐私池:用户将 ETH 存入合约池中。资金提交后,ASP(关联集提供方)对资金来源进行审查。只有满足合规标准的资金会被纳入匿名集合中。
- ASP 审核与关联集构建:ASP 依据链上行为和预设规则对用户的可信度进行评估,并不断更新「合规关联集」,筛选合格存款者。
- 生成零知识证明:提款时,用户在本地浏览器中生成 ZKP(零知识证明),证明其提款行为符合合规集合,而不暴露具体交易内容。
- 完成隐私提款:验证通过后,资金被转移到用户设定的接收地址,实现隐私保护下的安全提款。
Privacy Pools 运行机制流程图(图源:Gate Learn 创作者 Max)
六、技术架构详解
Privacy Pools 的整体架构由[2]三层构成:
1. 合约层(Smart Contract Layer)
功能关键词:资产托管、状态记录、交易执行
这是系统的底层基础,部署在以太坊主网上,负责执行所有和资产交互有关的逻辑。可以把它理解成 Privacy Pools 的“账本+执行器”。
核心职责包括:
- 管理用户的存款和提款;
- 验证用户提交的零知识证明(ZKP);
- 记录资金的进入与流出状态;
- 调用与读取关联集的根哈希(Merkle Root);
- 处理资产池的更新、状态变更等。
例如:
用户 A 存入 0.5 ETH,合约记录这个操作,生成一个独立的“匿名币 ID”,加入匿名集合。当 A 准备提款时,他生成一个零知识证明提交给智能合约,合约核验通过后才释放资金。这个层级不处理资金是否合法,只做“执行器”,类似银行后台操作员,不做判断但严格按规矩办事。
2. 零知识层(ZK Layer)
功能关键词:隐私保护、去关联性、合规自证
这是整个系统的“隐私核心”。它使用 zk-SNARK 技术,让用户可以在不暴露身份和交易历史的前提下,证明自己属于一个合法的资金集合。
什么是 zk-SNARK?
简单来说,它是一种密码学工具,允许你在不透露数据本身的情况下,证明某个命题是真的。
在 Privacy Pools 中,它允许用户说:
“我从这个池子里提款,且我这笔钱属于某个合法存款集合中的一员”,
“但我不会告诉你我是谁,我存了多少钱,也不会透露和其他人的关系。”
ZKP 的技术流程包括:
- 输入:用户本地持有的存款秘密信息(例如存款 ID、时间戳等);
- 目标:证明这些信息对应某个合法集合中的一笔;
- 输出:一个简短但高度可信的数学证明;
- 验证:由智能合约用非常快的速度验证该证明是否成立。
可类比的现实场景:员工 A 进公司大楼,需要门禁卡。但 A 不想暴露你是谁。于是 A 出示一个加密证明,前台则知道 A 是公司员工,但看不到其名字、工号、具体部门。
3. ASP 层(Association Set Providers)
ASP 的运作机制(图源:0xbow.io 官网)
功能关键词:合规判断、集合定义、风险过滤
这是 Privacy Pools 真正实现“监管友好型隐私”的关键所在。
ASP 是一种“中立的链上身份信用系统”,它通过算法、规则或人工审核,为隐私池构建合规集合。ASP 不控制用户资金,也不接触用户身份,仅仅提供可信的存款地址。
ASP 的主要职责:
- 分析用户链上行为,判断是否为“良好地址”;
- 定义一个合规的“匿名集合”(Merkle Tree);
- 将该集合的 Merkle Root 公布在链上;
- 为用户提供可供验证的集合结构。
ASP 的构建方式通常包括:
- 规则法(Rule-based):如“排除所有来自制裁地址的交易”;
- 机器学习法:根据地址行为进行打分,如频繁与 DeFi 协议交互即为“低风险”;
- 社区治理法:通过 DAO 投票决定哪些地址可被信任。
通俗理解:ASP 就像是机场的安检系统,不会确认乘客信息,但会根据乘客是否带违 禁品,是否有不良记录,而决定是否放行。
三层架构构建隐私与合规桥梁(图源:Gate Learn 创作者 Max)
七、监管视角下的风险评估
尽管 Privacy Pools 提供了合规框架,但从监管角度来看,以下几个风险仍需重视:
- ASP 的中心化风险:若某些 ASP 被特定主体控制,可能引发滥用审查权、选择性执法等问题;
- 准入门槛设定:如何确保 ASP 设定的规则公平、透明、技术中立?是否存在误伤无辜用户的风险?
- 跨境监管适配性:不同司法辖区对“隐私”与“合规”的定义存在差异,Privacy Pools 如何适配如 GDPR、FinCEN、香港 VASP 等标准?
- 可追责机制缺失:若出现资金被错误标记为“不合规”而无法提取,用户该如何申诉、谁来赔偿?
因此,未来隐私协议的治理层设计需要考虑“去中心化 + 可审计 + 可追责”的复合机制。
监管视角流程图(图源:Gate Learn 创作者 Max)
八、对隐私赛道的影响
Privacy Pools 的推出被业界视为隐私协议的“2.0时代”。其意义不仅在于技术突破,更在于改变了“隐私即违法”的刻板印象。
- 合规性增强:有望推动更多中心化交易所、支付商对隐私协议的接受度;
- 去中心化 DeFi 重塑:Privacy Pools 可作为 Layer2 或 DApp 隐私模块嵌入 Lending、DEX、跨链桥中;
- 推动隐私标准化:ASP 模型可被 Zcash、Aztec 等项目集成,形成行业标准。
九、与其他隐私协议的对比分析
隐私协议对比表(来源:Gate Learn 创作者 Max)
可以看到,Privacy Pools 是目前唯一一个在设计上明确引入“合规模块”的隐私协议,其定位更接近“链上隐私中间件”,而非“混币工具”。
十、未来展望与挑战
短期内:
- ASP 生态扩展:是否能建立开源、自治、多元化的 ASP 网络是协议成功的关键;
- 用户教育与wallet集成:需增强用户对 ZKP 的认知,同时推动 Wallet Provider 接入(如 MetaMask 插件)。
长期:
- 合规性全球适配:需要在全球不同法规下,建立统一接口;
- ASP 治理 DAO 的设计:谁来设定 ASP 的准入标准与处罚机制,是否可能引入“声誉机制”与“质押惩罚”模式?
十一、总结
Privacy Pools 是对区块链隐私哲学的一次重构尝试。它不再强调“绝对匿名”,而是建立在“可控隐私 + 合规自证”的思想之上。Vitalik Buterin 对其的投入并非偶然,而是基于其对 Web3 长期演进逻辑的判断[3]:“没有隐私,一切都变成了‘其他人(和机器人)会如何看待我正在做的事情’的持续斗争。”
如果说 Tornado Cash 是匿名主义者的堡垒,那么 Privacy Pools 则是现实主义者的试验场。它虽非完美之选,却为隐私协议走出监管困境,提供了一种务实路径 —— 也许这正是区块链隐私协议迈入主流的转折点。
热门专题
热门推荐
IT之家 3 月 31 日消息,手机手电筒是一项用户常用的功能,无论是在漆黑的衣柜里翻找物品,还是夜间在停车场辨路前行,需要时它总能随时派上用场。但如今,部分 Pixel 10 Pro 用户反馈:如
闰年判定有四种Numbers兼容公式:一、MOD嵌套OR+AND逻辑;二、DATE+DAY反推2月最后一天;三、TEXT+ISERROR验证“年份-02-29”有效性;四、YEAR
IT之家 3 月 31 日消息,对很多人来说,晕车晕船是旅行中最常见的烦心事之一。三星悄然上线了一款名为 Hearapy 的免费应用,来解决这一令人不适的问题。该公司称,这款应用无需药物或物理缓解手
据海光信息(688041 SH)消息,近日,中国电信(601728 SH)湖南分公司2026年数智科技生态大会在长沙召开,中国电信湖南分公司与海光信息全面深化数智生态合作。根据协议,双方将聚焦智能制
30万元以上的高端纯电车,显然成了新能源车市的那块硬骨头。除了有换电加持的蔚来新ES8,大量被车企寄予厚望的高端明星纯电车都难逃疲软命运,典型如理想MEGA和i8,一次起火事故,直接造成销量断崖式下














