寒武纪网络是什么?背景、融资、技术与前景解析
什么是Cambrian Network生态?Cambrian Network未来前景如何?Cambrian Network能给我们带来什么?
适合国内用的虚拟币交易所
在人工智能(AI)与去中心化金融(DeFi)快速融合的今天,数据的获取、整合与分析已经成为推动金融决策智能化的关键。随着 Web3 生态系统的不断扩展,链上与链下数据的边界逐渐模糊,如何高效地利用这些数据,成为构建下一代金融基础设施的核心挑战。
Cambrian Network 正是在这一背景下应运而生。作为一个专注于链上与链下数据整合的 AI 基础设施协议,Cambrian Network 致力于为开发者和用户提供一个快速、全面且可验证的金融智能平台。通过支持多链网络和提供简单易用的 API 接口,Cambrian 不仅满足了当前人类指导型智能代理的需求,更为未来完全自主的智能代理生态系统奠定了基础。
本文将深入探讨 Cambrian Network 的核心功能、技术架构、应用场景以及发展路线图,分析其如何通过数据驱动的创新,推动金融智能服务迈向新高度。同时,我们也将展望 Cambrian 在 AI 与加密技术交汇点上的潜力,探索其为未来金融生态带来的无限可能。
Cambrian Network 是什么?
Cambrian Network 是一个创新的 AI 基础设施协议,专注于整合链上与链下数据,为用户提供全面的金融智能服务。其核心功能包括支持多链网络,提供实时和历史数据的访问能力,确保用户或自主智能代理能够第一时间获取市场动态。Cambrian Network 整合了链上数据,如wallet活动、DeFi 指标、价格波动预测等,以及链下数据,如社交媒体情绪、新闻、代码仓库分析等,从而消除了信息盲点。通过提供简单易用的 API 接口,Cambrian Network 使得开发者能够快速构建基于数据驱动的智能代理应用。
Cambrian Network 的愿景是构建一个支持自主智能代理的生态系统,推动金融决策的自动化与智能化。其使命是通过数据驱动的创新,为开发者提供强大的工具,帮助他们在快速变化的金融市场中占据优势。Cambrian Network 的应用场景广泛,包括自动化流动性管理、风险调整的投资组合再平衡、Alpha 生成代理、风险监控以及社交情绪分析等。
总而言之,Cambrian Network 通过整合链上与链下数据,为金融智能服务提供基础设施支持,推动自主智能代理的大规模应用。其创新的技术架构与广泛的应用场景,使其成为 Web3 金融领域的重要基石,有望为未来金融生态带来无限可能。
来源:https://x.com/CambrianNetwork
项目背景
团队成员
Cambrian Network 的团队成员具有深厚的区块链和人工智能技术背景,以下是团队成员的详细情况:
- Sam Green|创始人兼首席执行官(CEO)
Sam 是 Semiotic(The Graph 核心开发团队之一)的联合创始人兼首席技术官,该团队还开发了 Odos。他拥有强化学习博士学位,并在密码学领域工作了 5 年。
- Brian Berman|首席营销官(CMO)
Brian 拥有 11 年的营销经验,其中近 4 年专注于 Web3 领域。他曾在 The Graph 的 Edge & Node 团队担任产品营销人员。
- Tümay Tuzcu|索引与数据库首席工程师
Tümay 在 The Graph 中工作了 2 年,提升了数据覆盖范围和可访问性。此外,他在一家财富 500 强公司拥有超过 10 年的系统架构设计经验。
除此之外,团队成员大多来自 The Graph 和 Semiotic Labs 等知名区块链项目,具备深厚的去中心化数据索引和机器学习技术背景。团队累计在 The Graph 生态系统中工作了超过 13 年,拥有丰富的行业经验和技术能力。
融资情况
Cambrian Network 项目的融资如下(融资均为合并前的融资情况,合并后尚未融资):
- 截止至 2025 年 4 月 1 日 Cambrian Network 完成种子轮融资约 590 万美元。由 a16z Crypto Startup Accelerator (CSX)领投,Blockchain Builders 以及 The Graph 生态系统中的天使投资人参与了本轮融资。
Cambrian Network 核心技术
Cambrian Network 的诞生源于其核心团队在区块链数据和 AI 领域的深厚经验。团队成员大多来自 The Graph 和 Semiotic Labs 等知名项目,这些背景对 Cambrian 的技术选型和架构设计产生了深远影响。
来源:Gate.io
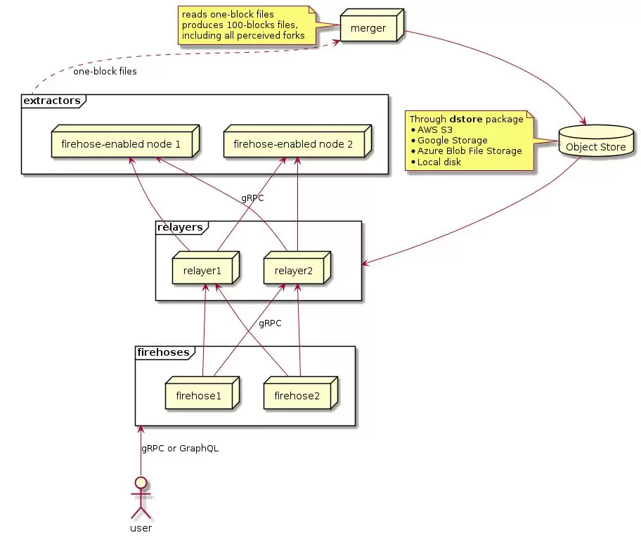
The Graph 的 Firehose 技术
Firehose 是 The Graph 生态系统中的一种高效数据提取技术,能够快速从区块链中提取和索引数据。Cambrian 利用这一技术,确保数据的实时性和完整性。
Firehose 直接从特别装备的区块链节点中提取数据,支持实时数据访问和处理,同时显著降低延迟。Firehose 将提取的数据存储在平面文件(Flat File)中,这些文件包含区块链中所有必要的历史数据(如区块体和收据)。平面文件是可共享的,并且可以通过简单的技术手段验证其真实性。
Firehose 为存储在平面文件中的区块提供了一个 gRPC 接口,用于流式传输数据。这种流式传输方式允许数据被多个端点消费,例如 Substreams 服务可以过滤特定事件并对数据进行转换。
通过这些特点,Firehose 技术为 The Graph 网络提供了强大的数据提取和索引能力,成为支持去中心化应用和智能代理的重要基础设施。
来源:https://firehose.streamingfast.io/architecture/data-flow
去中心化网络验证
Cambrian Network 的数据处理能力依赖于一个强大的去中心化验证网络,该网络由分布在全球各地的多个验证节点组成。这些验证节点共同承担着实时处理和验证数据的重要职责。验证节点首先从区块链网络中提取数据,并对其进行初步处理,确保数据的完整性和一致性。随后,通过共识机制对数据进行验证,从而确保数据的真实性和可信度。这种去中心化的验证方式不仅避免了单点故障,还显著增强了整个系统的安全性和抗攻击能力。此外,验证节点实时更新数据状态,确保用户和智能代理能够及时获取最新的市场信息。
Cambrian 的验证机制采用了一种从乐观验证逐步过渡到完全可验证的策略。在初始阶段,数据默认被认为是有效的,这使得数据能够快速进入系统,从而提高了处理效率。然而,如果某个验证节点检测到数据异常,它可以发起挑战。此时,其他节点将对有争议的数据进行重新验证,确保数据的正确性。随着技术的不断发展,Cambrian 计划逐步过渡到完全可验证的机制。届时,所有数据都将通过先进的密码学技术进行验证,从而确保其真实性和不可篡改性。这种机制不仅提升了数据的可信度,还为用户提供了更高的安全保障,确保他们在进行金融决策时能够依赖准确和可靠的数据。
API 接口
Cambrian 提供了一系列简单易用的 API 接口,旨在帮助开发者快速构建基于数据驱动的智能代理应用。这些接口的设计充分考虑了用户的使用体验,简洁明了,使得开发者能够迅速上手,无需经历复杂的配置和学习过程。同时,API 接口支持多种数据查询方式,无论是实时数据访问还是历史数据查询,都能满足不同应用场景的需求。此外,接口经过精心优化,确保数据传输的高效性和低延迟,这一点在高频交易和实时监控等场景中尤为重要,能够为用户提供便捷、快速的数据支持。
Cambrian 的 API 接口在多种应用场景中发挥着关键作用。例如,在自动化流动性管理方面,开发者可以利用 API 接口实时监控去中心化交易所(DEX)的流动性池状态,并根据市场动态自动调整流动性策略,以优化收益。在风险调整的投资组合再平衡中,智能代理通过访问历史数据和实时市场数据,能够自动调整投资组合,精准匹配投资者的风险偏好。对于追求超额收益的 Alpha 生成代理,开发者可以借助 API 接口整合链上和链下数据,生成深刻的投资洞察。此外,API 接口还支持实时监控杠杆头寸的清算风险,帮助用户及时采取措施避免潜在损失。在社交情绪分析领域,开发者可以利用 API 接口获取社交媒体情绪数据,深入分析市场情绪对资产价格的影响,从而为投资决策提供有力支持。
与传统 RPC 对比
Cambrian Network 在验证机制、数据处理能力、安全性、灵活性和效率等方面均优于传统的 RPC 验证机制。其去中心化的设计和高效的数据处理能力使其成为 Web3 金融领域的理想选择。
1.验证机制
- Cambrian Network:采用去中心化的验证网络,通过多个验证节点实时处理和验证数据,确保数据的可信度和安全性。其验证机制从乐观验证逐步过渡到完全可验证,初始阶段允许快速数据处理,同时通过挑战机制确保数据的正确性。
- RPC:通常依赖于中心化的服务器进行身份验证和权限控制,常见的验证方式包括基于令牌、用户名密码或数字证书的方式。
2.数据处理能力
- Cambrian Network:通过去中心化网络和高效的数据索引技术(如 The Graph 的 Firehose),能够快速提取和索引区块链数据,支持实时和历史数据的访问。在压力测试中,Cambrian Network 的平均 TPS 达到了 2000 以上,而传统 RPC 的平均 TPS 仅为 1000 左右。这表明 Cambrian 在高负载情况下能够更高效地处理事务。
- RPC:通常需要逐次验证每个请求,处理效率较低,尤其是在处理大规模数据时。
3.安全性
- Cambrian Network:通过去中心化网络和密码学技术,确保数据的透明性和可信度,避免单点故障。
- RPC:安全性主要依赖于身份验证和授权机制,虽然有效,但在面对大规模数据处理时可能存在性能瓶颈。
4.灵活性
- Cambrian Network:提供简单易用的 API 接口,支持实时和历史数据查询,开发者可以快速构建基于数据驱动的智能代理应用。
- RPC:通常需要开发者自行处理数据请求和响应逻辑,灵活性较低。
5.效率
- Cambrian Network:通过去中心化网络和并行处理机制,显著提升了数据处理效率,特别是在高频交易和实时监控场景中表现出色。在 Uniswap V3 的流动性调整场景中,Cambrian 架构下的智能代理能够在 1 秒内完成流动性池的调整,而传统 RPC 架构下的响应时间通常超过 5 秒。
- RPC:由于依赖于中心化服务器,处理效率受限于服务器的性能,难以满足大规模数据处理的需求。
来源:https://www.cambrian.org/
生态发展
Roadmap
- 时代 1:链上可验证时代
目标:提炼区块链和社交数据,转化为金融智能。
成果:Deep42 代理已部署,提供卓越的 DeFi 洞察。Cambrian Network 加速发展,采用独特共识机制,索引并验证实时和历史跨链金融数据。智能涵盖流动性、波动性、wallet活动和市场流量等数据点,为 DeFi 代理、应用程序和协议提供执行和降低风险的依据。
- 时代 2:链下融合时代
目标:将传统金融(TradFi)和社交数据引入链上,使 DeFi 能够利用现实世界的智能。
成果:Cambrian 通过挖掘链下世界的全球宏观经济状况,包括人类情绪以及从新闻和社交媒体信息中提取的 alpha 值,来提高市场效率。将 DeFi 从被动反应的系统转变为具有前瞻性和自我优化能力的系统。人工智能代理利用这些智能来执行前瞻性的金融行动,DeFi 参与者获得更准确的风险评估工具和机会洞察。
- 第 3 纪 元及以后:进化时代
目标:扩展数据类型,增加更多选择自由和灵活性。
成果:新的数据类型可能包括自愿的私有链下数据集,这将支持新的专有财务策略。随着 Cambrian 的发展,加密货币技术日趋成熟,并与全球经济无缝融合。Cambrian 正在加速实现其太阳朋克未来愿景,在那里,人类、人工智能和自然和谐共存。
来源:https://www.cambrian.org/
应用场景预测
以下是关于 Cambrian Network 应用场景的详细分析:
- 自动化流动性管理
Cambrian Network 通过其强大的数据整合和分析能力,为去中心化交易所(DEX)的流动性提供策略提供了优化方案。其自动化流动性管理功能能够实时监控市场动态,并根据价格变化自动调整流动性池中的资产分配。这种自动化管理不仅提高了资本效率,还降低了流动性提供者(LP)在价格波动时面临的无常损失风险。例如,在 Uniswap V3 上,Cambrian 的智能代理可以动态调整流动性头寸,确保在价格变化时仍能保持高效的资本利用率。这种能力对于流动性提供者来说至关重要,因为它减少了手动调整的复杂性和成本,同时提高了收益潜力。
- 风险调整的投资组合再平衡
Cambrian Network 提供了基于历史数据和实时市场数据的投资组合再平衡工具。这些工具能够根据投资者的风险偏好和市场条件,自动调整投资组合的资产配置。通过整合链上和链下数据,Cambrian 的智能代理可以预测市场趋势,并在适当的时候重新分配资产,以优化投资组合的表现。这种自动化再平衡策略不仅提高了投资效率,还降低了人为干预带来的潜在错误和情绪化决策的风险。例如,Aperture Finance 的意图仪表板数据显示,自动化再平衡策略已经处理了超过 23 亿美元的交易量,证明了这种策略在实际应用中的有效性。
- Alpha 生成代理(Agents of Alpha)
Cambrian Network 的 Alpha 生成代理(Agents of Alpha)利用链上和链下数据生成投资洞察,帮助用户在市场中获得超额收益。这些代理通过分析市场数据、新闻、社交媒体情绪等多维度信息,识别潜在的投资机会。例如,Cambrian 团队开发的 Deep42 代理能够实时分析链上和链下数据,为用户提供更精准的市场预测和投资建议。这种能力使得投资者能够在市场中占据优势,捕捉到其他人可能忽略的机会。
- 风险监控
Cambrian Network 提供了强大的风险监控工具,能够实时跟踪杠杆头寸的清算风险以及模因币(Meme Tokens)的历史数据。这些工具通过分析市场波动和流动性状况,帮助用户及时识别潜在风险,并采取相应的措施来降低损失。例如,Cambrian 的智能代理可以监控流动性池中的资产流动情况,并在价格波动超出预设范围时发出警报。这种实时监控能力对于高风险投资策略尤为重要,因为它能够帮助用户在市场剧烈波动时迅速做出反应。
风险分析
技术风险
Cambrian Network 的数据验证机制从乐观验证逐步过渡到完全可验证,这一过程虽然提高了数据的透明性和可信度,但也带来了验证节点之间的协调问题,可能导致数据一致性风险。此外,去中心化网络的验证节点分布全球,虽然增强了系统的抗攻击能力,但节点的网络延迟或故障可能影响数据处理效率,进而影响用户体验。
隐私保护与数据安全也是 Cambrian 面临的重要挑战,隐私工具的使用可能引发监管关注,而数据泄露或滥用则可能对用户信任造成严重影响。随着区块链技术的快速发展,Cambrian 需要不断更新其技术架构以保持兼容性,这可能带来技术债务和开发成本的增加。
在 AI 模型训练方面,Cambrian 面临链上数据偏见的风险,例如 MEV(Maximal Extractable Value)攻击可能导致数据污染,从而影响智能代理的决策。为应对这一挑战,Cambrian 引入了数据清洗机制,通过多源数据验证和异常检测来确保训练数据的质量。这种机制能够识别并过滤掉异常数据,确保 AI 模型在训练过程中使用的是准确和可靠的数据集。通过这种方式,Cambrian 力求在复杂的市场环境中提供更智能、更可靠的金融解决方案。
市场风险
在 AI 和 DeFi 领域,Cambrian Network 面临着来自其他 AI 基础设施协议和传统金融技术公司的激烈竞争。尽管 Cambrian 提供了创新的金融智能服务,但市场份额可能被更具资源优势的竞争对手抢占。
此外,市场对 Cambrian 产品的接受度仍存在不确定性,尤其是在用户教育和信任建立方面。金融市场受经济周期影响较大,经济下行可能导致用户对 DeFi 产品的需求减少,从而影响 Cambrian 的业务增长。Cambrian 还需要确保其技术能力与市场需求相匹配,否则可能面临用户流失和市场份额下降的风险。
监管风险
全球范围内对区块链和 AI 技术的监管环境存在不确定性,不同国家的监管态度差异较大。Cambrian 在全球范围内扩展业务时可能面临复杂的合规要求,例如隐私工具的使用可能在某些国家受到严格限制。隐私保护与合规性之间的平衡也是 Cambrian 需要解决的问题,过度的合规要求可能削弱其技术优势。
香港证 监会(SFC)发布的监管路线图对虚拟资产市场提出了更高的合规要求,包括优化托管、存储比例、保险赔偿机制及投资者准入规则,这可能增加 Cambrian 在香港市场的合规成本。此外,SFC 计划引入数据驱动的监控工具,以增强对市场范围内的监管能力,这可能对 Cambrian 的数据报送和交易透明度提出更高要求。
未来展望
随着区块链技术和人工智能的快速发展,Cambrian Network 在未来的发展中展现出巨大的潜力和广阔的应用前景。
在技术层面,Cambrian 将继续优化其数据整合能力,通过引入零知识证明(zkTLS)等先进技术,在保护用户隐私的同时,确保数据的透明性和可信度。这种技术将推动链上信用评分、低抵押借贷等功能进入主流市场。此外,随着 DeFi 交易范式的转变,Cambrian 将采用模块化和高性能架构,优化流动性、执行质量和 MEV 防护,从而支持更高效的订单簿交易和智能抵押品管理。
在市场层面,Cambrian Network 将通过其创新的金融智能服务,吸引更多用户和资金流入。与此同时,随着比特币 ETF 和加密货币战略储备的推出,传统金融机构将加速进入 DeFi 领域。Cambrian 将通过与这些机构的合作,推动其产品和服务的普及。此外,消费级 DeFi 应用的兴起,如加密支付卡等,正在从简单的提现通道演变为自托管智能合约wallet。Cambrian 将通过整合这些应用,为用户提供一个更便捷的金融体验。
监管层面,随着 DeFi 市场的成熟,监管政策将逐步明确和完善。Cambrian Network 将通过与监管机构的合作,确保其产品和服务符合当地法律法规,从而获得更广泛的市场接受度。同时,Cambrian 将在隐私保护和合规性之间找到平衡,通过引入合规的隐私工具,满足监管要求,同时保护用户数据。
通过这些努力,Cambrian Network 将在技术、市场和监管三方面持续创新和优化,为用户提供一个更智能、更高效的金融解决方案。在未来的 DeFi 市场中,Cambrian 将占据重要地位,成为推动金融智能化和去中心化的重要力量。
总结
Cambrian Network 作为一个创新的 AI 基础设施协议,致力于整合链上与链下数据,为用户提供一个全面的金融智能平台。通过其核心技术,如 The Graph 的 Firehose 技术和去中心化网络验证机制,Cambrian 确保了数据的高效提取、实时处理和可信验证。其应用场景广泛,包括自动化流动性管理、风险调整的投资组合再平衡、Alpha 生成代理、风险监控和社交情绪分析,为用户提供了强大的金融智能支持。
尽管 Cambrian 在技术、市场和监管三方面面临一定的风险,但通过持续的技术创新、市场拓展和合规管理,这些风险可以在一定程度上得到缓解。未来,随着区块链技术和人工智能的进一步发展,Cambrian Network 将在 DeFi 领域中占据重要地位,推动金融智能化和去中心化的普及。通过优化数据整合能力、扩展应用场景以及与监管机构的紧密合作,Cambrian 将为用户提供一个更智能、更高效的金融解决方案,成为 Web3 金融生态系统中的重要基石。
热门专题
热门推荐
《洛克王国世界》星光对决平民攻略:手残党也能轻松通关的“轮椅流”阵容打法 在《洛克王国世界》中,星光对决玩法以其较高难度让不少玩家感到棘手。许多玩家都在寻找一套无需复杂操作、容错率高的“轮椅式”打法,以实现稳定通关。本文将为你详细拆解一套经过大量实战验证的平民阵容与傻瓜式流程,即使是操作有限的玩家也
王者荣耀新赛季开启时间:全网玩家热议的焦点 每当新赛季的号角吹响,峡谷必将迎来一场全面的革新。全新的版本机制、平衡性调整、丰厚的赛季奖励以及紧张刺激的段位重置,共同构成了玩家们每个季度最期待的盛宴。因此,新赛季的具体开启时间,自然成为了所有召唤师最为核心的关注点。 王者荣耀新赛季具体什么时候开始?
《洛克王国世界》地图矿产分布一览:老玩家带你精准挖宝 在《洛克王国世界》中实现资源积累与装备打造,矿石采集是至关重要的经济来源和生存技能。幸运的是,游戏内各大地图板块均蕴藏着丰富且种类各异的矿物资源。然而,对于矿石的具体产出地点、外观特征以及刷新规律,许多新手甚至部分资深探险家依然存在疑惑。 为此,
在信息高速流转的今天,电子邮箱已成为我们工作与生活中的核心沟通工具。作为国内领先的邮件服务提供商,126邮箱以其卓越的稳定性、丰富的功能与出色的用户体验,赢得了数亿用户的信赖。本文将为您详细介绍如何快速找到并直接打开126邮箱的官方登录链接,实现一键安全登录,助您高效管理邮件,畅享无缝沟通体验。 一
咕咕三国:深度体验真实三国策略世界的沉浸式手游 提到三国题材,你会联想到哪些经典场景?是谋士运筹帷幄的智慧交锋,还是名将沙场征战的铁血豪情?《咕咕三国》这款策略手游正将这段恢弘历史完美融入游戏世界,不仅再现了那段波澜壮阔的岁月,更为玩家提供了一个可以亲身调度兵马、施展战略的互动平台,让每个人都能在指










