识别Web3庞氏骗局:新手防坑指南
本文深入剖析 Web3 领域中庞氏骗 局项目的特征与运作机制。文章详细列举了从回报承诺、商业模式到团队背景等多个识别维度,并提供实用的防范建议。同时,探讨了技术风险、市场风险及合规风险等需要关注的其他方面,为创业者提供了构建合法透明、可持续发展Web3项目的具体指导,旨在帮助读者在充满机遇与风险的Web3世界中稳步前行。
2025年主流加密货币交易所:
- 欧易OKX >>>进入官网<<< >>>官方下载<<<
- 币安Binance >>>进入官网<<< >>>官方下载<<<
如何识别 Web3 项目中的庞氏骗 局项目?
概述
随着Web3技术的快速发展,区块链、去中心化金融(DeFi)、NFT和元宇宙等项目层出不穷,吸引了大量投资者和用户。然而,在Web3的热潮中,庞氏骗 局(Ponzi Scheme)也以各种伪装形式潜伏其中,利用高回报承诺和复杂的技术术语诱导投资者上当。本文将探讨如何识别Web3项目中的庞氏骗 局,帮助用户保护自身资产。
什么是庞氏骗 局?
庞氏骗 局(Ponzi Scheme)是一种非法的投资手法,其本质是“拆东墙补西墙”:早期投资者的回报来自后期投资者的资金,而非真实的利润或项目收入。一旦新资金流入放缓,整个体系就会崩溃。
在 Web3 领域,庞氏骗 局通常披着区块链、智能合约、DeFi、DAO、NFT 或 GameFi 的外衣,用技术术语包装骗 局核心。
骗 局项目
在 Web3 世界中,多个庞氏骗 局曾以“高收益、低风险”的承诺迷惑投资者,如 BitConnect 利用“交易机器人”欺骗全球用户,PlusToken 以wallet挖矿为名吸金上百亿,Forsage 打着“智能合约去中心化”旗号行金字塔之实,Squid Game Token 借热剧之名快速暴涨后“拔地毯”,StrongBlock 则靠不断拉新维持奖励体系。
这些项目虽形式各异,但本质上都靠后来的资金维持前期回报,最终因资金链断裂崩盘,给行业和投资者带来深刻教训。
BitConnect(2016–2018)
BitConnect 以“日收益 1%”为噱头,自称拥有神秘的自动交易机器人,能够实现稳定套利,迅速吸引了全球数十万投资者。其代币 BCC 曾在牛市中飙升至数百美元,但项目本质是典型的“资金盘”模式,用后续资金支付前期回报。
2018 年初,监管趋严,平台突然关闭,根据 CoinMarketCap 数据,BCC 从高点 322 美元暴跌至 6.09 美元,跌幅高达 97%,数十亿美元灰飞烟灭。2021 年 9 月,项目创始团队遭美国 SEC 起诉,BitConnect 也正式成为加密行业最具代表性的警示案例之一。
Forsage(2020–2022)
Forsage 是一个大规模在 Ethereum 上以“去中心化智能合约”为幌子的庞氏骗 局项目。它声称使用公开透明的智能合约结构,不可被关闭、无法篡改,事实上却采用典型的金字塔结构,用户通过邀请下线来获取收益,资金流直接进入上线wallet。
由于其“技术去中心化 + 模式中心化”的混合包装,一度被误以为是创新的“Web3 DAO”。2022 年,美国 SEC 将 Forsage 定性为未注册证券和非法庞氏骗 局,创始团队部分成员被逮捕。
Squid Game Token(2021)
2021 年,Netflix 剧集《鱿鱼游戏》爆红后,一个名为 Squid Game Token(SQUID)的项目迅速上线 Binance Smart Chain,声称将打造与剧集相关的“GameFi”生态。
该代币发行初期涨幅惊人,短时间内上涨上千倍,但很快用户发现:该代币无法卖出,流动性受限。几天后,开发者清空流动性池,卷走数百万美元后彻底失联,SQUID 一天内暴跌 99.99%,成为 Web3 历史上典型的“Rug Pull(拔地毯:指开发者清空资金池后跑路)”事件。
SafeMoon(2021-2023)
SafeMoon(2021-2023)是一个 DeFi 代币项目,承诺通过“持有即赚”的反射机制和10%交易税为投资者带来高回报,宣称代币价格将“飞向月球”。
然而,其商业模式模糊,缺乏实际用例,收益依赖新用户资金和交易税,呈现庞氏骗 局特征。团队背景不透明,部分高管被曝使用虚假身份,智能合约未经权威审计,资金流向不明。
项目通过 Twitter 和 TikTok 的迷因营销制造 FOMO 情绪,吸引大量散户,但高额交易税限制资金流动。2023年,美国SEC指控 SafeMoon 为欺诈,创始人涉嫌挪用资金,代币价格暴跌,投资者损失惨重。之后被VGX 基金会收购。
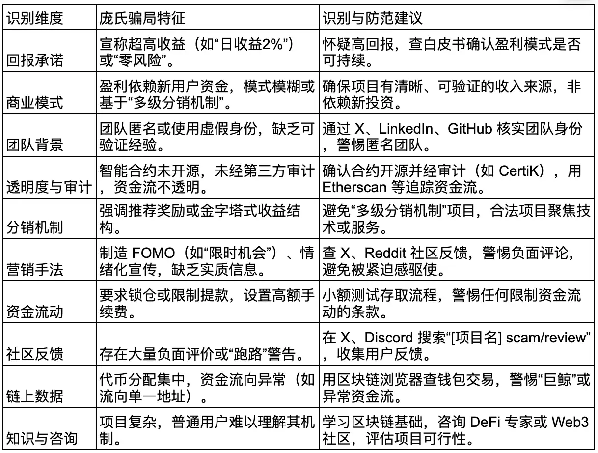
骗 局特征和防范建议
在Web3领域,庞氏骗 局常以高收益诱惑、复杂机制和精心包装掩盖其不可持续性,极易误导缺乏经验的用户。为了帮助用户识别潜在风险,我们整理了一个涵盖多个关键识别维度的对照表,逐项列出庞氏骗 局常见特征,并配以实用的识别与防范建议。
通过系统性审视项目的回报承诺、商业模式、团队透明度、资金流动等方面,用户可更有效识别高风险项目,提升风险防范意识,保障自身资产安全。
主动保护建议
在快速发展的 Web3 世界中,机遇与风险并存。面对层出不穷的新项目与高收益诱惑,保持理性与防范意识尤为重要。以下表格总结了一些切实可行的保护建议,帮助用户在参与加密项目时降低被骗风险。
这些建议涵盖从心态建立到技术操作的多个层面,旨在提升个人安全防护能力,减少资产损失,构建更稳健的投资与参与策略。
除庞氏骗 局外需要关注的其它风险
作为用户,除了警惕项目可能存在的庞氏骗 局风险外,还应关注其技术风险、市场风险及合规风险,全面评估其可持续性。
技术风险代码漏洞与安全风险:智能合约或区块链平台可能存在编程错误,导致黑客攻击或资金丢失(如DAO攻击)。
技术失败:项目可能无法按预期开发或交付功能,例如性能瓶颈、扩展性不足或技术不可行。
依赖第三方技术:项目依赖的外部技术(如wallet、交易所、侧链)可能出现故障或停止支持。
网络攻击:分布式拒绝服务(DDoS)、51%攻击或其他恶意行为可能破坏项目运行。
升级与维护问题:协议升级可能导致分叉或不兼容,影响项目稳定性。
市场风险价格波动:加密货币或代币价格可能剧烈波动,受市场情绪、投机或宏观经济因素影响。
流动性不足:某些代币可能交易量低,难以买入或卖出,导致价格滑点或无法退出投资。
市场操纵:包括泵送与抛售(pump and dump)、洗盘交易等行为可能扭曲市场。
竞争风险:类似项目或更优技术的出现可能导致市场份额丧失。
采用率低:项目可能无法吸引足够用户或合作伙伴,导致代币或服务需求不足。
合规风险监管不确定性:全球各地对加密货币和区块链的监管政策不同,可能面临突如其来的限制或禁令。
法律合规问题:项目可能未遵守反洗钱(AML)、了解你的客户(KYC)或其他金融法规,导致罚款或关闭。
证券法风险:代币可能被认定为证券,若未注册可能违反法律(如美国SEC法规)。
税 务风险:投资者可能面临复杂的税 务申报要求,或因监管变化承担额外税 务负担。
跨境合规:项目运营涉及多个司法管辖区,可能因违反当地法律而被处罚。
稳定币合规:以 MiCA 法规为例,针对其认可的稳定币,新规明确要求:所有由法币支持的稳定币,必须按照 1:1 的比例建立相应的流动性储备,以确保其价值的稳定与兑付能力。
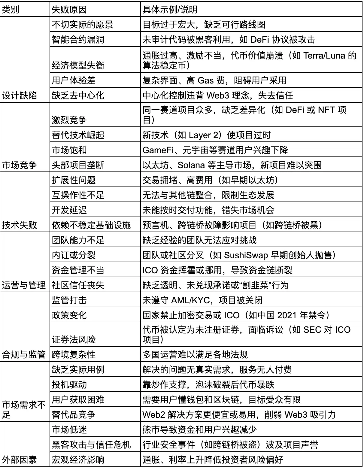
除庞氏骗 局外的项目失败原因
Web3项目因其去中心化、创新性和高回报潜力吸引了大量关注,但也伴随着高失败率。除了庞氏骗 局等欺诈行为外,Web3项目失败的原因涵盖设计缺陷、市场竞争、技术失败、运营与管理问题、合规与监管压力、市场需求不足以及外部因素等多个维度。
以下表格总结了这些失败原因及其具体表现,旨在帮助投资者、开发者和参与者识别风险,优化项目设计与管理,从而提高成功概率。如需深入分析特定项目或类别,可提供更多细节以进一步探讨。
创业者建议
创建一个合法且可持续的Web3项目,需从设计、运营和透明度等多个方面入手,确保项目不被误认为是庞氏骗 局或实际演变为依赖新资金的欺诈结构。
以下是以表格形式展示的建议,旨在帮助开发者构建可信的Web3项目:
结语
Web3 作为新兴技术革命的前沿阵地,的确孕育着颠覆性创新与巨大机遇,但也为不法分子提供了“换壳”的新工具。从 BitConnect 到 SafeMoon,从“智能合约”到 “GameFi”,越来越多的庞氏骗 局披上技术外衣,借助复杂术语和情绪炒作,伪装成前沿项目,诱导投资者误入陷阱。
在高收益的诱惑面前,我们更需要保持理性。每一个“稳赚不赔”的承诺背后,往往潜藏着精心设计的骗 局。识别与防范这些风险,不仅关乎个人资产的安全,更是构建健康、可持续 Web3 生态的重要基石。
对创业者而言,打造一个合法、透明、可持续的 Web3 项目,需要从设计逻辑、运营模式到信息披露等多个维度着手,杜绝项目被误判为庞氏结构,或在无意识中滑向依赖“新资金补旧窟”的陷阱。
希望本文能为你提供清晰的判断思路与典型警示案例,帮助你在探索 Web3 的道路上,保持清醒、看清本质、稳步前行。
到此这篇关于如何识别 Web3 项目中的庞氏骗 局项目?的文章就介绍到这了,更多相关庞氏骗 局辨别解析内容请搜索菜鸟下载以前的文章或继续浏览下面的相关文章,希望大家以后多多支持菜鸟下载!
相关攻略
一个与Balancer攻击事件关联的地址向跨链协议THORChain转移了5609枚ETH,价值约1300万美元。该攻击事件曾造成超1 16亿美元损失,其手法与另一起针对Aave的攻击高度相似,线索均指向朝鲜黑客组织LazarusGroup。两起事件的资金近期均频繁通过TornadoCash等混币器进行清洗。
量子计算新突破:15位椭圆曲线密钥被公开破解,数字资产安全警钟再鸣 最近,加密世界发生了一件值得所有从业者关注的事。4月25日,一个名为“Project Eleven”的项目,公开奖励了1个比特币给一位开发者。奖励的理由是什么?这位开发者成功使用肖尔(Shor)算法,在公开可用的量子硬件上,破解了一
BinanceAlpha平台宣布将于4月30日下架包括REX、XO、TANSSI在内的二十多种代币。此举通常基于项目发展、流动性及合规状况的评估,旨在优化资产并管控风险。相关代币交易届时将停止,持有者需在截止前转移资产。此类调整反映了市场自然的筛选过程,长期利于维护健康环境。
TitanRWA与GXChain达成战略合作,旨在通过优化区块链底层架构降低开发参与门槛。合作核心包括采用零手续费机制、兼容以太坊虚拟机以提升效率,并运用低能耗共识机制与模块化设计支持多元化应用场景。此举有望推动Web3生态发展,为去中心化金融与实物资产代币化提供基础设施支撑。
全球风投机构Hashed旗下阿布扎比法人获得阿布扎比全球市场金融服务许可。此举为其在中东数字金融领域开展合规业务奠定基础,旨在连接亚洲创新技术与海湾地区资本,深化跨境投资合作,并推动当地Web3生态发展。
热门专题
热门推荐
微星PRO MAX系列ATX 3 1全模组电源现已于京东平台全面上市。该系列精心规划了850W、1000W与1200W三档功率规格,全线产品均严格通过80PLUS白金能效认证,为用户带来高效节能的供电体验。首发期间,850W版本售价579元,1000W版本679元,1200W版本799元,参与晒单活
行业首款集成视觉能力的AI智能耳机即将面世。光帆科技近日正式宣布,其创新产品“光帆全感AI耳机”定于5月15日全面发售。这款耳机以“全感知、主动式、个性化”为核心定位,旨在彻底革新用户与可穿戴音频设备之间的交互模式。 本质上,它颠覆了传统耳机的被动响应模式。根据官方介绍,这款AI耳机能够主动感知并理
止损是交易中控制风险的关键手段,在币安等交易平台设置止损时,主要参考市场波动率、技术分析关键位以及个人风险承受能力。合理的止损应基于对价格走势的客观判断,而非情绪化决策,同时需结合仓位管理,避免因单次止损过大而影响整体资金安全。动态调整止损位以适应市场变化,是提升交易纪律性的重要环节。
过去两年,要问大模型最习惯用什么格式交付内容,答案多半是Markdown。 原因不难理解:Markdown足够干净,没有冗余格式,复制到文档、知识库、GitHub,甚至直接粘贴到微信公众号后台,基本都不会出问题。某种程度上,它已经被公认为AI时代最理想的标记语言。 不过,随着Agent时代的到来,M
距离2026-2027年度旗舰手机的大幕拉开,大约还有四个月时间。按照惯例,届时在全球舞台上率先亮相的主流旗舰,很可能依然是苹果的iPhone 18 Pro系列。 就在昨天(5月8日),知名爆料人Jon Prosser发布了iPhone 18 Pro Max的视频渲染图,与此同时,关于该系列手机的七
















