佳能中山工厂将关闭,保障员工权益应对24年经营困境
11月26日消息,日本知名企业佳能(中山)办公设备有限公司日前发布的一则公告在网上曝光,公告明确指出公司将全面停止生产经营活动并宣告正式关闭。
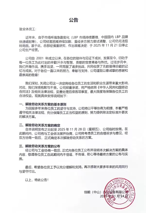
公告显示,由于市场环境的剧烈变化(LBP市场持续萎缩、中国国内LDP品牌快速崛起等),公司经营困难持续加剧,虽经多方努力尝试调整,仍无法扭转困局,总部经审慎研究后,最终作出停止公司生产经营的艰难决定。
公司特别表示,深知关闭工厂将给各位员工的生计和职业生涯带来重大影响,对此深感歉意与不舍。

佳能中山郑重承诺,将严格按照《中华人民共和国劳动合同法》及相关法律法规,妥善处理员工安置等后续事宜,最大限度地保障每位员工的合法权益。
公告还特别提到,公司将努力提供优于法定标准的补偿方案。

资料显示,佳能(中山)办公设备有限公司成立于2001年,是日本佳能株式会社在广东省中山市设立的外商独资企业。公司位于中山市火炬开发区,主要生产彩色及黑白激光打印机,产品远销全球各地。
据媒体报道,在公司发展鼎盛时期,这里曾是全球最大的黑白激光打印机生产基地,占据全球总产量的50%。

相关攻略
佳能R50V相机轻巧便携,夜景拍摄能力出色。其低光对焦精准,高感光度控噪良好,能清晰记录弱光场景。专为Vlog优化,具备竖拍界面与快捷操控,并内置电影视图、创意滤镜等趣味功能,便于轻松创作具有电影质感的视频,是记录浪漫时刻的理想工具。
五一假期即将开启,无论是驰骋于山海之间的自驾之旅,漫步于青石板路的古镇漫游,还是奔赴山野拥抱自然的治愈之行,每一段旅程都值得被清晰记录。对于旅行摄影新手而言,笨重的专业相机往往成为负担,而手机拍摄又难以呈现旅途的细腻质感。佳能 PowerShot V1 作为定位“新手 vlog 神器”的便携相机,以
对于追求生活品质的家庭用户与轻办公人群而言,打印需求早已不再局限于简单的黑白文档输出。他们更期待便捷高效、个性鲜明且富有仪式感的打印体验。佳能(中国)最新推出的智能触屏照片一体机PIXMA TS8880,正是精准回应了这一趋势。它在备受好评的前代机型TS8380的坚实基础上,全面优化了操作界面、提升
在短视频与直播主导的传播格局下,媒体内容创作正面临多重要求:新闻直播需要极致的实时性,竖屏短视频追求高效产出,深度报道则依赖电影级画质。这对创作工具的专业性、便携性与场景适应力提出了前所未有的高标准。一台能够无缝切换于多种拍摄场景、且性能始终在线的设备,已成为内容创作者的必备工具。佳能EOS R50
短剧行业正迈入精品化发展的新阶段,影像质感已成为制作团队构建核心竞争力的关键。作为行业领先的承制方,花样年华影业始终致力于提升作品的视觉艺术水准。其代表作《九岁神探》第一季,凭借紧凑巧妙的情节设计与精良的制作工艺,创造了播放量突破10亿的优异记录,成功塑造了广受欢迎的“九岁神探”角色。 如今,系列新
热门专题
热门推荐
Web3与加密货币世界深度解析:从入门到精通 随着区块链技术的不断成熟与普及,一个被称为“Web3”的全新数字时代正在加速到来。这个以去中心化为核心理念的生态系统,正深刻改变着我们对价值、所有权和信任的认知。对于广大投资者和科技爱好者而言,理解这个常被称为“币圈”的领域,不仅是把握前沿趋势的关键,更
币安交易所提供官方注册与安全登录服务。用户可通过官网直达主页,确保使用正规渠道进行账户操作,保障资产安全。平台强调安全登录的重要性,建议用户直接访问官方链接以避免风险。
QoderWake数字分身通过五大核心技术实现动作精准捕捉与还原。基于Session账本三维锚定行为轨迹,确保可追溯与复现。Harness-First架构隔离意图与执行,保障操作安全。Critic-Refiner机制自动验证动作质量并闭环纠偏。防腐治理动态评估动作有效性,防止模板老化。Connector生态建立跨工具动作映射,确保异构系统间操作一致。这些技术
简历应避免流水账式经历和空洞评价。工作经历需用“动词+成果+数据”结构突出价值,如具体增长或性能提升数据。自我评价应基于事实,清晰展示核心优势与证明。AI工具可辅助优化结构,但关键数据、业务背景及岗位匹配逻辑需自行把控,核心在于用结果和证据展现个人价值。
翻译PDF英文文档需兼顾效率与质量。全球化背景下,此类需求日益普遍。可采用专业工具辅助翻译,并建立术语库确保一致性。处理时需注意格式保留与术语准确,结合人工校对提升成果质量。根据文档类型选择合适工具,并充分利用外部资源进行核查。





