特斯拉4款车型迎2025.38.11更新:新增8项功能与安全防护升级
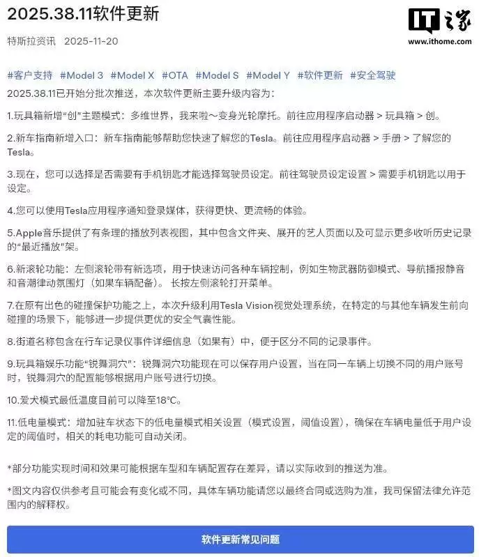
特斯拉中国已面向Model 3、Model Y、Model S及Model X四款车型,正式启动2025.38.11版本软件的分批推送。本次更新覆盖车辆控制、娱乐系统、安全防护及能源管理等多个领域,为用户带来更智能便捷的驾乘体验。
免费影视、动漫、音乐、游戏、小说资源长期稳定更新! 👉 点此立即查看 👈

在娱乐功能方面,"玩具箱"全新加入"创"主题模式,用户可通过应用程序启动器进入玩具箱,化身光轮摩托开启多维世界探索。另一项娱乐功能"锐舞洞穴"支持用户设置保存,不同账号切换时配置自动同步,显著提升了个性化体验。Apple音乐界面同步升级,新增文件夹分类、艺人页面展开功能,并强化"最近播放"历史记录展示,让音乐管理更加高效直观。
车辆控制层面,左侧滚轮新增快速访问菜单,长按即可调节生物武器防御模式、导航播报静音及音潮律动氛围灯(需车辆配备)。驾驶员设定功能进一步优化,用户可自主选择是否绑定手机钥匙,通过"驾驶员设定设置"中的"需要手机钥匙以用于设定"选项进行管理。同时,爱犬模式最低温度下限调整至18℃,为宠物创造更舒适的车内环境。
安全与记录功能持续增强。基于Tesla Vision视觉处理系统,车辆在特定前向碰撞场景中可优化安全气囊展开性能,提升碰撞保护能力。行车记录仪事件详情新增街道名称信息,帮助用户更精准区分不同记录片段。新车指南入口迁移至应用程序启动器"手册"板块,方便新用户快速熟悉车辆功能。

能源管理方面,新增驻车低电量模式设置,用户可自定义电量阈值。当电量低于设定值时,系统将自动关闭非必要耗电功能,有效延长车辆静置续航。媒体登录流程也同步优化,通过Tesla应用程序通知完成登录,操作体验更加流畅。此次更新通过细节打磨与功能整合,进一步巩固了特斯拉在智能汽车领域的领先优势。
热门专题
热门推荐
《全面战争:中世纪3》:经典延续,如何平衡怀旧与创新? 近期,《全面战争:中世纪3》的项目负责人帕维尔·沃伊斯坦然指出,要打造一款真正优秀的续作,绝不能仅仅依赖对前作模式的简单复刻。这一观点引人深思——尽管《中世纪2:全面战争》至今仍在策略游戏爱好者心中占据着经典地位,但开发团队此次显然决心跳出“照
雷鸟X3 Pro斩获AWE艾普兰创新大奖,开启全民AR生活新篇章 在上海新国际博览中心隆重揭幕的2026年中国家电及消费电子博览会(AWE)上,前沿AI科技与未来生活愿景激情碰撞。全球消费级AR领导品牌雷鸟创新,以其里程碑式的表现,定义了行业发展的新方向。 通过“顶尖硬件科技+顶级文化IP”的双轨战
借力AWE2026“一展双区”,MOVA双区协同、震撼登场 备受瞩目的科技盛会——2026年中国家电及消费电子博览会(AWE),于3月12日至15日在上海盛大举办。本届AWE展会首次创新采用“一展双区”的展览模式,主会场位于上海新国际博览中心,分会场则设于上海东方枢纽国际商务合作区,两大展区高效联动
冰结师技能全解析 踏入2026年,《地下城与勇士》中的冰结师职业,其技能体系已构建得更为成熟与强大。无论是在副本中高效清理海量怪物,还是在决斗场与高手玩家周旋,这个职业都能凭借其独特的冰霜艺术掌控战局。刷图时,酷寒的范围法术可瞬间清屏;而在PVP竞技中,一套将冻结控制与瞬间爆发完美衔接的连招,往往让
iPhone 18 Pro系列模具不变,屏幕形态将与iPhone 17 Pro保持一致 备受期待的屏下Face ID组件小型化设计与灵动岛区域缩窄方案,预计将被推迟至后续迭代机型中正式应用。 近期,关于iPhone 18 Pro系列的技术传闻持续引发行业关注,尤其在显示与解锁设计领域传言甚多。多方消





