鱼记账数据恢复方法:3种简单步骤找回丢失数据
有鱼记账数据丢失了该怎么办?这款便捷的记账工具深受不少用户喜爱,但许多朋友可能还不清楚具体的数据恢复流程。下面为大家详细介绍有鱼记账恢复数据的图文教程,如果您也在寻找解决方案,不妨跟随指引继续阅读。
免费影视、动漫、音乐、游戏、小说资源长期稳定更新! 👉 点此立即查看 👈

有鱼记账数据恢复操作指南
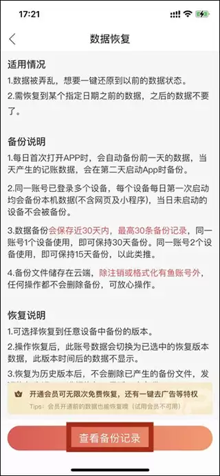
1、首先打开有鱼记账APP,在首页右下角点击“我的”入口;

2、进入个人中心页面后,找到并点击“数据恢复”功能;

3、在数据恢复界面,选择“查看备份记录”选项;

4、最后在弹出的文件选择窗口中,确认备份文件后点击“恢复”按钮即可完成操作。

热门专题
热门推荐
创意工坊也“宽”起来了:Steam最新界面改革进入测试 看来,Steam这股“加宽”的势头是停不下来了。继商店页面拓宽和首页开启宽屏测试之后,Valve这次把目光投向了玩家们再熟悉不过的创意工坊。最近,一项旨在让浏览体验“更迅速、更易用”的界面革新,已经正式启动了Beta测试。 根据官方消息,想要抢
《战争机器:事变日》重磅回归:一场回归纯粹恐怖的生存之旅 近日,游戏界传来重磅消息。据Playground Games官方透露,微软Xbox旗下的经典IP《战争机器》系列,即将推出一部风格彻底转型的新作——《战争机器:事变日》。本作的核心开发理念十分明确:摒弃近年来系列作品中常见的“超级英雄”式叙事
一、安币官网核心入口解析 接触一个平台,第一步走对至关重要。官方网站,就是那个最权威、最核心的入口。它不仅是获取信息的第一站,更是所有账户管理和交易操作的基石。通过官网访问,能有效避开那些精心伪装的仿冒网站,这是守护资产安全的第一道,也是最重要的一道防线。 那么,如何找到真正的官网?通过可靠的搜索引
iPhone开机只显示低电量图标后黑屏?别慌,这是“虚电”在作祟 遇到iPhone开机,屏幕只闪一下低电量图标就彻底黑屏,或者插上充电器半天都没反应?先别急着断定是主板坏了。这种情况,十有八九是电池老化导致的“虚电”现象在捣鬼——系统以为还有电,实际上电池的供电能力早已力不从心。下面这套从易到难的排
一、通过“显示与亮度”常规路径设置 这个方法最基础,也最稳妥。无论你的iPhone是什么系统版本,在“设置”里都能找到它。本质上,它就是直接调整系统判定屏幕“闲置”的那个时间阈值——一旦超过这个时长没有任何操作,屏幕就会自动熄灭。 操作起来很简单,就四步: 1 在主屏幕找到那个齿轮状的设置应用,点





